基于RV1126开发板的音频硬件电路设计
核心板自带音频输入输出功能,无需外接音频编解码芯片,节省成本与空间。核心核上的PMIC RK809-2芯片内部集成高性能音频Codec,RV1126通过I2S1接口和RK809-2的Codec通信,RV1126当主设备,RK809-2当从设备。RK809-2内部编解码芯片通过核心板的板对板连接器,可以直接输出两路麦克风接口、一路喇叭接口和一路耳机接口
核心板自带音频输入输出功能,无需外接音频编解码芯片,节省成本与空间。核心核上的PMIC RK809-2芯片内部集成高性能音频Codec,RV1126通过I2S1接口和RK809-2的Codec通信,RV1126当主设备,RK809-2当从设备。RK809-2内部编解码芯片通过核心板的板对板连接器,可以直接输出两路麦克风接口、一路喇叭接口和一路耳机接口。
1. 耳机电路
耳机接口和一路麦克风接口集成在带MIC的3.5mm耳机座上,方便使用。
PCB设计建议:
(1)HP_SNS用于音频地回路的补偿,走线时要求在耳机座子处与GND相连
(2)HPR/HPL并非差分信号,走线时须各自做好包地处理,避免受其他信号干扰或相互串扰。HPL/HPR线宽10mil以上。
(3)MIC为模拟小信号走线请注意做好包地处理,板上需避开大电流及干扰区域。

2. 喇叭电路
核心板喇叭电路可提供1.3W@8ohm的驱动能力,适合小功率单声道的应用场景,且只需要少量的滤波器件即可实现,如下图,节省了额外的功放成本。当此喇叭驱动电路无法满足对驱动能力的要求时,可通过耳机接口线外扩大功率的功放芯片,以驱动大喇叭。所有音频信号都请远离LCD、DRAM等高速信号线,遵循3W原则。禁止在高速信号线相邻层走线;禁止在高速信号线附近打孔换层;走线不要穿过电感区域;远离RF信号和器件。
PCB设计建议:
(1)SPKP/SPKN按照差分走线并整组包地,线宽20mil。

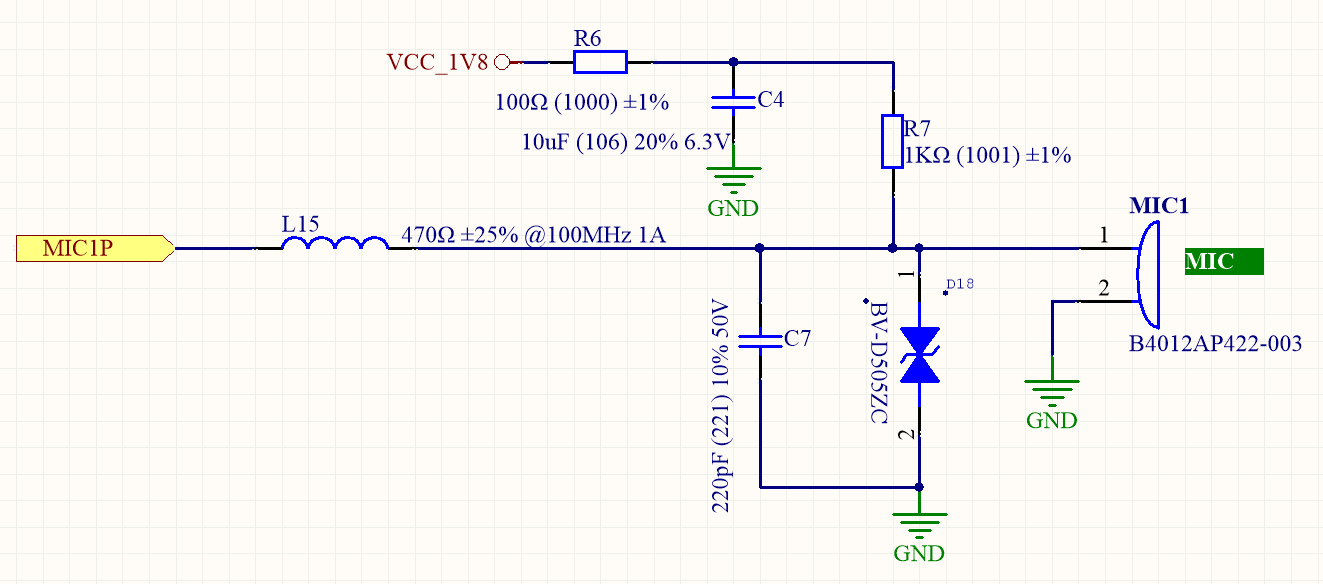
3. MIC电路
核心板的单MIC的电路。

魔乐社区(Modelers.cn) 是一个中立、公益的人工智能社区,提供人工智能工具、模型、数据的托管、展示与应用协同服务,为人工智能开发及爱好者搭建开放的学习交流平台。社区通过理事会方式运作,由全产业链共同建设、共同运营、共同享有,推动国产AI生态繁荣发展。
更多推荐

所有评论(0)