(2024最新毕设合集)基于SpringBoot的宠物用品商城系统-26988|可做计算机毕业设计JAVA、PHP、爬虫、APP、小程序、C#、C++、python、数据可视化、大数据、文案
宠物用品商城管理系统的主要使用者分为会员用户和管理员;主要功能包括有:后台首页、用户管理(管理员、会员用户)、系统管理(轮播图)、通知公告管理(通知公告)、会员档案管理(会员档案列表、会员档案添加)、商品仓库管理(商品仓库列表、商品仓库添加)、商品出库管理(商品出库列表)、商品入库管理(商品入库列表)、资源管理(新闻资讯、资讯分类)、商城管理(商品中心、分类列表、订单列表)等功能。
摘 要
随着生活和工作方面的压力逐渐增加,人们对宠物的依赖和需求也就变得越来越大。宠物用品商城系统是一个能使得繁忙的或者不喜欢出门的人,足不出户而又很方便地购得自己喜爱的宠物或者宠物的日用品,这样既满足了自己的心灵需要,也不会影响到工作或者浪费了休息的时间。如今现代信息技术的迅速发展和In ternet普遍运用,宠物用品商城系统对于商家来说,也是一个能很有效的提高他们的销售额的销售方式。
本文以springboot+vue为开发技术,实现了一个宠物用品商城系统管理系统。宠物用品商城管理系统的主要使用者分为会员用户和管理员;主要功能包括有:后台首页、用户管理(管理员、会员用户)、系统管理(轮播图)、通知公告管理(通知公告)、会员档案管理(会员档案列表、会员档案添加)、商品仓库管理(商品仓库列表、商品仓库添加)、商品出库管理(商品出库列表)、商品入库管理(商品入库列表)、资源管理(新闻资讯、资讯分类)、商城管理(商品中心、分类列表、订单列表)等功能。通过这些功能模块的设计,基本上实现了整个宠物用品商城管理系统的过程。
具体在系统设计上,采用了springboot+vue的结构,后台上采用Mysql数据库,是一个非常优秀的宠物用品商城管理系统。
关键词:宠物用品商城系统;java语言;MYSQL数据库;Springboot框架;
Abstract
As the pressure in life and work gradually increases, people's dependence and demand for pets also become greater. Online pet shops are a convenient way for busy or reluctant travelers to purchase their favorite pets or daily necessities without leaving their homes. This not only satisfies their spiritual needs, but also does not affect work or waste their rest time. With the rapid development of modern information technology and the widespread use of In term, online pet stores are also an effective sales method for businesses to increase their sales.
This paper takes springboot + Vue as the development technology, and realizes a pet supplies mall system management system. The main users of pet supplies mall management system are divided into member users and administrators; the main functions include: background homepage, user management (administrator, member user), system management (rotation), notice management (announcement), member file management, member file list), commodity warehouse list (warehouse management, commodity warehouse), goods warehouse management (warehouse list), commodity inventory management (commodity inventory list), resource management (news and information, information classification), mall management (commodity center, classification list, order list) and other functions. Through the design of these functional modules, the process of the whole pet supplies mall management system is basically realized.
Specifically in the system design, the structure of springboot + vue is adopted, and the back platform adopts Mysql database, which is a very excellent pet supplies mall management system.
Keywords: Pet supply store system; java language; MYSQL database; Springboot framework;
目 录
1 绪论
1.1课题研究背景
近年来,随着生活水平的不断提高与发展,越来越多人喜欢在宠物用品商城系统查看宠物用品,购买自己喜欢的宠物用品,将自己喜欢的宠物商品收藏,方便自己进行购买。宠物用品商城对用户和管理员都有很大帮助,在线购买管理通过和数据库管理系软件协作来实现用户与管理员之间的一个很好的操作平台,基于这一点,设计了一个宠物用品商城。
经过对以上的情况进行分析,我们对用户的实际需求进行了详细的分析,指定出了相应的开发计划,为了方便用户在线进行查看宠物用品以及可以在线进行购买商品方面的管理操作,帮助宠物管理员节省很多的管理时间以及可以减少工作量,使得管理工作更加快捷顺利的进行,因此开发设计了该系统。
随着计算机的不断发展,已经融入到我们生活工作的每一个领域中,给我们的生活工作带来了很多的便利,因此,希望可以通过该系统的开发也能使宠物管理实现信息化管理,减轻人的负担,提高工作效率计。
1.2研究的目的和意义
宠物用品商城系统研究目的和意义是为了满足人们对宠物的需求,提供更加便捷和高效的购物体验。随着社会生产力的发展,人民的生活得到普遍提高的同时,社会压力与日俱增。越来越多的人选择养宠物来作为自己的伴侣,因此对宠物的需求也越来越大。而传统的实体店存在很多问题,如品种不全、信息不对称等。这些问题使得消费者很难找到自己想要的宠物用品或者得到满意的服务。而宠物用品商城系统则可以解决这些问题。通过互联网技术的支持,宠物用品商城系统可以实现全天候、全方位的销售和服务,为消费者提供更加便捷和高效的购物体验。
此外,宠物用品商城系统还可以为商家提供更多的销售机会和更好的营销手段。与传统实体店相比,宠物用品商城系统不受地域限制,可以覆盖更广泛的消费群体。同时,宠物用品商城系统还可以通过大数据分析等技术手段了解消费者需求,并根据需求调整产品和服务策略,提高销售额和市场份额。
1.3研究内容
该宠物用品商城系统的开发和设计根据租客的实际情况出发,对系统的需求进行了详细的分析,然后进行系统的整体设计,最后通过测试使得系统设计的更加完整,可以实现系统中所有的功能,在开始编写论文之前亲自到图书馆借阅Springboot框架、java框架书籍,MYSQL数据库书籍等编程书籍,然后针对开发的宠物用品商城系统,去网上查找了很多别人做好的系统,参照他们的设计结果,来对自己的系统进行更加详细的系统的设计,将系统中所有的功能结果一一列举出来,然后进行需求分析,最后对所有的功能模块进行编码,最后完成系统的整体测试,实现系统的正常运行。
这次编写的论文包含了6个部分的内容,具体内容如下:
第一部分绪论:文章主要从课题背景以及研究目的和意义综合阐述了开发此系统的必要性。
第二部分相关技术:系统开发用到的各种技术都大致做出了简介。
第三部分系统分析:对系统的可行性分析以及对所有功能需求进行详细的分析,来查看该系统是否具有开发的可能。
第四部分系统设计:功能模块设计和数据库设计这两部分内容都有专门的表格和图片表示。
第五部分系统实现:进行系统主要功能模块的界面展示。
第六部分系统测试:测试系统的每一个功能是否能够正常运行,是否可以满足人们的需求。
2 系统开发环境
2.1开发技术
本系统前端框架采用了比较流行的渐进式JavaScript框架Vue.js。使用Vue-Router和Vuex实现动态路由和全局状态管理,Ajax实现前后端通信,Element UI组件库使页面快速成型。后端部分:采用springboot作为开发框架,同时集成MyBatis、Redis等相关技术。
2.2 Spring Boot框架介绍
Spring框架是Java平台上的一种开源应用框架,提供具有控制反转特性的容器。尽管Spring框架自身对编程模型没有限制,但其在Java应用中的频繁使用让它备受青睐,以至于后来让它作为EJB(EnterpriseJavaBeans)模型的补充,甚至是替补。Spring框架为开发提供了一系列的解决方案,比如利用控制反转的核心特性,并通过依赖注入实现控制反转来实现管理对象生命周期容器化,利用面向切面编程进行声明式的事务管理,整合多种持久化技术管理数据访问,提供大量优秀的Web框架方便开发等等。Spring框架具有控制反转(IOC)特性,IOC旨在方便项目维护和测试,它提供了一种通过Java的反射机制对Java对象进行统一的配置和管理的方法。Spring框架利用容器管理对象的生命周期,容器可以通过扫描XML文件或类上特定Java注解来配置对象,开发者可以通过依赖查找或依赖注入来获得对象。Spring框架具有面向切面编程(AOP)框架,SpringAOP框架基于代理模式,同时运行时可配置;AOP框架主要针对模块之间的交叉关注点进行模块化。Spring框架的AOP框架仅提供基本的AOP特性,虽无法与AspectJ框架相比,但通过与AspectJ的集成,也可以满足基本需求。Spring框架下的事务管理、远程访问等功能均可以通过使用SpringAOP技术实现。Spring的事务管理框架为Java平台带来了一种抽象机制,使本地和全局事务以及嵌套事务能够与保存点一起工作,并且几乎可以在Java平台的任何环境中工作。
2.3 JAVA技术
JAVA语言是目前软件市场上应用最广泛的语言开发程序。可以在多种平台上运用的,兼容性比较强,适应市面上大多数操作系统,不会出现乱码的现像,其扩展性和维护性都更好,具有分析问题和解决问题的能力,是面向过程的程序设计方便我们编写的代码更强壮。
JAVA相对其它语言来说,比较简单,编译起来更方便一些,安全可靠性高。不完全统计,现在全世界大约有2000多万人在使用它,JAVA既可以镶嵌使用又可以独力的使用。JAVA大致可以分成两个部分,一种部分是JAVA负责的编译,另一种是JAVA负责的运行。JAVA和C++语言很相像,但JAVA在编程时是一种以对象为导向的方式来进行编译的,使得编出来的软件可以单机使用,也可以在互联网上使用,检查出错更为方便。JAVA分布式、体系结构中立的特点也使得其存储更快,编议更简单。面向对象包括四个特点,一是封装,就是说在定义类的时候可以实现一定的功能和属性。二是抽象,属于类的一种,可以把一个具有共同属性的类封装在一个抽象里,便于简单编议。三是继承,顾名思义就是带有前者的特性。还有一个就是多态的特点,可以多种一起运用,表现了它可扩展性好。
2.4 MYSQL数据库
网站的开发必须配套相应数据库,数据库具有一定的组织结构,能够存放和管理数据信息,在以前数据库的功能仅仅是数据保存和管理操作,但是时代的变迁和发展,现在的数据库演变成了数据处理的方式,数据库从最开始的简单存放数据表格信息到现在的能够存放成千上万数据的大型数据库,期间还是经历了许多的改革。
本次开发的第三方游戏账号交易平台使用的数据库是MYSQL数据库,该数据库运行速度快,安全性能也很高,而且对使用的平台没有任何的限制,所以被广泛应运到系统的开发中。MySQL是一个开源和多线程的关系管理数据库系统,MySQL是开放源代码的数据库,具有跨平台性,虽然功能未必强大,导致很多人都了解这个数据库的基本应用,在数据库中,总共建立了10几个表,这里面每个表都是相对应的,都各自有各自的联系,数据库意义重大,如果没有数据库的链接,就没办法运行程序,这显然可以看见数据库与程序的重要性,是紧密相连接的[9]。
2.5 B/S结构
B/S(浏览器/服务器)结构是目前主流的网络化的结构模式,它能够把系统核心功能集中在服务器上面,可以帮助系统开发人员简化操作,便于维护和使用。只需要用户在客户端安装360浏览器、谷歌浏览器、QQ浏览器等当前大众浏览器,在电脑里面安装sqlserver、mysql数据库等数据库[10]。安装好的浏览器与服务器端的数据库进行信息数据的交互。很多专门软件能够做到的事情,采用B/S结构模式也能实现,它能够结合Web浏览器技术,ActiveX技术以及多种脚本语言等技术。帮助程序开发者节约了不少开发成本。目前B/S结构成为程序开发主流结构,它最好的地方就是没有地点限制还不用专门安装软件,笔记本或者电脑能够上网就能访问系统。系统使用B/S进行开发在后期系统维护上面就会很省事,不用什么问题都在服务器上面操作,简单的客户端处理就解决部分问题,开发出来的程序跟用户交互性上面也会增强,还可以实时刷新浏览器进行程序局部的数据信息更新。
图2-1 B/S模式三层结构图
2.6 Vue.js 介绍:
Vue (读音 /vjuː/,类似于 view) 是一套用于构建用户界面的渐进式JavaScript框架。与其它大型框架不同的是,Vue被设计为可以自底向上逐层应用。Vue 的核心库只关注视图层,不仅易于上手,还便于与第三方库或既有项目整合。另一方面,当与现代化的工具链以及各种支持类库结合使用时,Vue 也完全能够为复杂的单页应用(SPA)提供驱动。
主要功能:
Vue.js是一套构建用户界面的渐进式框架。与其他重量级框架不同的是,Vue采用自底向上增量开发的设计。Vue 的核心库只关注视图层,并且非常容易学习,非常容易与其它库或已有项目整合。另一方面,Vue 完全有能力驱动采用单文件组件和Vue生态系统支持的库开发的复杂单页应用。
Vue.js 的目标是通过尽可能简单的 API 实现响应的数据绑定和组合的视图组件。
Vue.js 自身不是一个全能框架——它只聚焦于视图层。因此它非常容易学习,非常容易与其它库或已有项目整合。另一方面,在与相关工具和支持库一起使用时,Vue.js 也能驱动复杂的单页应用。
Vue.js 语言特点:
易用:在有HTML,CSS,JavaScript的基础上,快速上手;Vue.js 的 API 是参考了AngularJS、KnockoutJS、Ractive.js、Rivets.js;Vue.js 的 API 的对于其他框架的参考不仅是参考,其中也包含了许多 Vue.js 的独特功能。
灵活:简单小巧的核心,渐进式技术栈,足以应付任何规模的应用。
性能:20kb min+gzip 运行大小、超快虚拟 DOM 、最省心的优化。
3 系统分析
所谓系统分析就是,管理员通过与用户客户端的沟通,所获取的信息,然后把这些信息通过需求说明书的方式展示给用户和开发人员。在软件功能发展的历史长河中,很长时间,特别是最开始的时候,需求分析的重要性并不被人们所认同,例如当时美国IBM公司为英国电信公司开发一套信息管理系统,在需求不明确的情况下开始开发,最初的工期为一年,由于需求获取不清晰导致工期推迟了半年多,造成巨大损失。我们很多软件公司也存在这种情况,边需求,边开发,甚至与客户没有沟通清楚的情况下,直接照搬同类型的项目进行更改,导致到系统验收的时候,重新更改,造成了人力、物力的极大浪费。而导致这一切后果的原因就是需求获取不及时、不清楚、不全面。
3.1 可行性分析
宠物用品商城系统主要目标是实现网上在线购买宠物的相关信息管理服务。在确定了目标后,我们从以下四方面对能否实现本系统目标进行可行性分析。
3.1.1 技术可行性
宠物用品商城系统主要采用java技术,基于B/S结构,Mysql数据库,对于应用程序的开发要求具备完整功能,使用简单的特点,并建立一个数据完整安全稳定的数据库。宠物用品商城系统的开发技术具有很高可行性,且开发人员掌握了一定的开发技术,所以系统的开发具有可行性。
3.1.2操作可行性
宠物用品商城系统的登录界面简单易于操作,采用常见的界面窗口来登录界面,通过电脑进行访问操作,会员只要平时使用过电脑都能进行访问操作。此系统的开发采用java语言开发,基于B/S结构,这些开发环境使系统更加完善。本系统具有易操作、易管理、交互性好的特点,在操作上是非常简单的。因此本系统可以进行开发。
3.1.3 经济可行性
宠物用品商城系统是基于B/S模式,采用Mysql数据库储存数据,所要求的硬件和软件环境,市场上都很容易购买,程序开发主要是管理系统的开发和维护。所以程序在开发人力、财力上要求不高,而且此系统不是很复杂,开发周期短,在经济方面具有较高的可行性。
3.1.4 法律可行性
此宠物用品商城系统是自己设计的管理系统,具有很大的实际意义。因为无论是软件还是数据库,采用的都是开源代码,因此这个系统的开发和设计,并不存在侵权等问题,在法律上完全具有可行性。
综上所述,宠物用品商城系统在技术、经济、操作和法律上都具有很高的可行性,开发此程序是可行的。
3.2 系统性能分析
(1)系统响应效率:页面响应时问应该在3秒以内,最长不能超过4秒,并支持至少10000人同时在线所有系统。
(2)界面简洁清晰:系统界面要求简单明了,容易操作,符合租客操作习惯。
(3)储存性高:因为宠物用品商城系统中有很多的信息需要存储,因此对于系统的存储量有很大的要求,需要有一个强大的数据库的支持才能确保所有的信息都能安全稳定的进行存储。
(4)易学性:该系统在操作上必须简单好上手,没有很多复杂的操作,只需要简单的进行学习就能操作该系统。
(5)稳定性需求:开发的宠物用品商城系统要求运行稳定,运行过程中无界面不清楚、字体模糊等现象。
(6)稳定性:开发的宠物用品商城系统要求运行稳定,运行过程中无界面不清楚、字体模糊等现象。
3.3 系统功能分析
本宠物用品商城系统主要包括三大功能模块,即注册用户模块、管理员功能模块和卖家模块。
(1)管理员模块:系统中的核心是系统管理员,管理员登录后,通过管理员菜单来管理后台系统。主要功能有:后台首页、用户管理(管理员、会员用户)、系统管理(轮播图)、通知公告管理(通知公告)、会员档案管理(会员档案列表、会员档案添加)、商品仓库管理(商品仓库列表、商品仓库添加)、商品出库管理(商品出库列表)、商品入库管理(商品入库列表)、资源管理(新闻资讯、资讯分类)、商城管理(商品中心、分类列表、订单列表)等。管理员用例图如图3-1所示。
图3-1 管理员用例图
(2)会员用户,主要功能有:注册登录、首页、通知公告、新闻资讯、商品中心、商城管理(我的订单、我的地址、我的购物车)、我的账户、个人中心(个人首页、会员档案、订单配送、收藏)等功能。注册用户用例图如图3-2所示。
图3-3注册用户用例图
3.4系统流程分析
3.2.1系统开发流程
宠物用品商城系统开发时,首先进行需求分析,进而对系统进行总体的设计规划,设计系统功能模块,数据库的选择等,本系统的开发流程如图3-1所示
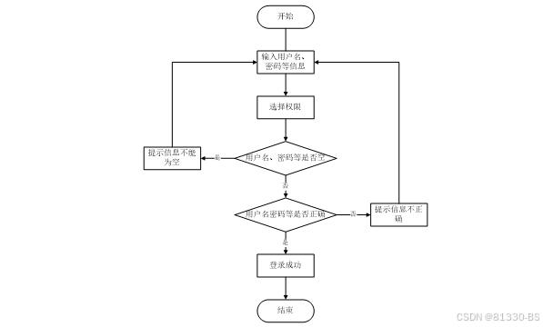
3.2.2 用户登录流程
为了保证系统的安全性,要使用本系统对系统信息进行管理,必须先登陆到系统中。如图3-2所示。
3.2.3 系统操作流程
游客打开并进入系统后,会先显示登录界面,输入正确的用户名和密码,系统自动检测信息,若信息无误,则游客会进入系统功能界面,进行操作,否则会提示错误无法登录,操作流程如图3-3所示。
图3-3 系统操作流程图
3.2.4 添加信息流程
管理员可以对宠物信息等进行信息的添加,卖家和用户也可以对自己权限内的信息进行添加,输入信息后,系统会自行验证输入的信息和数据,若信息正确,会将其添加到数据库内,若信息有误,则会提示重新输入信息,添加信息流程如图3-4所示。
图3-4 添加信息流程图
3.2.5 修改信息流程
管理员可以对用户信息等进行的修改,用户也可以对自己权限内的信息进行修改,首先进入修改信息界面,输入修改信息数据,系统进行数据的判断验证,修改信息合法则修改成功,信息更新至数据库,信息不合法则修改失败,重新输入。修改信息流程图如图3-5所示。
图3-5 修改信息流程图
3.2.6 删除信息流程
管理员可以对宠物用品商城系统管理系统的信息进行信息的删除,对要删除的信息进行选中后,点击删除按钮,系统会询问是否确定,若点击确定,则系统会删除掉选中的信息,并在数据库内对信息进行删除,删除信息流程图如图3-6所示。
图3-6 删除信息流程图
4 系统设计
4.1系统概要设计
本宠物用品商城系统选择B/S结构(Browser/Server,浏览器/服务器结构)和基于Web服务两种模式。适合在互联网上进行操作,只要游客能连网,任何时间、任何地点都可以进行系统的操作使用。系统工作原理图如图4-1所示:
图4-1 系统工作原理图
4.2系统结构设计
整个系统是由多个功能模块组合而成的,要将所有的功能模块都一一列举出来,然后进行逐个的功能设计,使得每一个模块都有相对应的功能设计,然后进行系统整体的设计。
本宠物用品商城系统结构图如图4-2所示。
图4-2 系统功能结构图
4.3系统顺序图设计
4.3.1登录模块顺序图
登录模块主要满足了管理员以及会员用户的权限登录,登录模块顺序图如图4-3所示。
图4-3 登录顺序图
4.3.2添加信息模块顺序图
管理员登录后均可进行添加信息操作,添加信息模块顺序图如图4-4所示。
图4-4 添加信息顺序图
4.4数据库设计
一个好的数据库可以关系到程序开发的优劣,数据库设计离不开表结构的设计,还有表与表之间的联系,以及系统开发需要设计的数据表内容等信息。在进行数据库设计期间,要结合实际情况来对数据库进行针对性的开发设计。
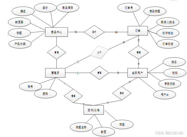
4.4.1数据库E-R图设计
本宠物用品商城系统采用的是MYSQL数据库,数据存储快,因为宠物用品商城系统,主要的就是对信息的管理,信息内容比较多,这就需要好好的设计一个好的数据库,分类要清楚,不能添加信息的时候,造成信息太过混乱,设计好的数据库首先就需要先把各个实体之间的关系表达明确,系统的E-R图如下图所示:
1、宠物商城管理实体图如图4-5所示:
图4-5宠物商城管理实体图
2、用户注册信息实体图如图4-6所示:
图4-6用户注册信息管理实体图
图4-7系统总体E-R图
4.4.2数据库表设计
将数据库概念设计的E-R图转换为关系数据库。在关系数据库中,数据关系由数据表组成,但是表的结构表现在表的字段上。
|
编号 |
名称 |
数据类型 |
长度 |
小数位 |
允许空值 |
主键 |
默认值 |
说明 |
|
1 |
token_id |
int |
10 |
0 |
N |
Y |
临时访问牌ID |
|
|
2 |
token |
varchar |
64 |
0 |
Y |
N |
临时访问牌 |
|
|
3 |
info |
text |
65535 |
0 |
Y |
N |
||
|
4 |
maxage |
int |
10 |
0 |
N |
N |
2 |
最大寿命:默认2小时 |
|
5 |
create_time |
timestamp |
19 |
0 |
N |
N |
CURRENT_TIMESTAMP |
创建时间: |
|
6 |
update_time |
timestamp |
19 |
0 |
N |
N |
CURRENT_TIMESTAMP |
更新时间: |
|
7 |
user_id |
int |
10 |
0 |
N |
N |
0 |
用户编号: |
表address (收货地址:)
|
编号 |
名称 |
数据类型 |
长度 |
小数位 |
允许空值 |
主键 |
默认值 |
说明 |
|
1 |
address_id |
int |
10 |
0 |
N |
Y |
收货地址: |
|
|
2 |
name |
varchar |
32 |
0 |
Y |
N |
姓名: |
|
|
3 |
phone |
varchar |
13 |
0 |
Y |
N |
手机: |
|
|
4 |
postcode |
varchar |
8 |
0 |
Y |
N |
邮编: |
|
|
5 |
address |
varchar |
255 |
0 |
N |
N |
地址: |
|
|
6 |
user_id |
mediumint |
8 |
0 |
N |
N |
用户ID:[0,8388607]用户获取其他与用户相关的数据 |
|
|
7 |
create_time |
timestamp |
19 |
0 |
N |
N |
CURRENT_TIMESTAMP |
创建时间: |
|
8 |
update_time |
timestamp |
19 |
0 |
N |
N |
CURRENT_TIMESTAMP |
更新时间: |
|
9 |
default |
bit |
1 |
0 |
N |
N |
0 |
默认判断 |
|
编号 |
名称 |
数据类型 |
长度 |
小数位 |
允许空值 |
主键 |
默认值 |
说明 |
|
1 |
article_id |
mediumint |
8 |
0 |
N |
Y |
文章id:[0,8388607] |
|
|
2 |
title |
varchar |
125 |
0 |
N |
Y |
标题:[0,125]用于文章和html的title标签中 |
|
|
3 |
type |
varchar |
64 |
0 |
N |
N |
0 |
文章分类:[0,1000]用来搜索指定类型的文章 |
|
4 |
hits |
int |
10 |
0 |
N |
N |
0 |
点击数:[0,1000000000]访问这篇文章的人次 |
|
5 |
praise_len |
int |
10 |
0 |
N |
N |
0 |
点赞数 |
|
6 |
create_time |
timestamp |
19 |
0 |
N |
N |
CURRENT_TIMESTAMP |
创建时间: |
|
7 |
update_time |
timestamp |
19 |
0 |
N |
N |
CURRENT_TIMESTAMP |
更新时间: |
|
8 |
source |
varchar |
255 |
0 |
Y |
N |
来源:[0,255]文章的出处 |
|
|
9 |
url |
varchar |
255 |
0 |
Y |
N |
来源地址:[0,255]用于跳转到发布该文章的网站 |
|
|
10 |
tag |
varchar |
255 |
0 |
Y |
N |
标签:[0,255]用于标注文章所属相关内容,多个标签用空格隔开 |
|
|
11 |
content |
longtext |
2147483647 |
0 |
Y |
N |
正文:文章的主体内容 |
|
|
12 |
img |
varchar |
255 |
0 |
Y |
N |
封面图 |
|
|
13 |
description |
text |
65535 |
0 |
Y |
N |
文章描述 |
|
编号 |
名称 |
数据类型 |
长度 |
小数位 |
允许空值 |
主键 |
默认值 |
说明 |
|
1 |
type_id |
smallint |
5 |
0 |
N |
Y |
分类ID:[0,10000] |
|
|
2 |
display |
smallint |
5 |
0 |
N |
N |
100 |
显示顺序:[0,1000]决定分类显示的先后顺序 |
|
3 |
name |
varchar |
16 |
0 |
N |
N |
分类名称:[2,16] |
|
|
4 |
father_id |
smallint |
5 |
0 |
N |
N |
0 |
上级分类ID:[0,32767] |
|
5 |
description |
varchar |
255 |
0 |
Y |
N |
描述:[0,255]描述该分类的作用 |
|
|
6 |
icon |
text |
65535 |
0 |
Y |
N |
分类图标: |
|
|
7 |
url |
varchar |
255 |
0 |
Y |
N |
外链地址:[0,255]如果该分类是跳转到其他网站的情况下,就在该URL上设置 |
|
|
8 |
create_time |
timestamp |
19 |
0 |
N |
N |
CURRENT_TIMESTAMP |
创建时间: |
|
9 |
update_time |
timestamp |
19 |
0 |
N |
N |
CURRENT_TIMESTAMP |
更新时间: |
|
编号 |
名称 |
数据类型 |
长度 |
小数位 |
允许空值 |
主键 |
默认值 |
说明 |
|
1 |
auth_id |
int |
10 |
0 |
N |
Y |
授权ID: |
|
|
2 |
user_group |
varchar |
64 |
0 |
Y |
N |
用户组: |
|
|
3 |
mod_name |
varchar |
64 |
0 |
Y |
N |
模块名: |
|
|
4 |
table_name |
varchar |
64 |
0 |
Y |
N |
表名: |
|
|
5 |
page_title |
varchar |
255 |
0 |
Y |
N |
页面标题: |
|
|
6 |
path |
varchar |
255 |
0 |
Y |
N |
路由路径: |
|
|
7 |
position |
varchar |
32 |
0 |
Y |
N |
位置: |
|
|
8 |
mode |
varchar |
32 |
0 |
N |
N |
_blank |
跳转方式: |
|
9 |
add |
tinyint |
3 |
0 |
N |
N |
1 |
是否可增加: |
|
10 |
del |
tinyint |
3 |
0 |
N |
N |
1 |
是否可删除: |
|
11 |
set |
tinyint |
3 |
0 |
N |
N |
1 |
是否可修改: |
|
12 |
get |
tinyint |
3 |
0 |
N |
N |
1 |
是否可查看: |
|
13 |
field_add |
text |
65535 |
0 |
Y |
N |
添加字段: |
|
|
14 |
field_set |
text |
65535 |
0 |
Y |
N |
修改字段: |
|
|
15 |
field_get |
text |
65535 |
0 |
Y |
N |
查询字段: |
|
|
16 |
table_nav_name |
varchar |
500 |
0 |
Y |
N |
跨表导航名称: |
|
|
17 |
table_nav |
varchar |
500 |
0 |
Y |
N |
跨表导航: |
|
|
18 |
option |
text |
65535 |
0 |
Y |
N |
配置: |
|
|
19 |
create_time |
timestamp |
19 |
0 |
N |
N |
CURRENT_TIMESTAMP |
创建时间: |
|
20 |
update_time |
timestamp |
19 |
0 |
N |
N |
CURRENT_TIMESTAMP |
更新时间: |
|
编号 |
名称 |
数据类型 |
长度 |
小数位 |
允许空值 |
主键 |
默认值 |
说明 |
|
1 |
cart_id |
int |
10 |
0 |
N |
Y |
购物车ID: |
|
|
2 |
title |
varchar |
64 |
0 |
Y |
N |
标题: |
|
|
3 |
img |
varchar |
255 |
0 |
N |
N |
0 |
图片: |
|
4 |
user_id |
int |
10 |
0 |
N |
N |
0 |
用户ID: |
|
5 |
create_time |
timestamp |
19 |
0 |
N |
N |
CURRENT_TIMESTAMP |
创建时间: |
|
6 |
update_time |
timestamp |
19 |
0 |
N |
N |
CURRENT_TIMESTAMP |
更新时间: |
|
7 |
state |
int |
10 |
0 |
N |
N |
0 |
状态:使用中,已失效 |
|
8 |
price |
double |
9 |
2 |
N |
N |
0.00 |
单价: |
|
9 |
price_ago |
double |
9 |
2 |
N |
N |
0.00 |
原价: |
|
10 |
price_count |
double |
11 |
2 |
N |
N |
0.00 |
总价: |
|
11 |
num |
int |
10 |
0 |
N |
N |
1 |
数量: |
|
12 |
goods_id |
mediumint |
8 |
0 |
N |
N |
商品id:[0,8388607] |
|
|
13 |
type |
varchar |
64 |
0 |
N |
N |
未分类 |
商品分类: |
|
14 |
description |
varchar |
255 |
0 |
Y |
N |
描述:[0,255]用于产品规格描述 |
|
编号 |
名称 |
数据类型 |
长度 |
小数位 |
允许空值 |
主键 |
默认值 |
说明 |
|
1 |
collect_id |
int |
10 |
0 |
N |
Y |
收藏ID: |
|
|
2 |
user_id |
int |
10 |
0 |
N |
N |
0 |
收藏人ID: |
|
3 |
source_table |
varchar |
255 |
0 |
Y |
N |
来源表: |
|
|
4 |
source_field |
varchar |
255 |
0 |
Y |
N |
来源字段: |
|
|
5 |
source_id |
int |
10 |
0 |
N |
N |
0 |
来源ID: |
|
6 |
title |
varchar |
255 |
0 |
Y |
N |
标题: |
|
|
7 |
img |
varchar |
255 |
0 |
Y |
N |
封面: |
|
|
8 |
create_time |
timestamp |
19 |
0 |
N |
N |
CURRENT_TIMESTAMP |
创建时间: |
|
9 |
update_time |
timestamp |
19 |
0 |
N |
N |
CURRENT_TIMESTAMP |
更新时间: |
|
编号 |
名称 |
数据类型 |
长度 |
小数位 |
允许空值 |
主键 |
默认值 |
说明 |
|
1 |
comment_id |
int |
10 |
0 |
N |
Y |
评论ID: |
|
|
2 |
user_id |
int |
10 |
0 |
N |
N |
0 |
评论人ID: |
|
3 |
reply_to_id |
int |
10 |
0 |
N |
N |
0 |
回复评论ID:空为0 |
|
4 |
content |
longtext |
2147483647 |
0 |
Y |
N |
内容: |
|
|
5 |
nickname |
varchar |
255 |
0 |
Y |
N |
昵称: |
|
|
6 |
avatar |
varchar |
255 |
0 |
Y |
N |
头像地址:[0,255] |
|
|
7 |
create_time |
timestamp |
19 |
0 |
N |
N |
CURRENT_TIMESTAMP |
创建时间: |
|
8 |
update_time |
timestamp |
19 |
0 |
N |
N |
CURRENT_TIMESTAMP |
更新时间: |
|
9 |
source_table |
varchar |
255 |
0 |
Y |
N |
来源表: |
|
|
10 |
source_field |
varchar |
255 |
0 |
Y |
N |
来源字段: |
|
|
11 |
source_id |
int |
10 |
0 |
N |
N |
0 |
来源ID: |
|
编号 |
名称 |
数据类型 |
长度 |
小数位 |
允许空值 |
主键 |
默认值 |
说明 |
|
1 |
commodity_warehouse_id |
int |
10 |
0 |
N |
Y |
商品仓库ID |
|
|
2 |
product_number |
varchar |
64 |
0 |
Y |
N |
商品编号 |
|
|
3 |
product_type |
varchar |
64 |
0 |
Y |
N |
商品类型 |
|
|
4 |
product_name |
varchar |
64 |
0 |
Y |
N |
商品名称 |
|
|
5 |
product_inventory |
int |
10 |
0 |
Y |
N |
0 |
商品库存 |
|
6 |
commodity_price |
int |
10 |
0 |
Y |
N |
0 |
商品价格 |
|
7 |
product_images |
varchar |
255 |
0 |
Y |
N |
商品图片 |
|
|
8 |
product_introduction |
text |
65535 |
0 |
Y |
N |
商品简介 |
|
|
9 |
create_time |
datetime |
19 |
0 |
N |
N |
CURRENT_TIMESTAMP |
创建时间 |
|
10 |
update_time |
timestamp |
19 |
0 |
N |
N |
CURRENT_TIMESTAMP |
更新时间 |
|
编号 |
名称 |
数据类型 |
长度 |
小数位 |
允许空值 |
主键 |
默认值 |
说明 |
|
1 |
goods_id |
mediumint |
8 |
0 |
N |
Y |
产品id:[0,8388607] |
|
|
2 |
title |
varchar |
125 |
0 |
Y |
N |
标题:[0,125]用于产品和html的<title>标签中 |
|
|
3 |
img |
text |
65535 |
0 |
Y |
N |
封面图:用于显示于产品列表页 |
|
|
4 |
description |
varchar |
255 |
0 |
Y |
N |
描述:[0,255]用于产品规格描述 |
|
|
5 |
price_ago |
double |
8 |
2 |
N |
N |
0.00 |
原价:[1] |
|
6 |
price |
double |
8 |
2 |
N |
N |
0.00 |
卖价:[1] |
|
7 |
sales |
int |
10 |
0 |
N |
N |
0 |
销量:[0,1000000000] |
|
8 |
inventory |
int |
10 |
0 |
N |
N |
0 |
商品库存 |
|
9 |
type |
varchar |
64 |
0 |
N |
N |
商品分类: |
|
|
10 |
hits |
int |
10 |
0 |
N |
N |
0 |
点击量:[0,1000000000]访问这篇产品的人次 |
|
11 |
content |
longtext |
2147483647 |
0 |
Y |
N |
正文:产品的主体内容 |
|
|
12 |
img_1 |
text |
65535 |
0 |
Y |
N |
主图1: |
|
|
13 |
img_2 |
text |
65535 |
0 |
Y |
N |
主图2: |
|
|
14 |
img_3 |
text |
65535 |
0 |
Y |
N |
主图3: |
|
|
15 |
img_4 |
text |
65535 |
0 |
Y |
N |
主图4: |
|
|
16 |
img_5 |
text |
65535 |
0 |
Y |
N |
主图5: |
|
|
17 |
create_time |
timestamp |
19 |
0 |
N |
N |
CURRENT_TIMESTAMP |
创建时间: |
|
18 |
update_time |
timestamp |
19 |
0 |
N |
N |
CURRENT_TIMESTAMP |
更新时间: |
|
19 |
customize_field |
text |
65535 |
0 |
Y |
N |
自定义字段 |
|
|
20 |
source_table |
varchar |
255 |
0 |
Y |
N |
来源表: |
|
|
21 |
source_field |
varchar |
255 |
0 |
Y |
N |
来源字段: |
|
|
22 |
source_id |
int |
10 |
0 |
N |
N |
0 |
来源ID: |
|
23 |
user_id |
int |
10 |
0 |
Y |
N |
0 |
添加人 |
|
编号 |
名称 |
数据类型 |
长度 |
小数位 |
允许空值 |
主键 |
默认值 |
说明 |
|
1 |
type_id |
int |
10 |
0 |
N |
Y |
商品分类ID: |
|
|
2 |
father_id |
smallint |
5 |
0 |
N |
N |
0 |
上级分类ID:[0,32767] |
|
3 |
name |
varchar |
255 |
0 |
Y |
N |
商品名称: |
|
|
4 |
desc |
varchar |
255 |
0 |
Y |
N |
描述: |
|
|
5 |
icon |
varchar |
255 |
0 |
Y |
N |
图标: |
|
|
6 |
source_table |
varchar |
255 |
0 |
Y |
N |
来源表: |
|
|
7 |
source_field |
varchar |
255 |
0 |
Y |
N |
来源字段: |
|
|
8 |
create_time |
timestamp |
19 |
0 |
N |
N |
CURRENT_TIMESTAMP |
创建时间: |
|
9 |
update_time |
timestamp |
19 |
0 |
N |
N |
CURRENT_TIMESTAMP |
更新时间: |
|
编号 |
名称 |
数据类型 |
长度 |
小数位 |
允许空值 |
主键 |
默认值 |
说明 |
|
1 |
goods_warehousing_id |
int |
10 |
0 |
N |
Y |
商品入库ID |
|
|
2 |
product_number |
varchar |
64 |
0 |
Y |
N |
商品编号 |
|
|
3 |
product_type |
varchar |
64 |
0 |
Y |
N |
商品类型 |
|
|
4 |
product_name |
varchar |
64 |
0 |
Y |
N |
商品名称 |
|
|
5 |
product_inventory |
int |
10 |
0 |
Y |
N |
0 |
商品库存 |
|
6 |
storage_time |
date |
10 |
0 |
Y |
N |
入库时间 |
|
|
7 |
inventory_quantity |
int |
10 |
0 |
Y |
N |
0 |
入库数量 |
|
8 |
source_of_purchase |
text |
65535 |
0 |
Y |
N |
进货来源 |
|
|
9 |
create_time |
datetime |
19 |
0 |
N |
N |
CURRENT_TIMESTAMP |
创建时间 |
|
10 |
update_time |
timestamp |
19 |
0 |
N |
N |
CURRENT_TIMESTAMP |
更新时间 |
|
编号 |
名称 |
数据类型 |
长度 |
小数位 |
允许空值 |
主键 |
默认值 |
说明 |
|
1 |
hits_id |
int |
10 |
0 |
N |
Y |
点赞ID: |
|
|
2 |
user_id |
int |
10 |
0 |
N |
N |
0 |
点赞人: |
|
3 |
create_time |
timestamp |
19 |
0 |
N |
N |
CURRENT_TIMESTAMP |
创建时间: |
|
4 |
update_time |
timestamp |
19 |
0 |
N |
N |
CURRENT_TIMESTAMP |
更新时间: |
|
5 |
source_table |
varchar |
255 |
0 |
Y |
N |
来源表: |
|
|
6 |
source_field |
varchar |
255 |
0 |
Y |
N |
来源字段: |
|
|
7 |
source_id |
int |
10 |
0 |
N |
N |
0 |
来源ID: |
|
编号 |
名称 |
数据类型 |
长度 |
小数位 |
允许空值 |
主键 |
默认值 |
说明 |
|
1 |
logistics_delivery_id |
int |
10 |
0 |
N |
Y |
物流配送ID |
|
|
2 |
order_number |
varchar |
64 |
0 |
Y |
N |
订单号 |
|
|
3 |
product_name |
varchar |
64 |
0 |
Y |
N |
商品名称 |
|
|
4 |
purchase_quantity |
varchar |
64 |
0 |
Y |
N |
购买数量 |
|
|
5 |
total_transaction_amount |
double |
11 |
2 |
Y |
N |
0.00 |
交易总额 |
|
6 |
the_date_of_issuance |
date |
10 |
0 |
Y |
N |
发货日期 |
|
|
7 |
delivery_number |
varchar |
30 |
0 |
Y |
N |
配送订单 |
|
|
8 |
ordinary_users |
int |
10 |
0 |
Y |
N |
0 |
普通用户 |
|
9 |
shipping_address |
varchar |
64 |
0 |
Y |
N |
收货地址 |
|
|
10 |
delivery_status |
varchar |
64 |
0 |
Y |
N |
配送状态 |
|
|
11 |
signing_status |
varchar |
64 |
0 |
Y |
N |
签收状态 |
|
|
12 |
recommend |
int |
10 |
0 |
N |
N |
0 |
智能推荐 |
|
13 |
contact_name |
varchar |
255 |
0 |
Y |
N |
联系人名字 |
|
|
14 |
merchant_id |
int |
10 |
0 |
Y |
N |
商家id |
|
|
15 |
create_time |
datetime |
19 |
0 |
N |
N |
CURRENT_TIMESTAMP |
创建时间 |
|
16 |
update_time |
timestamp |
19 |
0 |
N |
N |
CURRENT_TIMESTAMP |
更新时间 |
|
编号 |
名称 |
数据类型 |
长度 |
小数位 |
允许空值 |
主键 |
默认值 |
说明 |
|
1 |
member_profile_id |
int |
10 |
0 |
N |
Y |
会员档案ID |
|
|
2 |
member_users |
int |
10 |
0 |
Y |
N |
0 |
会员用户 |
|
3 |
member_name |
varchar |
64 |
0 |
Y |
N |
会员姓名 |
|
|
4 |
member_gender |
varchar |
64 |
0 |
Y |
N |
会员性别 |
|
|
5 |
contact_phone_number |
varchar |
64 |
0 |
Y |
N |
联系电话 |
|
|
6 |
purchase_time |
date |
10 |
0 |
Y |
N |
购买时间 |
|
|
7 |
consumption_amount |
varchar |
64 |
0 |
Y |
N |
消费金额 |
|
|
8 |
create_time |
datetime |
19 |
0 |
N |
N |
CURRENT_TIMESTAMP |
创建时间 |
|
9 |
update_time |
timestamp |
19 |
0 |
N |
N |
CURRENT_TIMESTAMP |
更新时间 |
|
编号 |
名称 |
数据类型 |
长度 |
小数位 |
允许空值 |
主键 |
默认值 |
说明 |
|
1 |
member_users_id |
int |
10 |
0 |
N |
Y |
会员用户ID |
|
|
2 |
member_name |
varchar |
64 |
0 |
Y |
N |
会员姓名 |
|
|
3 |
member_gender |
varchar |
64 |
0 |
Y |
N |
会员性别 |
|
|
4 |
contact_phone_number |
varchar |
16 |
0 |
Y |
N |
联系电话 |
|
|
5 |
examine_state |
varchar |
16 |
0 |
N |
N |
已通过 |
审核状态 |
|
6 |
user_id |
int |
10 |
0 |
N |
N |
0 |
用户ID |
|
7 |
create_time |
datetime |
19 |
0 |
N |
N |
CURRENT_TIMESTAMP |
创建时间 |
|
8 |
update_time |
timestamp |
19 |
0 |
N |
N |
CURRENT_TIMESTAMP |
更新时间 |
|
编号 |
名称 |
数据类型 |
长度 |
小数位 |
允许空值 |
主键 |
默认值 |
说明 |
|
1 |
notice_id |
mediumint |
8 |
0 |
N |
Y |
公告id: |
|
|
2 |
title |
varchar |
125 |
0 |
N |
N |
标题: |
|
|
3 |
content |
longtext |
2147483647 |
0 |
Y |
N |
正文: |
|
|
4 |
create_time |
timestamp |
19 |
0 |
N |
N |
CURRENT_TIMESTAMP |
创建时间: |
|
5 |
update_time |
timestamp |
19 |
0 |
N |
N |
CURRENT_TIMESTAMP |
更新时间: |
|
编号 |
名称 |
数据类型 |
长度 |
小数位 |
允许空值 |
主键 |
默认值 |
说明 |
|
1 |
order_id |
int |
10 |
0 |
N |
Y |
订单ID: |
|
|
2 |
order_number |
varchar |
64 |
0 |
Y |
N |
订单号: |
|
|
3 |
goods_id |
mediumint |
8 |
0 |
N |
N |
商品id:[0,8388607] |
|
|
4 |
title |
varchar |
32 |
0 |
Y |
N |
商品标题: |
|
|
5 |
img |
varchar |
255 |
0 |
Y |
N |
商品图片: |
|
|
6 |
price |
double |
10 |
2 |
N |
N |
0.00 |
价格: |
|
7 |
price_ago |
double |
10 |
2 |
N |
N |
0.00 |
原价: |
|
8 |
num |
int |
10 |
0 |
N |
N |
1 |
数量: |
|
9 |
price_count |
double |
8 |
2 |
N |
N |
0.00 |
总价: |
|
10 |
norms |
varchar |
255 |
0 |
Y |
N |
规格: |
|
|
11 |
type |
varchar |
64 |
0 |
N |
N |
未分类 |
商品分类: |
|
12 |
contact_name |
varchar |
32 |
0 |
Y |
N |
联系人姓名: |
|
|
13 |
contact_email |
varchar |
125 |
0 |
Y |
N |
联系人邮箱: |
|
|
14 |
contact_phone |
varchar |
11 |
0 |
Y |
N |
联系人手机: |
|
|
15 |
contact_address |
varchar |
255 |
0 |
Y |
N |
收件地址: |
|
|
16 |
postal_code |
varchar |
9 |
0 |
Y |
N |
邮政编码: |
|
|
17 |
user_id |
int |
10 |
0 |
N |
N |
0 |
买家ID: |
|
18 |
merchant_id |
mediumint |
8 |
0 |
N |
N |
0 |
商家ID: |
|
19 |
create_time |
timestamp |
19 |
0 |
N |
N |
CURRENT_TIMESTAMP |
创建时间: |
|
20 |
update_time |
timestamp |
19 |
0 |
N |
N |
CURRENT_TIMESTAMP |
更新时间: |
|
21 |
description |
varchar |
255 |
0 |
Y |
N |
描述:[0,255]用于产品规格描述 |
|
|
22 |
state |
varchar |
16 |
0 |
N |
N |
待付款 |
订单状态:待付款,待发货,待签收,已签收,待退款,已退款,已拒绝,已完成 |
|
23 |
remark |
text |
65535 |
0 |
Y |
N |
订单备注 |
|
|
24 |
delivery_state |
varchar |
16 |
0 |
Y |
N |
未配送 |
发货状态:未配送,已配送 |
|
25 |
vip_discount |
double |
11 |
2 |
Y |
N |
0.00 |
折扣 |
|
编号 |
名称 |
数据类型 |
长度 |
小数位 |
允许空值 |
主键 |
默认值 |
说明 |
|
1 |
praise_id |
int |
10 |
0 |
N |
Y |
点赞ID: |
|
|
2 |
user_id |
int |
10 |
0 |
N |
N |
0 |
点赞人: |
|
3 |
create_time |
timestamp |
19 |
0 |
N |
N |
CURRENT_TIMESTAMP |
创建时间: |
|
4 |
update_time |
timestamp |
19 |
0 |
N |
N |
CURRENT_TIMESTAMP |
更新时间: |
|
5 |
source_table |
varchar |
255 |
0 |
Y |
N |
来源表: |
|
|
6 |
source_field |
varchar |
255 |
0 |
Y |
N |
来源字段: |
|
|
7 |
source_id |
int |
10 |
0 |
N |
N |
0 |
来源ID: |
|
8 |
status |
bit |
1 |
0 |
N |
N |
1 |
点赞状态:1为点赞,0已取消 |
|
编号 |
名称 |
数据类型 |
长度 |
小数位 |
允许空值 |
主键 |
默认值 |
说明 |
|
1 |
product_center_id |
int |
10 |
0 |
N |
Y |
商品中心ID |
|
|
2 |
purchase_notice |
varchar |
64 |
0 |
Y |
N |
购买须知 |
|
|
3 |
hits |
int |
10 |
0 |
N |
N |
0 |
点击数 |
|
4 |
praise_len |
int |
10 |
0 |
N |
N |
0 |
点赞数 |
|
5 |
cart_title |
varchar |
125 |
0 |
Y |
N |
标题:[0,125]用于产品html的标签中 |
|
|
6 |
cart_img |
text |
65535 |
0 |
Y |
N |
封面图:用于显示于产品列表页 |
|
|
7 |
cart_description |
varchar |
255 |
0 |
Y |
N |
描述:[0,255]用于产品规格描述 |
|
|
8 |
cart_price_ago |
double |
8 |
2 |
N |
N |
0.00 |
原价:[1] |
|
9 |
cart_price |
double |
8 |
2 |
N |
N |
0.00 |
卖价:[1] |
|
10 |
cart_inventory |
int |
10 |
0 |
N |
N |
0 |
商品库存 |
|
11 |
cart_type |
varchar |
64 |
0 |
N |
N |
未分类 |
商品分类: |
|
12 |
cart_content |
longtext |
2147483647 |
0 |
Y |
N |
正文:产品的主体内容 |
|
|
13 |
cart_img_1 |
text |
65535 |
0 |
Y |
N |
主图1: |
|
|
14 |
cart_img_2 |
text |
65535 |
0 |
Y |
N |
主图2: |
|
|
15 |
cart_img_3 |
text |
65535 |
0 |
Y |
N |
主图3: |
|
|
16 |
cart_img_4 |
text |
65535 |
0 |
Y |
N |
主图4: |
|
|
17 |
cart_img_5 |
text |
65535 |
0 |
Y |
N |
主图5: |
|
|
18 |
create_time |
datetime |
19 |
0 |
N |
N |
CURRENT_TIMESTAMP |
创建时间 |
|
19 |
update_time |
timestamp |
19 |
0 |
N |
N |
CURRENT_TIMESTAMP |
更新时间 |
|
编号 |
名称 |
数据类型 |
长度 |
小数位 |
允许空值 |
主键 |
默认值 |
说明 |
|
1 |
product_outbound_id |
int |
10 |
0 |
N |
Y |
商品出库ID |
|
|
2 |
product_number |
varchar |
64 |
0 |
Y |
N |
商品编号 |
|
|
3 |
product_type |
varchar |
64 |
0 |
Y |
N |
商品类型 |
|
|
4 |
product_name |
varchar |
64 |
0 |
Y |
N |
商品名称 |
|
|
5 |
product_inventory |
int |
10 |
0 |
Y |
N |
0 |
商品库存 |
|
6 |
outbound_time |
date |
10 |
0 |
Y |
N |
出库时间 |
|
|
7 |
outbound_quantity |
int |
10 |
0 |
Y |
N |
0 |
出库数量 |
|
8 |
create_time |
datetime |
19 |
0 |
N |
N |
CURRENT_TIMESTAMP |
创建时间 |
|
9 |
update_time |
timestamp |
19 |
0 |
N |
N |
CURRENT_TIMESTAMP |
更新时间 |
|
编号 |
名称 |
数据类型 |
长度 |
小数位 |
允许空值 |
主键 |
默认值 |
说明 |
|
1 |
slides_id |
int |
10 |
0 |
N |
Y |
轮播图ID: |
|
|
2 |
title |
varchar |
64 |
0 |
Y |
N |
标题: |
|
|
3 |
content |
varchar |
255 |
0 |
Y |
N |
内容: |
|
|
4 |
url |
varchar |
255 |
0 |
Y |
N |
链接: |
|
|
5 |
img |
varchar |
255 |
0 |
Y |
N |
轮播图: |
|
|
6 |
hits |
int |
10 |
0 |
N |
N |
0 |
点击量: |
|
7 |
create_time |
timestamp |
19 |
0 |
N |
N |
CURRENT_TIMESTAMP |
创建时间: |
|
8 |
update_time |
timestamp |
19 |
0 |
N |
N |
CURRENT_TIMESTAMP |
更新时间: |
表upload (文件上传)
|
编号 |
名称 |
数据类型 |
长度 |
小数位 |
允许空值 |
主键 |
默认值 |
说明 |
|
1 |
upload_id |
int |
10 |
0 |
N |
Y |
上传ID |
|
|
2 |
name |
varchar |
64 |
0 |
Y |
N |
文件名 |
|
|
3 |
path |
varchar |
255 |
0 |
Y |
N |
访问路径 |
|
|
4 |
file |
varchar |
255 |
0 |
Y |
N |
文件路径 |
|
|
5 |
display |
varchar |
255 |
0 |
Y |
N |
显示顺序 |
|
|
6 |
father_id |
int |
10 |
0 |
Y |
N |
0 |
父级ID |
|
7 |
dir |
varchar |
255 |
0 |
Y |
N |
文件夹 |
|
|
8 |
type |
varchar |
32 |
0 |
Y |
N |
文件类型 |
表user (用户账户:用于保存用户登录信息)
|
编号 |
名称 |
数据类型 |
长度 |
小数位 |
允许空值 |
主键 |
默认值 |
说明 |
|
1 |
user_id |
mediumint |
8 |
0 |
N |
Y |
用户ID:[0,8388607]用户获取其他与用户相关的数据 |
|
|
2 |
state |
smallint |
5 |
0 |
N |
N |
1 |
账户状态:[0,10](1可用|2异常|3已冻结|4已注销) |
|
3 |
user_group |
varchar |
32 |
0 |
Y |
N |
所在用户组:[0,32767]决定用户身份和权限 |
|
|
4 |
login_time |
timestamp |
19 |
0 |
N |
N |
CURRENT_TIMESTAMP |
上次登录时间: |
|
5 |
phone |
varchar |
11 |
0 |
Y |
N |
手机号码:[0,11]用户的手机号码,用于找回密码时或登录时 |
|
|
6 |
phone_state |
smallint |
5 |
0 |
N |
N |
0 |
手机认证:[0,1](0未认证|1审核中|2已认证) |
|
7 |
username |
varchar |
16 |
0 |
N |
N |
用户名:[0,16]用户登录时所用的账户名称 |
|
|
8 |
nickname |
varchar |
16 |
0 |
Y |
N |
昵称:[0,16] |
|
|
9 |
password |
varchar |
64 |
0 |
N |
N |
密码:[0,32]用户登录所需的密码,由6-16位数字或英文组成 |
|
|
10 |
|
varchar |
64 |
0 |
Y |
N |
邮箱:[0,64]用户的邮箱,用于找回密码时或登录时 |
|
|
11 |
email_state |
smallint |
5 |
0 |
N |
N |
0 |
邮箱认证:[0,1](0未认证|1审核中|2已认证) |
|
12 |
avatar |
varchar |
255 |
0 |
Y |
N |
头像地址:[0,255] |
|
|
13 |
open_id |
varchar |
255 |
0 |
Y |
N |
针对获取用户信息字段 |
|
|
14 |
create_time |
timestamp |
19 |
0 |
N |
N |
CURRENT_TIMESTAMP |
创建时间: |
|
15 |
vip_level |
varchar |
255 |
0 |
Y |
N |
会员等级 |
|
|
16 |
vip_discount |
double |
11 |
2 |
Y |
N |
0.00 |
会员折扣 |
表user_group (用户组:用于用户前端身份和鉴权)
|
编号 |
名称 |
数据类型 |
长度 |
小数位 |
允许空值 |
主键 |
默认值 |
说明 |
|
1 |
group_id |
mediumint |
8 |
0 |
N |
Y |
用户组ID:[0,8388607] |
|
|
2 |
display |
smallint |
5 |
0 |
N |
N |
100 |
显示顺序:[0,1000] |
|
3 |
name |
varchar |
16 |
0 |
N |
N |
名称:[0,16] |
|
|
4 |
description |
varchar |
255 |
0 |
Y |
N |
描述:[0,255]描述该用户组的特点或权限范围 |
|
|
5 |
source_table |
varchar |
255 |
0 |
Y |
N |
来源表: |
|
|
6 |
source_field |
varchar |
255 |
0 |
Y |
N |
来源字段: |
|
|
7 |
source_id |
int |
10 |
0 |
N |
N |
0 |
来源ID: |
|
8 |
register |
smallint |
5 |
0 |
Y |
N |
0 |
注册位置: |
|
9 |
create_time |
timestamp |
19 |
0 |
N |
N |
CURRENT_TIMESTAMP |
创建时间: |
|
10 |
update_time |
timestamp |
19 |
0 |
N |
N |
CURRENT_TIMESTAMP |
更新时间: |
第5章 系统详细设计
5.1注册用户功能模块
宠物用品商城系统,在系统首页可以查看首页、通知公告、新闻资讯、商品中心、商城管理、我的账户、个人中心等功能,如图5-1所示。
图5-1系统首页界面图
用户注册,在用户注册页面通过填写用户名、密码、确认密码、昵称、姓名、邮箱、性别、联系电话等信息完成用户注册,如图5-2所示。
图5-2用户注册界面图
用户在登录页面通过填写用户名、密码和验证码等信息进入系统,如图5-3所示。
图5-3用户登录界面图
商品中心:当用户点击首页导航栏的“商品中心”钮将页面可查看系统发布的商品列表信息,支持通过关键词进行搜索,或通过筛选工具、排序方式筛选自己想要查看的商品信息,进入到商品信息的展示界面,在展示界面可以查看商品的图片、价格、库存数、已卖数、详情、评论等信息,同时可以进行点赞、加入购物车、发表评论、完成在线购买支付等操作,宠物详情如图5-4所示。
图5-4 商品中心详情界面图
当用户点击首页导航栏的“商城管理”后将会进入商城管理界面,“商城管理”下面可以查看我的购物车、我的订单,我的地址信息。商城管理界面如下图5-5所示。
图5-5商城管理界面图
当用户点击首页左上角“用户”这个按钮,下面会出现“我的账户”、“个人中心”和“退出”这三个子菜单,点击“我的账户”可以对个人的资料、登录密码的信息进行修改,点击“个人中心”可查看个人首页、订单配送、收藏列表信息,点击“退出”按钮即可退出系统登录。我的账户界面如下图5-6所示、个人中心界面如下如5-7所示。
图5-6 我的账户管理界面图
图5-7个人中心管理界面图
管理员登录,通过输入的账号、密码、验证码进行验证码进行登录,如图5-7所示。
图5-7管理员登录界面图
管理员登录进入宠物用品商城系统后台会展示商品销售金额统计图和商品销售数量统计图,可以查看、修改个人基本信息和密码、管理员管理:系统管理(轮播图)、通知公告管理(通知公告)、会员档案管理(会员档案列表、会员档案添加)、商品仓库管理(商品仓库列表、商品仓库添加)、商品出库管理(商品出库列表)、商品入库管理(商品入库列表)、资源管理(新闻资讯、资讯分类)、商城管理(商品中心、分类列表、订单列表)等功能信息并可进行相应操作,如图5-8所示。
图5-8管理员功能界面图
管理员在“系统管理”界面可以对轮播图进行查看和管理,在轮播图界面点击“添加”按钮进入添加页面、填写标题、上传图片即可完成轮播图的添加,还可以对轮播图进行查询、重置、删除操作。系统管理界面如下图5-9所示。
图5-9添加轮播图界面图
系统用户管理:管理人员在“系统用户”这一菜单中可以对注册的会员用户和管理员进行管理,系统用户管理界面如图5-10所示。
图5-10系统用户管理界面图
管理人员在“资源管理”这一菜单中可以对新闻资讯和所属分类进行管理。在“资讯分类”界面点击新增进入新增页面填写类型名称完成资讯分类信息的添加。在“新闻资讯”界面点击添加进入添加页面上传商品图片并填写标题、标签、分类、封面图、描述等信息完成新闻资讯信息的添加。在资源管理界面可以查看某列表中的新闻资讯的标题、封面图、新增时间、更新时间、点击后面的“详情”可查看该资讯的详细内容。管理员还可以对新闻资讯和所属分类进行查询、重置、删除操作。以新闻资讯添加为例,如图5-11所示。
图5-11添加新闻资讯界面图
管理人员在“商城管理”这一菜单中可以对商品中心、订单列表和订单配送进行详情、查看、或删除等操作,还可查看评论、审核订单配送。
在“分类列表”界面点击“新增”进入页面填写分类名称完成分类列表的信息添加,还可以进行查询、重置、删除操作。界面如下图5-12所示。
图5-12分类列表界面图
在“商品中心”界面点击“添加”输入标题、封面图、描述、原价、卖价、商品库存、商品分类等信息,可以进行查询、重置或删除等操作。其界面如下图5-14所示。
图5-14添加商品信息界面图
在“订单列表”可查看订单号、商品名称、购买数量、联系人地址、详情等相关信息,还可以进行配送、查询、重置、删除操作。其管理界面如下图5-15所示。
图5-15订单列表管理界面图
在“订单配送”界面可以查看订单号、购买数量、商品名称、发货日期、联系人配送单号等相关信息,点击后面的“详情”按钮可查看订单的详细内容并可以对配送状态、签收状态进行状态修改,还可以进行查询、重置、删除操作。其管理界面如下图5-16所示。
图5-16订单配送界面图
6 系统测试
一个系统设计好后,就会进入测试阶段,测试的目标是检验设计好的网站是否可以正常无误的运行,尽可能的发现网站的问题,已使后期网站投入使用后网站尽少出错。
6.1 测试定义
系统测试主要是判断系统是否可以正常运行,功能模块是否可以实现操作。程序代码中是否有错误出现。测试程序是开发过程中的一个主要问题。就算系统完成的再好,再进行程序测试时也会也会发现一个重来没有被发现的错误信息。
测试不仅是系统开发的开始,而且应该贯穿整个系统的整个生命周期。评估系统质量的方法不局限于系统编码和过程,应该与软件设计工作和历史需求分析密切相关。系统错误,不一定是代码错误,可能是阶段的设计摘要和设计细节存在问题,问题也可能出现在需求分析阶段。从实际情况来看,最初的问题很可能是一个小错误,根据按钮的原理,按钮后的按钮位错将是所有位错。该系统的原因也同样适用,随着后续的开发工作,误差将越来越严重。因此就应该对系统进行测试,在一开始就发现系统中存在的问题,就能保证以后系统能够正常稳定的运行。在测试系统中,开发人员应该站在客户的角度来处理测试工作,而现在主要的测试方法是黑盒测试。测试的目的可以概括为以下几点:首先,游客界面和客户需求是一致的,设置界面和设计风格统一;第二,创新设计接口规范设计标准,具有独特的审美特征;最后,人类传统的接口以满足审美需求,不能盲目地追求一种独特的,合理的规划布局,符合审美标准。
6.2 测试目的
测试的目的在于要对系统的稳定和可操作性能进行对照检查。对于软件的开发利用最终的目的在最后的测试和试用,这是一个不可缺少的重要环节。对于软件开发者而言,在对每一个单独的功能进行编排时候,都要有单独的测试,并通过测试阶段才可以研发多个功能性软件,这样既缩短了研发时间,也可以在的单个的早期测试中发现问题,以免融合后的软件,在查找问题时就很难快速解决或者急速定位问题。
宠物用品商城系统开发设计完成后,需要对其进行系统测试,测试的主要目的就是发现并找出系统中存在的问题,并及时的进行解决,确保系统可以正常稳定的运行下去,在进行系统测试的时候,在一定要非常的认真、仔细,切记不能粗心,不能放过一个漏洞,测试时候一定不要着急,要按照之前指定好的测试步骤一步一步进行,并且将测试的结果进行详细的记录,我们在进行测试的时候做好选择自动化的测试,这样既可以节省时间而且也能确保测试的准确性,如果采用人工测试的方法就不会这么的方便,由于人工测试有很多不确定的因素,在测试过程中很可能会出现一些问题,用机器测试就不会出现任何的问题,而且机器不会疲惫会一直二等工作下去。在测试的时候一定要非常专注,时刻关注着测试的结果,一旦发现异常及时进行修改,最后,测试完之后的文档应该保存下来,方便以后测试时用到。系统测试的方法有很多,对于本宠物用品商城系统的测试,我们使用了测试用得最多的黑盒测试方法来对该系统进行测试。
6.3测试方案
对测试计划的把握是测试方案的重中之重。所有的技术难点应该都被包含在这个测试计划之中。而且我们要保证能与目标形成一致性,以至于能够测试出一些主要存在的错误和一些错误的漏洞。可以完美解决这些问题就只有白盒测试或者黑盒测试。
构造测试是白盒测试的另一个名字,了解与分析程序的结构以及性能功用的,从而我们可以得到最终想要的结果并且观察出是不是每一条程序都能得到。
性能测试是黑盒测试别称,程序本身的运作通过程序的进程来观察,主要是看一下程序是不是能够像我们预期的目标那样发展,看一看我们的程序最终能不能完整的得到我们最后想要的功能和储存想得到的数据,到最后看一下我们的这个程序完整性能不能达到要求。
(1)模块测试
单元测试就是模块测试,顾名思义就是测试每个模块所承担的功能是否能够实现,这个测试就是为了找出代码在实际的设计运转中某一些小的程序所出现的偏差,很好地改正这些错误,就说明我们模块测试进行很成功过。
(2)集成测试:
集成测试就是对系统的测试以及对他子系统的一些性能测试,他检查的事系统的包装程序信息。找出其中的问题。他的优势主要有以下这几点:
软件耗费较少。
可以提前发现端口的错误。
更好的地位系统中错误的位置。
从底部往上面进行的方案针对于偏下层的结构,而中间的结构就采用折中的方法。
(3)验收测试:
终于到了结尾性的工作了。就是为了给租客看一下我们的系统功能是否达到了预期的效果。我采用了性能测试也就是黑盒测试对系统进行测试。
其结果是分别是:
有一定的差异在租客的需求。
再者就是结果与之差不了多少。
到了最后了,我们发现的问题都是与游客的需求存在一定的关联。
测试点:登录
测试的目标:输入账号密码以及验证码后系统会自动进行验证是否正确。
所用的环境:Windows10和IE浏览器。
输入信息:游客名、密码。
步骤:
(1)首先我们打来浏览器,进入该系统的登录界面。
(2)在进入页面登录部分以后可以进行对用户名、密码进行测试,具体测试输入情况如下表6.1所示。
表6.1 登录测试
|
情况 |
游客名输入 |
密码输入 |
期望结果 |
|
(1) |
15546219225 |
1244566 |
提示“游客名或者密码错误,或账号未经审核” |
|
(2) |
aaaaa |
123456 |
提示“游客名或密码错误,或者账号未经审核” |
|
(3) |
22 |
22 |
登陆成功 |
6.4系统分析
本宠物用品商城系统设计要求基本都可以达到,此系统具有完整的软件功能,良好的租客界面,能够正确的处理错误信息,而且能够准确的提出错误的种类。但是系统测试时也出现了一些系统的不足和缺陷,所以在今后的日子里我会对其视觉上的不足作出修改,其次系统的代码和数据库出现了非常多的冗余现象,都是因为对编程技术的应用不够熟练,在日后我会加强自己的自身学习和能力,减少这样的冗余现象。
经过对上述的测试结果分析,本宠物用品商城系统无论是在技术方面,还是操作方面,还是经济方面都是完全可以实行的,并且经过测试,该系统操作简单,所有的功能都可以实现,因此该系统可以满足人们的使用需求,值得被推广。
7 结论
本文研究了宠物用品商城系统的设计与实现,在文章开端首先对个研究背景、研究目的和意义以及研究内容作了简单的介绍,然后通过系统分析,引申出本系统研究的主要内容。
通过对Springboot框架JAVA技术和MYSQL数据库的简介,从硬件和软件两反面说明了宠物用品商城系统的设计与实现的可行性,本文结论及研究成果如下:实现了Springboot框架、JAVA技术与MYSQL相结合构建的宠物用品商城系统,通过本次宠物用品商城系统的设计与实现的研究与实现,我感触到学习一门新技术,最重要的是实践,只有多动手才能尽快掌握它,一个系统的开发,经验是最重要的,经验不足,就难免会有许多考虑不周之处。要想吸引更多的租客,系统的界面必须要美观、有特色、友好,功能要健全。
由于在此之前对于Springboot框架知识并不了解,所以从一开始就碰到许多困难,例如一开始的页面显示不规范、数据库连接有问题已经无法实现参数的传递等等,不过通过我不断的查阅相关的资料,以及向老师同学请教,最后出现的所有的问题都得到了解决,通过这次的系统开发,我学到了很多的知识,也明白了自己在哪些方面有不足的地方,尤其是学会如何从大量的信息中筛选出所需有用的信息,同时我更加深刻的体会到了,虽然书本上的大部分知识都是有价值,正确的,但实际上每个人编程的思路和对数据处理的方法、思想都是不同的,这就要求我们一定要通过实践才能找到解决问题的方案。在此次毕业设计活动中,我不断的提高了自己,也得到了宝贵的经验,我相信这些对我以后的发展都会有很大帮助。
通过这次宠物用品商城系统的开发,让我学到了更多的知识,同时通过这次系统的设计也让我明白了自己在哪方面有不足,以后加以学习争取可以开发住更多有用的适用的系统软件,本次系统的设计提高了我的编程水平,为了我今后系统的开发打下了结实的基础。
参考文献
[1]孙铁强,刘俊,于洪健,等.基于SpringBoot框架的在线监测和专家系统的研究[J].自动化应用,2024,65(04):15-16+19.DOI:10.19769/j.zdhy.2024.04.006.
[2]雷欣,马宏琳,郑霖,等.基于SpringBoot的域名信息系统设计与实现[J].电脑知识与技术,2024,20(05):44-47.DOI:10.14004/j.cnki.ckt.2024.0188.
[3]任喜伟,杜丰怡,李兆允,等.高校大类分流系统的实现与应用[J].计算机技术与发展,2024,34(01):171-176.
[4]白茹鑫.基于SpringBoot+SSM框架的企业安全培训管理系统设计与实现[J].现代信息科技,2024,8(01):44-49.DOI:10.19850/j.cnki.2096-4706.2024.01.009.
[5]石雨昕,关家兴,邹博华,等.基于SpringBoot微服务架构设计与实现实验室开放课题管理系统[J].实验室检测,2024,2(01):101-106.
[6]王丽爱,周旭东.基于安卓MVC架构的体育用品商城的设计与实现[J].电脑知识与技术,2024,20(01):57-59.DOI:10.14004/j.cnki.ckt.2024.0083.
[7]吴伶琳.基于SpringBoot的客户关系管理系统设计与实现[J].无线互联科技,2023,20(24):60-62.
[8]唐媛媛,王晓楠,李京培,等.基于SpringBoot的病原生物学在线智能化实验考试系统建设探索[J].赤峰学院学报(自然科学版),2023,39(12):75-78.DOI:10.13398/j.cnki.issn1673-260x.2023.12.024.
[9]郑妍,张未名,张润园,等.基于云开发和微信小程序的爱宠家系统[J].电脑编程技巧与维护,2023,(06):79-81.DOI:10.16184/j.cnki.comprg.2023.06.050.
[10]朱梓琪,刘月瑶,张效梅.共享经济理论视域下高校共享自习室软件构建研究[J].互联网周刊,2022,(23):61-63.
[11]Yang Y .Design and Implementation of Student Information Management System Based on Springboot[J].Advances in Computer, Signals and Systems,2022,6(6):
[12]Fei D .Built on SpringBoot's travel platform[C]//[出版者不详],2022:
[13]陈小燕,朱映辉,余晓春.基于SpringBoot+Vue的好农物商城的设计与实现[J].电脑知识与技术,2022,18(22):37-39.DOI:10.14004/j.cnki.ckt.2022.1535.
[14]宋爽.基于微服务架构的高并发电商系统设计与实现[D].天津科技大学,2022.DOI:10.27359/d.cnki.gtqgu.2022.000549.
[15]田松涛,段元梅.基于SpringBoot的线上商城平台设计[J].无线互联科技,2022,19(01):56-57.
[16]Hejing W .Commerce Middle Office Management System Based on Springboot[J].International Journal of Advanced Network, Monitoring and Controls,2022,7(2):32-45.
[17]Hongyan W .Construction of Online Teaching System Based on SpringBoot Framework for Normal University Students’ Informatization Teaching Ability Training[C]//[出版者不详],2022:
[18]Cheng F .Talent Recruitment Management System for Small and Micro Enterprises Based on Springboot Framework[J].Advances in Educational Technology and Psychology,2021,5(2):
[19]Chen G ,Xu J .Design and implementation of efficient Learning platform based on SpringBoot Framework[J].Journal of Electronics and Information Science,2020,6(1):
[20]Chen J ,Jian C ,Hailan P .Design of Man Hour Management Information System on SpringBoot Framework[J].Journal of Physics: Conference Series,2020,1646(1):012136-.
[21]黄建伟.云天化办公用品商城与京东成功对接[J].中国农资,2020,(01):10.
谢辞
本次毕业设计圆满的结束了,通过这次毕业设计我学到了很多的知识,也提高了我软件开发的能力,在系统开发设计的过程中,出现了很多的问题,但是通过老师和同学们的帮助,最后所有的问题都得到了解决,因此我要感谢在此过程中对我帮助的老师和同学们,感谢指导老师帮助我选课题,给我做详细的讲解,给我提供设计所需要的各种设备,也经常询问我进度与成果,再有难点的时候给我解决思路,帮助我顺利完成。没有他的指导,也不会有我今天所展现出的成果。
首先我要感谢我的指导老师,指导老师在教学任务繁忙的情况下,抽出时间帮助我纠正我在设计当中出现的问题,并耐性地为我的论文作校正,是他的定期检查和指导使得我们的毕业设计高质量完成。他在我整个课题开发和设计的过程中,为程序的设计、框架的设计、代码的撰写方面以及论文框架的设计提供了很多宝贵的意见,并且为我推荐了许多有用的资料和文献,他的指导和建议使我受益匪浅,有了指导老师的辅导和指点,我论文才能够顺利完成。老师的认真负责的工作态度和治学严谨之道使我们这些即将踏入社会的毕业生受益匪浅。
然后要感谢我的同学们,感谢大家对我这次毕业设计的帮助, 也感谢大家在大学生活中对我的陪伴,使得我的大学生活过的很快乐。
另外,我还要感谢父母,感谢一直以来对我的支持,让我能够顺利的完成我的学业,没有你们也就没有我的今天,感谢你们无私的付出,未来我一定会报答你们的。
最后,感谢在座的所有参加我论文答辩的老师们,感谢大家的聆听,你们辛苦了。
免费领取项目源码,请关注❤点赞收藏并私信博主,谢谢-
魔乐社区(Modelers.cn) 是一个中立、公益的人工智能社区,提供人工智能工具、模型、数据的托管、展示与应用协同服务,为人工智能开发及爱好者搭建开放的学习交流平台。社区通过理事会方式运作,由全产业链共同建设、共同运营、共同享有,推动国产AI生态繁荣发展。
更多推荐


所有评论(0)