一图看懂大模型备案、登记与算法备案的核心差异
在 AI 大模型合规浪潮中,“备案”“登记”“算法备案” 常让企业陷入 confusion。作为算法合规老兵,我用一张对比表,帮你精准区分三者差异,快速锚定企业合规路径
·
在 AI 大模型合规浪潮中,“备案”“登记”“算法备案” 常让企业陷入 confusion。作为算法合规老兵,我用一张对比表,帮你精准区分三者差异,快速锚定企业合规路径👇

一、核心定义与场景边界
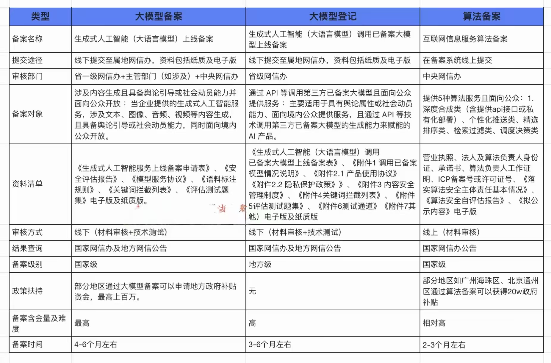
| 类型 | 大模型备案(生成式 AI 上线备案) | 大模型登记(调用已备案模型备案) | 算法备案(互联网信息服务算法备案) |
|---|---|---|---|
| 核心定位 | 模型 “生产者” 合规(自研 / 微调大模型商用) | 模型 “使用者” 合规(调用第三方已备案大模型) | 算法服务 “经营者” 合规(提供特定算法服务) |
| 典型场景 | 自研大模型对外提供文本 / 图像生成服务(如智能写作平台) | 通过 API 调用已备案大模型开发 AI 应用(如企业客服机器人) | 提供深度合成、个性化推荐、检索过滤、排序精选、调度决策等算法服务(如短视频推荐、滴滴打车、热搜榜、数字人) |
二、流程与审核差异
| 维度 | 大模型备案 | 大模型登记 | 算法备案 |
|---|---|---|---|
| 提交途径 | 线下提交属地网信办(纸质 + 电子版) | 线下提交属地网信办(纸质 + 电子版) | 线上备案系统提交 |
| 审核层级 | 省级网信办→主管部门(如需)→中央网信办 | 省级网信办直接审核 | 中央网信办直接审核 |
| 审核方式 | 材料审核 + 技术测试(需提供测试账号 / 通道10个裸奔账号、10个附加安全审核账号) | 材料审核 + 技术测试(10个附加安全审核测试账号) | 材料审核(聚焦算法原理、数据安全) |
| 备案周期 | 4-6 个月(流程最长,难度最高) | 3-6 个月 | 2-3 个月(流程相对简化) |
三、材料与政策价值
| 维度 | 大模型备案 | 大模型登记 | 算法备案 |
|---|---|---|---|
| 资料清单 | 含《安全评估报告》《语料标注规则》等深度技术文档 | 需补充《调用已备案模型说明》《内容安全管理制度》等 | 《算法安全自评估报告》《拟公示内容》等 |
| 政策扶持 | 部分地区可申请百万级补贴(如北京通州、亦庄、广州海珠区、深圳龙岗区、嘉兴等)如需地方政策,请私信索取 | 无直接补贴(但可规避调用合规风险) | 部分地区有 20W 级补贴(如广州、北京试点) |
| 含金量 | 国家级备案,行业准入核心凭证(ToG 业务必备) | 地方级备案,侧重业务合规性 | 国家级备案,算法服务合规基础(避免 “未备案” 处罚) |
四、企业怎么选?3 类典型场景
- 自研、微调大模型 → 必须做 大模型备案;
- 调用已备案第三方大模型开发应用 → 需做 大模型登记(如创业公司基于通义千问开发垂直工具);
- 提供算法服务(含大模型场景) → 需做 算法备案(如电商平台个性化推荐系统)。
五、避坑提醒
- ❌ 别混淆 “调用登记” 和 “自研、微调备案”:用别人的模型也要合规,否则连带处罚;
- ❌ 算法备案别漏报:提供深度合成、个性化推荐算法、检索过滤、精选排序、调度决策服务,哪怕用开源框架,已经进行大模型备案或者登记,也必须要备案;
大模型备案是 “生产者责任”,登记是 “使用者义务”,算法备案是 “服务经营者合规”。企业需根据业务模式精准选择,合规才能走得更远~
魔乐社区(Modelers.cn) 是一个中立、公益的人工智能社区,提供人工智能工具、模型、数据的托管、展示与应用协同服务,为人工智能开发及爱好者搭建开放的学习交流平台。社区通过理事会方式运作,由全产业链共同建设、共同运营、共同享有,推动国产AI生态繁荣发展。
更多推荐



所有评论(0)