【数据结构】——期末复习题题库(9)
【数据结构】——期末复习题题库(9)
🎃个人专栏:
🐬 算法设计与分析:算法设计与分析_IT闫的博客-CSDN博客
🐳Java基础:Java基础_IT闫的博客-CSDN博客
🐋c语言:c语言_IT闫的博客-CSDN博客
🐟MySQL:数据结构_IT闫的博客-CSDN博客
🐠数据结构:数据结构_IT闫的博客-CSDN博客
💎C++:C++_IT闫的博客-CSDN博客
🥽C51单片机:C51单片机(STC89C516)_IT闫的博客-CSDN博客
💻基于HTML5的网页设计及应用:基于HTML5的网页设计及应用_IT闫的博客-CSDN博客
🥏python:python_IT闫的博客-CSDN博客
🐠离散数学:离散数学_IT闫的博客-CSDN博客
欢迎收看,希望对大家有用!
目录
2. (单选题)在一个具有n个顶点的无向完全图中,所含的边数为( )。
3. (单选题)在一个具有n个顶点和e条边的有向图的邻接矩阵中, 表示边存在的元素个数为( )。
4. (单选题)在一个无向图中,若两顶点之间的路径长度为k,则该路径上的顶点数为( )。
7. (单选题)若一个图的边集为{<1,2>,<1,4>,<2,5>,<3,1>,<3,5>,<4,3>},则从顶点1开始对该图进行广度优先搜索,得到的顶点序列可能为( )。
8. (单选题)用邻接表表示图进行广度优先遍历时,通常借助( )来实现算法。
9. (单选题)用邻接表表示图进行深度优先遍历时,通常借助( )来实现算法。
11. (单选题)在一个无向图中,所有顶点的度数之和等于图的边数的( )倍。
12. (单选题)若从无向图的任意一个顶点出发进行一次深度优先搜索可以访问图中所有的顶点,则该图一定是( )图。
13. (单选题)下面( )方法可以判断出一个有向图是否有环。
15. (单选题)图的深度优先或广度优先遍历的空间复杂性均为( )。(访问标志位数组空间)
17. (单选题)在一个具有n个顶点的有向图中,若所有顶点的出度数之和为s,则所有顶点的入度数之和为( )。
18. (单选题)若一个图中包含有k个连通分量,若要按照深度优先搜索的方法访问所有顶点,则必须调用( )次深度优先搜索遍历的算法。
19. (单选题)已知无向图G有16条边,其中度为4的顶点个数为3,度为3的顶点个数为4,其他顶点的度均小于3,图G所含的顶点个数至少为( )。
20. (单选题)对于一个有向图,若一个顶点的度为k1,出度为k2,则对应邻接表中该顶点单链表中的边结点数为( )。
🎯问题:
一. 单选题(共20题,100分)
1. (单选题)对于一个无向图,下面说法正确的是( )。
- A. 每个顶点的入度等于出度
- B. 每个顶点的度等于其入度与出度之和
- C. 每个顶点的出度为0
- D. 每个顶点的入度为0
2. (单选题)在一个具有n个顶点的无向完全图中,所含的边数为( )。
- A. n(n-1)
- B. n(n+1)/2
- C. n
- D. n(n-1)/2
3. (单选题)在一个具有n个顶点和e条边的有向图的邻接矩阵中, 表示边存在的元素个数为( )。
- A. e
- B. ne
- C. 2e
- D. n
4. (单选题)在一个无向图中,若两顶点之间的路径长度为k,则该路径上的顶点数为( )。
- A. 2k
- B. k+2
- C. k
- D. k+1
5. (单选题)广度优先遍历类似于二叉树的( )。
- A. 中序遍历
- B. 层序遍历
- C. 先序遍历
- D. 后序遍历
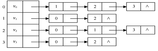
6. (单选题)
已知图的邻接表如下图所示,则从顶点v0出发按广度优先遍历的结果是( )。
- A. 0123
- B. 0132
- C. 0231
- D. 0321
7. (单选题)若一个图的边集为{<1,2>,<1,4>,<2,5>,<3,1>,<3,5>,<4,3>},则从顶点1开始对该图进行广度优先搜索,得到的顶点序列可能为( )。
- A. 1,2,4,5,3
- B. 1,4,2,5,3
- C. 1,2,3,4,5
- D. 1,2,4,3,5
8. (单选题)用邻接表表示图进行广度优先遍历时,通常借助( )来实现算法。
- A. 栈
- B. 队列
- C. 树
- D. 图
9. (单选题)用邻接表表示图进行深度优先遍历时,通常借助( )来实现算法。
- A. 栈
- B. 图
- C. 树
- D. 队列
10. (单选题)
关于无向连通图特性的叙述中,正确的是( )。
Ⅰ.所有顶点的度之和为偶数
Ⅱ.边数大于顶点个数减1
Ⅲ.至少有一个顶点的度为1
- A. 只有Ⅱ
- B. Ⅰ和Ⅲ
- C. Ⅰ和Ⅱ
- D. 只有Ⅰ
11. (单选题)在一个无向图中,所有顶点的度数之和等于图的边数的( )倍。
- A. 1
- B. 4
- C. 1/2
- D. 2
12. (单选题)若从无向图的任意一个顶点出发进行一次深度优先搜索可以访问图中所有的顶点,则该图一定是( )图。
- A. 有向
- B. 非连通
- C. 强连通
- D. 连通
13. (单选题)下面( )方法可以判断出一个有向图是否有环。
- A. 求关键路径
- B. 拓扑排序
- C. 求最短路径
- D. 深度优先遍历
14. (单选题)最小生成树( )。
- A. 不是唯一的
- B. 是唯一的
- C. 唯一性不确定
- D. 唯一性与原树的边的权数有关
15. (单选题)图的深度优先或广度优先遍历的空间复杂性均为( )。(访问标志位数组空间)
- A. O(n-e)
- B. O(e)
- C. O(n)
- D. O(n+e)
16. (单选题)具有n个顶点的有向图最多有( )条边。
- A. n(n-1)
- B. n(n+1)
- C. n*n
- D. n
17. (单选题)在一个具有n个顶点的有向图中,若所有顶点的出度数之和为s,则所有顶点的入度数之和为( )。
- A. s+1
- B. s-1
- C. s
- D. n
18. (单选题)若一个图中包含有k个连通分量,若要按照深度优先搜索的方法访问所有顶点,则必须调用( )次深度优先搜索遍历的算法。
- A. k+1
- B. 1
- C. k-1
- D. k
19. (单选题)已知无向图G有16条边,其中度为4的顶点个数为3,度为3的顶点个数为4,其他顶点的度均小于3,图G所含的顶点个数至少为( )。
- A. 13
- B. 10
- C. 15
- D. 11
20. (单选题)对于一个有向图,若一个顶点的度为k1,出度为k2,则对应邻接表中该顶点单链表中的边结点数为( )。
- A. k1
- B. k1-k2
- C. k1+k2
- D. k2
🎯答案:
1-5:ADADB
6-10:AABAD
11-15:DDBDC
16-20:ACDDD
魔乐社区(Modelers.cn) 是一个中立、公益的人工智能社区,提供人工智能工具、模型、数据的托管、展示与应用协同服务,为人工智能开发及爱好者搭建开放的学习交流平台。社区通过理事会方式运作,由全产业链共同建设、共同运营、共同享有,推动国产AI生态繁荣发展。
更多推荐




所有评论(0)