学会写导师都说好的论文——spring boot 外卖点餐系统 【部署教程+可完整运行源码+数据库】
自从计算机发展开始,计算机软硬件相关技术的发展速度越来越快,在信息化高速发展的今天,计算机应用技术似乎已经应用到了各个领域。在餐饮行业,除了外卖以外就是到店里就餐,在店里就餐如果需要等待点餐的话,用户的体验度就会急剧下降,很多餐饮店也开始开发外卖点餐系统,这样的系统给用户带来了新的体验,尤其是在时间和空间上,让使用者不管身在何处,只要连上网就能够选购菜品,进行点餐。
摘要 自从计算机发展开始,计算机软硬件相关技术的发展速度越来越快,在信息化高速发展的今天,计算机应用技术似乎已经应用到了各个领域。在餐饮行业,除了外卖以外就是到店里就餐,在店里就餐如果需要等待点餐的话,用户的体验度就会急剧下降,很多餐饮店也开始开发外卖点餐系统,这样的系统给用户带来了新的体验,尤其是在时间和空间上,让使用者不管身在何处,只要连上网就能够选购菜品,进行点餐。此外卖点餐系统的开发项目以spring boot框架为基础,采用JavaWeb的开发方法,使用MySQL数据库,首选对本外卖点餐系统的各个功能以及用户的需求做出了解释,然后根据用户线上点餐的需求,再介绍了系统的总体设计以及其详细设计,给用户提供了外卖点餐系统的总体结构的搭建方法。从而满足用户网上点餐的需求。
关键词 JavaWeb;spring boot;外卖点餐系统 ;MySQL
Spring boot takeout ordering system
Abstract Since the development of computers, the speed of development of computer software and hardware related technologies has been increasing. In today's rapidly developing information technology, computer application technology seems to have been applied to various fields. In the catering industry, besides food delivery, it's all about dining in the store. If you need to wait for your order while dining in the store, the user experience will sharply decline. Many restaurants have also begun to develop food delivery ordering systems, which bring new experiences to users, especially in terms of time and space. Users can choose dishes and order meals as long as they are connected to the internet, no matter where they are. The development project of this takeaway ordering system is based on the Spring Boot framework, using JavaWeb development methods and MySQL database. The first choice is to explain the various functions of this takeaway ordering system and the user's needs. Then, according to the user's online ordering needs, the overall design and detailed design of the system are introduced, providing users with the method of building the overall structure of the takeaway ordering system. So as to meet the needs of users for online ordering.
Key words JavaWeb; Spring boot; Delivery ordering system; MySQL
目录
1 绪论
1.1 研究背景
随着移动互联网技术的飞速发展和智能手机用户数量的激增,线上服务逐渐成为人们日常生活的重要组成部分。特别是在快节奏的城市生活中,外卖点餐已成为一种趋势,满足了现代人对于方便、快捷饮食的需求。Spring Boot框架,以其简洁、高效、易于扩展的特性,在外卖点餐系统的开发中发挥着越来越重要的作用。在此背景下,深入研究和开发一个基于Spring Boot的外卖点餐系统显得尤为重要。
该系统不仅可以为消费者提供一个直观、易用的点餐界面,让他们能够随时随地浏览丰富多样的菜品,进行快速下单和支付,更能享受到高效、准确的送餐到门服务。同时,对于餐饮企业来说,这样的系统也意味着一个全新的市场机遇。它们可以通过系统数据分析,更好地理解消费者需求,优化菜品结构,提升服务质量,从而有效提高市场竞争力。因此,基于Spring Boot的外卖点餐系统在当前的数字化、网络化时代背景下,不仅具有深远的研究价值,更有着广阔的市场应用前景。
1.2研究意义
Spring Boot外卖点餐系统的研究具有深远的意义。首先,通过运用Spring Boot框架的高效稳定性和开发便捷性,我们能够构建一个功能强大、性能优越的现代化外卖点餐平台。这样的平台不仅为用户提供了极致的点餐体验,包括流畅的界面交互、快速的下单流程以及便捷的支付方式,还通过智能化的推荐系统为用户提供个性化的餐饮选择。
其次,该研究对于推动餐饮行业的数字化转型至关重要。传统的餐饮业务正面临着数字化转型的压力,而基于Spring Boot的外卖点餐系统正是这一转型过程中的关键一环。它可以帮助餐饮企业更好地融入互联网经济,拓展线上市场,提升品牌影响力。
此外,该系统还有助于餐饮企业实现精细化管理。通过系统收集的数据,企业可以深入洞察消费者行为,优化菜品结构,提高运营效率。这不仅有助于企业降低成本,还能为消费者提供更加优质、个性化的餐饮服务。
最后,该研究还促进了相关技术的发展和创新。在构建外卖点餐系统的过程中,我们不断探索新技术、新方法,为未来的智能餐饮服务奠定了基础。这些技术创新不仅有助于提升外卖点餐系统的性能和稳定性,还将推动整个餐饮行业的技术进步。
1.3国内外研究动态
在国内,随着外卖市场的蓬勃发展,该系统已成为技术研发的热点之一。众多知名科技企业和研究机构纷纷涉足这一领域,利用Spring Boot等先进技术框架,不断优化系统的性能和稳定性,力求为用户提供更加顺畅、高效的点餐体验。同时,随着大数据技术的兴起,国内研究者们也开始探索将这些技术融入外卖点餐系统中,以实现更加精准的用户画像构建、智能化的菜品推荐等功能,进一步提升服务质量。
在国际上,外卖点餐系统同样备受关注,特别是在系统智能化、个性化服务方面取得了显著进展。通过运用先进的算法和模型,国际研究者们致力于为用户提供更加个性化的点餐建议,满足用户多样化的口味和需求。此外,国际间的学术交流和合作也日益频繁,共同推动着外卖点餐系统技术的创新与进步。
总体来看,Spring Boot外卖点餐系统的研究在国内外均展现出积极的发展态势,正朝着更加智能化、个性化、高效化的方向迈进,以满足全球范围内不断增长的外卖点餐需求。。
1.4论文结构与章节安排
本次写作的论文,在结构方面主要分为七大部分,每一部分都必不可少,共同组合形成一个完好的论文结构,具体的安排列出如下。
绪论部分,该部分讲述的是外卖点餐系统的开发背景,明确开发的意义以及系统的研究动态,并对系统的整个章节安排进行介绍。
系统分析部分,该部分首先从可行性入手进行分析,明确程序开发可行后,进而对程序的功能以及姓名需求进行分析。
系统概要设计,对系统前后台的功能分别进行设计,然后完成系统的总体功能以及各个子模块的设计。
系统数据库的设计,对系统的数据库实体以及数据库表进行设计
系统的实现部分,对系统每一角色主要实现的功能的页面来进行展示一下。
系统测试部分,介绍测试的测试目的,用例,完成对程序测试工作,让投入运行的程序减少出错的几率,力求最好。
第2章 相关技术
2.1 J2EE技术
可以掌握多门外语,而一个计算机科学家精通的大多是编程语言,它不是人类的自然语言,比如C语言、Java、Perl等等。由于不同的公司开发出的“中间件”不够规范,所以Sun公司推出J2EE,用这个标准来解决弊病。它提供了良好的机制,让每个层次允许与之相对的服务器、组件运行,使得系统的搭建稳定可用、开发高效、维护方便。
2.2 Spring boot框架
Spring框架是Java平台上的一种开源应用框架,提供具有控制反转特性的容器。尽管Spring框架自身对编程模型没有限制,但其在Java应用中的频繁使用让它备受青睐,以至于后来让它作为EJB(EnterpriseJavaBeans)模型的补充,甚至是替补。Spring框架为开发提供了一系列的解决方案,比如利用控制反转的核心特性,并通过依赖注入实现控制反转来实现管理对象生命周期容器化,利用面向切面编程进行声明式的事务管理,整合多种持久化技术管理数据访问,提供大量优秀的Web框架方便开发等等。Spring框架具有控制反转(IOC)特性,IOC旨在方便项目维护和测试,它提供了一种通过Java的反射机制对Java对象进行统一的配置和管理的方法。Spring框架利用容器管理对象的生命周期,容器可以通过扫描XML文件或类上特定Java注解来配置对象,开发者可以通过依赖查找或依赖注入来获得对象。Spring框架具有面向切面编程(AOP)框架,SpringAOP框架基于代理模式,同时运行时可配置;AOP框架主要针对模块之间的交叉关注点进行模块化。Spring框架的AOP框架仅提供基本的AOP特性,虽无法与AspectJ框架相比,但通过与AspectJ的集成,也可以满足基本需求。Spring框架下的事务管理、远程访问等功能均可以通过使用SpringAOP技术实现。Spring的事务管理框架为Java平台带来了一种抽象机制,使本地和全局事务以及嵌套事务能够与保存点一起工作,并且几乎可以在Java平台的任何环境中工作。Spring集成多种事务模板,系统可以通过事务模板、XML或Java注解进行事务配置,并且事务框架集成了消息传递和缓存等功能。Spring的数据访问框架解决了开发人员在应用程序中使用数据库时遇到的常见困难。它不仅对Java:JDBC、iBATS/MyBATIs、Hibernate、Java数据对象(JDO)、ApacheOJB和ApacheCayne等所有流行的数据访问框架中提供支持,同时还可以与Spring的事务管理一起使用,为数据访问提供了灵活的抽象。Spring框架最初是没有打算构建一个自己的WebMVC框架,其开发人员在开发过程中认为现有的StrutsWeb框架的呈现层和请求处理层之间以及请求处理层和模型之间的分离不够,于是创建了SpringMVC。
2.3 MySQL数据库
用MySQL这个软件,是因为它能接受多个使用者访问,而且里面存在Archive等。它会先把数据进行分类,然后分别保存在表里,这样的特别操作就会提高数据管理系统自身的速度,让数据库能被灵活运用。MySQL的代码是公开的,而且允许别人二次编译升级。这个特点能够降低使用者的成本,再搭配合适的软件后形成一个良好的网站系统。虽然它有缺点,但是综合各方面来说,它是使用者的主流运用的对象。
3 外卖点餐系统需求分析
3.1 可行性分析
可行性分析是系统分析的第一步,通过可行性分析我们可以得出系统是不是值得开发,如果系统的开发是不可信的,那么就没有必要再进行下面的操作,对于本外卖点餐系统在可行性方面进行了技术、经济以及操作的分析。
3.1.1 技术可行性分析
外卖点餐系统在技术上采用的是JAVA语言、基于Browser/Server模式,前台使用了Vue、HTML、js、CSS等技术,后台使用了spring boot框架结合MYSQL数据库,这些技术在校期间都已经学习过,而且用这些技术开发过一些小的系统,同时在实际开发中JAVA功能强大被普通应用,因此开发技术是没有问题的。
3.1.2 经济可行性分析
开发外卖点餐系统并不需要投入太多,开发工具、服务器、数据库等,都可以通过网络搜索、下载、安装,只需要一台普通的计算机就可以完成操作,而且在系统功能规划上都是通过问卷调查了解用户需求,通过百度、知网库、学校图书馆查阅相关系统,了解它们对系统具体实现的功能需求,然后进行设计开发,不存在任何开销,因此系统的开发在经济方面是可行的。
3.1.3 操作可行性分析
外卖点餐系统的在开发的时候充分了解用户群体,对于没有学习过计算机的用户也进行考虑在内,在系统的开发中首页有醒目的导航栏,使得即使没有学习过计算机课程的用户,也可以根据导航栏的提示进行操作,非常方便,因此系统在操作上是可行的。
3.2 功能需求分析
(1)美食外卖模块:本外卖点餐系统最主要的功能就是订餐,所有系统中需要餐厅管理员添加各种菜品供用户查询,购买,管理员在此模块主要是对菜品供的增删改查,游客实现对菜品供的查询,用户则实现菜品的收藏、评论、加购等操作。如下图3-1所示。

图3-1 美食外卖模块用例图
(2)美食资讯模块:管理员在后台可以对美食资讯及其分类进行增删改查,游客实现查看美食资讯,用户进行收藏、点赞、评论。删改查,游客实现对菜品信息的查询,用户则实现美食资讯的收藏、评论、加购等操作。如下图3-2所示。

图3-2美食资讯模块用例图
(3)用户管理模块:在前台游客可以通过注册,然后参与到系统当中,管理员可以对注册的用户进行修改、删除、查询、也可以添加新的用户。如下图3-3所示。

图3-3用户管理模块用例图
(4)用户签收:用户对喜欢的菜品可以进行购买,可以选择立即购买或者加入到购物车中进行购买,如下图3-4所示。

图3-4购物车管理模块用例图
(5)购买订单管理:在外卖点餐系统中,用户和管理员都能够管理购买订单,可以对购买订单进行查看、删除。如下图3-5所示。

图3-5购买订单管理模块用例图。
3.3 非功能性需求分析
外卖点餐系统的性能性需求分析主要是分析本外卖点餐系统的安全性怎么样(是否会泄露用户个人信息),可靠性怎么样(用户操作的时候是不是能够根据实际操作显示信息),性能怎么样(运行是否操作流畅),可拓展性怎么样(功能能否继续拓展)等。具体可以表示在如下3-5表格中:
表3-5 外卖点餐系统非功能需求表
|
安全性 |
主要指外卖点餐系统数据库的安装,数据库的使用和密码的设定必须合乎规范。 |
|
可靠性 |
可靠性是指外卖点餐系统能够按照用户的指示进行操作,经过测试,可靠性90%以上。 |
|
性能 |
性能是影响外卖点餐系统占据市场的必要条件,所以性能最好要佳才好。 |
|
可扩展性 |
比如数据库预留多个属性,比如接口的使用等确保了系统的非功能性需求。 |
|
易用性 |
用户只要跟着外卖点餐系统的页面展示内容进行操作,就可以了。 |
|
可维护性 |
外卖点餐系统开发的可维护性是非常重要的,经过测试,可维护性没有问题 |
4 外卖点餐系统概要设计
4.1系统体系结构
本外卖点餐系统总体的体系结构图分为前端用户体系结构和后端管理员体系结构,其具体结构图如图4-1和图4-3所示
4.1.1前端用户/骑手功能结构图设计

图4-1 外卖点餐系统前端用户/骑手功能结构图
4.1.2前端商家功能结构图设计

图4-1 外卖点餐系统前端商家功能结构图
4.1.3后端管理员功能结构图设计

图4-1外卖点餐系统后端功能结构图
4.2总体功设计
本外卖点餐系统分为前台用户以及后台管理员两个页面,前端由游客/用户进入,用户登录后实现美食外卖的购买,购买订单的管理等,后端是管理员进行登录,登录以后对外卖点餐系统所有数据进行管理。外卖点餐系统的总体用例图如图4-4所示

图4-2 外卖点餐系统功能总体用例图
4.3子模块设计设计
4.3.1系统前端界面
系统前端普通用户的功能包含了通首页、通知公告、美食资讯、美食外卖、我的账户、个人中心(个人首页、购买购买订单、骑手接单、配送信息、用户签收、收藏)等。
(1)用户在前台可以查看系统公告信息,让用户了解餐厅的各种公告信息,可以对自己喜欢的公告进行收藏、点赞,也可以实现对公告的评论,与共同爱好者产生交流,用例说明如下表所示:
表4-1系统公告用例图
|
用例名称 |
系统公告收藏/点赞/评论 |
|
角色 |
普通用户 |
|
用例说明 |
用户在前台查看系统公告,对喜欢的公告进行收藏、点赞、评论 |
|
前置条件 |
用户登录 |
|
后置条件 |
对用户的收藏、点赞、评论在系统中展示出来 |
|
基本事件流 |
1、用户通过浏览器进入本外卖点餐系统 2、用户登录到系统当中 3、用户进入系统公告,选择公告进入详情 4、用户点击收藏或者点赞 5、在评论框输入评论内容,点击提交 |
|
推展流程 |
无 |
|
异常事件流 |
1、用户没有登录 2、输入的评论内容为空 |
|
其他 |
无 |
(2)外卖点餐系统主要的功能就是点餐,所有在系统中用户可以选择自己喜欢的美食外卖进行加入购物车进行购买,用例说明如下表所示:
表4-2 美食外卖用例图
|
用例名称 |
美食外卖购买 |
|
角色 |
普通用户 |
|
用例说明 |
用户在前台查看美食外卖,对喜欢的美食外卖进行收藏、评论、立即购买、加入购物车 |
|
前置条件 |
用户登录 |
|
后置条件 |
对美食外卖加入购物车或者;乐极购买 |
|
基本事件流 |
1、用户通过浏览器进入本外卖点餐系统 2、用户登录到系统当中 3、用户进入美食外卖,选择美食外卖进入详情 4、加入购物车或者立即购买 5、在评论框输入评论内容,点击提交 |
|
拓展流程 |
选择支付方式 |
|
异常事件流 |
1、用户没有登录,需要注册登录后才能操作 2、购买失败需要取消付款 |
|
其他 |
无 |
4.3.2系统后端界面
系统前端普通用户的功能包含了首页、系统用户(管理员、普通用户、商家用户、骑手用户)、美食外卖管理、购买购买订单管理、骑手信息管理、配送信息管理、用户签收管理、系统管理、通知公告管理、资源管理(美食资讯、资讯分类)等。
(1)用户在前台可以查看美食外卖信息,让用户了解餐厅的各种菜品,可以对自己喜欢的菜品进行收藏、点赞,也可以实现对菜品的评论,与共同爱好者产生交流,用例说明如下表所示:
表4-3 美食外卖管理用例图
|
用例名称 |
美食外卖管理 |
|
角色 |
管理员用户 |
|
用例说明 |
对系统当中的美食外卖进行增删改查 |
|
前置条件 |
管理员登录 |
|
后置条件 |
|
|
基本事件流 |
1、管理员通过后台登录到系统当中 2、选择用户签收下的美食外卖按钮 3、显示系统当中的所有的美食外卖,可以输入关键词查询 4、选择内容进行增删改查 5、点击提交 |
|
拓展流程 |
无 |
|
异常事件流 |
输入的美食外卖内容不正确,提示错误信息 |
|
其他 |
无 |
5 外卖点餐系统数据库设计
数据库设计一般包括需求分析、概念模型设计、数据库表建立三大过程,其中需求分析前面章节已经阐述,概念模型设计有概念模型和逻辑结构设计两部分。
5.1 数据库概念结构设计
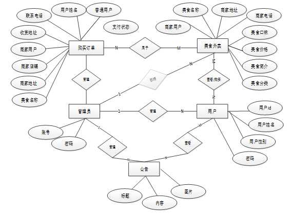
下面是整个外卖点餐系统中主要的数据库表总E-R实体关系图。

图5-1 外卖点餐系统总E-R关系图
5.2 数据库逻辑结构设计
通过上一小节中外卖点餐系统中总E-R关系图上得出一共需要创建很多个数据表。在此我主要罗列几个主要的数据库表结构设计。
|
编号 |
名称 |
数据类型 |
长度 |
小数位 |
允许空值 |
主键 |
默认值 |
说明 |
|
1 |
token_id |
int |
10 |
0 |
N |
Y |
临时访问牌ID |
|
|
2 |
token |
varchar |
64 |
0 |
Y |
N |
临时访问牌 |
|
|
3 |
info |
text |
65535 |
0 |
Y |
N |
||
|
4 |
maxage |
int |
10 |
0 |
N |
N |
2 |
最大寿命:默认2小时 |
|
5 |
create_time |
timestamp |
19 |
0 |
N |
N |
CURRENT_TIMESTAMP |
创建时间: |
|
6 |
update_time |
timestamp |
19 |
0 |
N |
N |
CURRENT_TIMESTAMP |
更新时间: |
|
7 |
user_id |
int |
10 |
0 |
N |
N |
0 |
用户编号: |
|
编号 |
名称 |
数据类型 |
长度 |
小数位 |
允许空值 |
主键 |
默认值 |
说明 |
|
1 |
article_id |
mediumint |
8 |
0 |
N |
Y |
文章id:[0,8388607] |
|
|
2 |
title |
varchar |
125 |
0 |
N |
Y |
标题:[0,125]用于文章和html的title标签中 |
|
|
3 |
type |
varchar |
64 |
0 |
N |
N |
0 |
文章分类:[0,1000]用来搜索指定类型的文章 |
|
4 |
hits |
int |
10 |
0 |
N |
N |
0 |
点击数:[0,1000000000]访问这篇文章的人次 |
|
5 |
praise_len |
int |
10 |
0 |
N |
N |
0 |
点赞数 |
|
6 |
create_time |
timestamp |
19 |
0 |
N |
N |
CURRENT_TIMESTAMP |
创建时间: |
|
7 |
update_time |
timestamp |
19 |
0 |
N |
N |
CURRENT_TIMESTAMP |
更新时间: |
|
8 |
source |
varchar |
255 |
0 |
Y |
N |
来源:[0,255]文章的出处 |
|
|
9 |
url |
varchar |
255 |
0 |
Y |
N |
来源地址:[0,255]用于跳转到发布该文章的网站 |
|
|
10 |
tag |
varchar |
255 |
0 |
Y |
N |
标签:[0,255]用于标注文章所属相关内容,多个标签用空格隔开 |
|
|
11 |
content |
longtext |
2147483647 |
0 |
Y |
N |
正文:文章的主体内容 |
|
|
12 |
img |
varchar |
255 |
0 |
Y |
N |
封面图 |
|
|
13 |
description |
text |
65535 |
0 |
Y |
N |
文章描述 |
|
编号 |
名称 |
数据类型 |
长度 |
小数位 |
允许空值 |
主键 |
默认值 |
说明 |
|
1 |
type_id |
smallint |
5 |
0 |
N |
Y |
分类ID:[0,10000] |
|
|
2 |
display |
smallint |
5 |
0 |
N |
N |
100 |
显示顺序:[0,1000]决定分类显示的先后顺序 |
|
3 |
name |
varchar |
16 |
0 |
N |
N |
分类名称:[2,16] |
|
|
4 |
father_id |
smallint |
5 |
0 |
N |
N |
0 |
上级分类ID:[0,32767] |
|
5 |
description |
varchar |
255 |
0 |
Y |
N |
描述:[0,255]描述该分类的作用 |
|
|
6 |
icon |
text |
65535 |
0 |
Y |
N |
分类图标: |
|
|
7 |
url |
varchar |
255 |
0 |
Y |
N |
外链地址:[0,255]如果该分类是跳转到其他网站的情况下,就在该URL上设置 |
|
|
8 |
create_time |
timestamp |
19 |
0 |
N |
N |
CURRENT_TIMESTAMP |
创建时间: |
|
9 |
update_time |
timestamp |
19 |
0 |
N |
N |
CURRENT_TIMESTAMP |
更新时间: |
|
编号 |
名称 |
数据类型 |
长度 |
小数位 |
允许空值 |
主键 |
默认值 |
说明 |
|
1 |
auth_id |
int |
10 |
0 |
N |
Y |
授权ID: |
|
|
2 |
user_group |
varchar |
64 |
0 |
Y |
N |
用户组: |
|
|
3 |
mod_name |
varchar |
64 |
0 |
Y |
N |
模块名: |
|
|
4 |
table_name |
varchar |
64 |
0 |
Y |
N |
表名: |
|
|
5 |
page_title |
varchar |
255 |
0 |
Y |
N |
页面标题: |
|
|
6 |
path |
varchar |
255 |
0 |
Y |
N |
路由路径: |
|
|
7 |
position |
varchar |
32 |
0 |
Y |
N |
位置: |
|
|
8 |
mode |
varchar |
32 |
0 |
N |
N |
_blank |
跳转方式: |
|
9 |
add |
tinyint |
3 |
0 |
N |
N |
1 |
是否可增加: |
|
10 |
del |
tinyint |
3 |
0 |
N |
N |
1 |
是否可删除: |
|
11 |
set |
tinyint |
3 |
0 |
N |
N |
1 |
是否可修改: |
|
12 |
get |
tinyint |
3 |
0 |
N |
N |
1 |
是否可查看: |
|
13 |
field_add |
text |
65535 |
0 |
Y |
N |
添加字段: |
|
|
14 |
field_set |
text |
65535 |
0 |
Y |
N |
修改字段: |
|
|
15 |
field_get |
text |
65535 |
0 |
Y |
N |
查询字段: |
|
|
16 |
table_nav_name |
varchar |
500 |
0 |
Y |
N |
跨表导航名称: |
|
|
17 |
table_nav |
varchar |
500 |
0 |
Y |
N |
跨表导航: |
|
|
18 |
option |
text |
65535 |
0 |
Y |
N |
配置: |
|
|
19 |
create_time |
timestamp |
19 |
0 |
N |
N |
CURRENT_TIMESTAMP |
创建时间: |
|
20 |
update_time |
timestamp |
19 |
0 |
N |
N |
CURRENT_TIMESTAMP |
更新时间: |
|
编号 |
名称 |
数据类型 |
长度 |
小数位 |
允许空值 |
主键 |
默认值 |
说明 |
|
1 |
collect_id |
int |
10 |
0 |
N |
Y |
收藏ID: |
|
|
2 |
user_id |
int |
10 |
0 |
N |
N |
0 |
收藏人ID: |
|
3 |
source_table |
varchar |
255 |
0 |
Y |
N |
来源表: |
|
|
4 |
source_field |
varchar |
255 |
0 |
Y |
N |
来源字段: |
|
|
5 |
source_id |
int |
10 |
0 |
N |
N |
0 |
来源ID: |
|
6 |
title |
varchar |
255 |
0 |
Y |
N |
标题: |
|
|
7 |
img |
varchar |
255 |
0 |
Y |
N |
封面: |
|
|
8 |
create_time |
timestamp |
19 |
0 |
N |
N |
CURRENT_TIMESTAMP |
创建时间: |
|
9 |
update_time |
timestamp |
19 |
0 |
N |
N |
CURRENT_TIMESTAMP |
更新时间: |
|
编号 |
名称 |
数据类型 |
长度 |
小数位 |
允许空值 |
主键 |
默认值 |
说明 |
|
1 |
comment_id |
int |
10 |
0 |
N |
Y |
评论ID: |
|
|
2 |
user_id |
int |
10 |
0 |
N |
N |
0 |
评论人ID: |
|
3 |
reply_to_id |
int |
10 |
0 |
N |
N |
0 |
回复评论ID:空为0 |
|
4 |
content |
longtext |
2147483647 |
0 |
Y |
N |
内容: |
|
|
5 |
nickname |
varchar |
255 |
0 |
Y |
N |
昵称: |
|
|
6 |
avatar |
varchar |
255 |
0 |
Y |
N |
头像地址:[0,255] |
|
|
7 |
create_time |
timestamp |
19 |
0 |
N |
N |
CURRENT_TIMESTAMP |
创建时间: |
|
8 |
update_time |
timestamp |
19 |
0 |
N |
N |
CURRENT_TIMESTAMP |
更新时间: |
|
9 |
source_table |
varchar |
255 |
0 |
Y |
N |
来源表: |
|
|
10 |
source_field |
varchar |
255 |
0 |
Y |
N |
来源字段: |
|
|
11 |
source_id |
int |
10 |
0 |
N |
N |
0 |
来源ID: |
|
编号 |
名称 |
数据类型 |
长度 |
小数位 |
允许空值 |
主键 |
默认值 |
说明 |
|
1 |
delivery_information_id |
int |
10 |
0 |
N |
Y |
配送信息ID |
|
|
2 |
rider_users |
int |
10 |
0 |
Y |
N |
0 |
骑手用户 |
|
3 |
riders_name |
varchar |
64 |
0 |
Y |
N |
骑手姓名 |
|
|
4 |
riders_phone_number |
varchar |
64 |
0 |
Y |
N |
骑手电话 |
|
|
5 |
regular_users |
int |
10 |
0 |
Y |
N |
0 |
普通用户 |
|
6 |
user_name |
varchar |
64 |
0 |
Y |
N |
用户姓名 |
|
|
7 |
receiving_address |
varchar |
64 |
0 |
Y |
N |
收货地址 |
|
|
8 |
merchant_users |
int |
10 |
0 |
Y |
N |
0 |
商家用户 |
|
9 |
merchant_stores |
varchar |
64 |
0 |
Y |
N |
商家店铺 |
|
|
10 |
merchant_address |
varchar |
64 |
0 |
Y |
N |
商家地址 |
|
|
11 |
food_name |
varchar |
64 |
0 |
Y |
N |
美食名称 |
|
|
12 |
food_flavors |
varchar |
64 |
0 |
Y |
N |
美食口味 |
|
|
13 |
delivery_status |
varchar |
64 |
0 |
Y |
N |
配送状态 |
|
|
14 |
create_time |
datetime |
19 |
0 |
N |
N |
CURRENT_TIMESTAMP |
创建时间 |
|
15 |
update_time |
timestamp |
19 |
0 |
N |
N |
CURRENT_TIMESTAMP |
更新时间 |
|
编号 |
名称 |
数据类型 |
长度 |
小数位 |
允许空值 |
主键 |
默认值 |
说明 |
|
1 |
food_delivery_id |
int |
10 |
0 |
N |
Y |
美食外卖ID |
|
|
2 |
merchant_users |
int |
10 |
0 |
Y |
N |
0 |
商家用户 |
|
3 |
merchant_stores |
varchar |
64 |
0 |
Y |
N |
商家店铺 |
|
|
4 |
merchant_address |
varchar |
64 |
0 |
Y |
N |
商家地址 |
|
|
5 |
merchant_phone_number |
varchar |
64 |
0 |
Y |
N |
商家电话 |
|
|
6 |
food_name |
varchar |
64 |
0 |
Y |
N |
美食名称 |
|
|
7 |
food_classification |
varchar |
64 |
0 |
Y |
N |
美食分类 |
|
|
8 |
food_flavors |
varchar |
64 |
0 |
Y |
N |
美食口味 |
|
|
9 |
food_pictures |
varchar |
255 |
0 |
Y |
N |
美食图片 |
|
|
10 |
food_prices |
int |
10 |
0 |
Y |
N |
0 |
美食价格 |
|
11 |
introduction_to_food |
text |
65535 |
0 |
Y |
N |
美食简介 |
|
|
12 |
hits |
int |
10 |
0 |
N |
N |
0 |
点击数 |
|
13 |
praise_len |
int |
10 |
0 |
N |
N |
0 |
点赞数 |
|
14 |
create_time |
datetime |
19 |
0 |
N |
N |
CURRENT_TIMESTAMP |
创建时间 |
|
15 |
update_time |
timestamp |
19 |
0 |
N |
N |
CURRENT_TIMESTAMP |
更新时间 |
|
编号 |
名称 |
数据类型 |
长度 |
小数位 |
允许空值 |
主键 |
默认值 |
说明 |
|
1 |
hits_id |
int |
10 |
0 |
N |
Y |
点赞ID: |
|
|
2 |
user_id |
int |
10 |
0 |
N |
N |
0 |
点赞人: |
|
3 |
create_time |
timestamp |
19 |
0 |
N |
N |
CURRENT_TIMESTAMP |
创建时间: |
|
4 |
update_time |
timestamp |
19 |
0 |
N |
N |
CURRENT_TIMESTAMP |
更新时间: |
|
5 |
source_table |
varchar |
255 |
0 |
Y |
N |
来源表: |
|
|
6 |
source_field |
varchar |
255 |
0 |
Y |
N |
来源字段: |
|
|
7 |
source_id |
int |
10 |
0 |
N |
N |
0 |
来源ID: |
|
编号 |
名称 |
数据类型 |
长度 |
小数位 |
允许空值 |
主键 |
默认值 |
说明 |
|
1 |
merchant_users_id |
int |
10 |
0 |
N |
Y |
商家用户ID |
|
|
2 |
merchant_stores |
varchar |
64 |
0 |
Y |
N |
商家店铺 |
|
|
3 |
merchant_address |
varchar |
64 |
0 |
Y |
N |
商家地址 |
|
|
4 |
merchant_phone_number |
varchar |
64 |
0 |
Y |
N |
商家电话 |
|
|
5 |
examine_state |
varchar |
16 |
0 |
N |
N |
已通过 |
审核状态 |
|
6 |
user_id |
int |
10 |
0 |
N |
N |
0 |
用户ID |
|
7 |
create_time |
datetime |
19 |
0 |
N |
N |
CURRENT_TIMESTAMP |
创建时间 |
|
8 |
update_time |
timestamp |
19 |
0 |
N |
N |
CURRENT_TIMESTAMP |
更新时间 |
|
编号 |
名称 |
数据类型 |
长度 |
小数位 |
允许空值 |
主键 |
默认值 |
说明 |
|
1 |
notice_id |
mediumint |
8 |
0 |
N |
Y |
公告id: |
|
|
2 |
title |
varchar |
125 |
0 |
N |
N |
标题: |
|
|
3 |
content |
longtext |
2147483647 |
0 |
Y |
N |
正文: |
|
|
4 |
create_time |
timestamp |
19 |
0 |
N |
N |
CURRENT_TIMESTAMP |
创建时间: |
|
5 |
update_time |
timestamp |
19 |
0 |
N |
N |
CURRENT_TIMESTAMP |
更新时间: |
|
编号 |
名称 |
数据类型 |
长度 |
小数位 |
允许空值 |
主键 |
默认值 |
说明 |
|
1 |
praise_id |
int |
10 |
0 |
N |
Y |
点赞ID: |
|
|
2 |
user_id |
int |
10 |
0 |
N |
N |
0 |
点赞人: |
|
3 |
create_time |
timestamp |
19 |
0 |
N |
N |
CURRENT_TIMESTAMP |
创建时间: |
|
4 |
update_time |
timestamp |
19 |
0 |
N |
N |
CURRENT_TIMESTAMP |
更新时间: |
|
5 |
source_table |
varchar |
255 |
0 |
Y |
N |
来源表: |
|
|
6 |
source_field |
varchar |
255 |
0 |
Y |
N |
来源字段: |
|
|
7 |
source_id |
int |
10 |
0 |
N |
N |
0 |
来源ID: |
|
8 |
status |
bit |
1 |
0 |
N |
N |
1 |
点赞状态:1为点赞,0已取消 |
|
编号 |
名称 |
数据类型 |
长度 |
小数位 |
允许空值 |
主键 |
默认值 |
说明 |
|
1 |
purchase_order_id |
int |
10 |
0 |
N |
Y |
购买购买订单ID |
|
|
2 |
regular_users |
int |
10 |
0 |
Y |
N |
0 |
普通用户 |
|
3 |
user_name |
varchar |
64 |
0 |
Y |
N |
用户姓名 |
|
|
4 |
contact_phone_number |
varchar |
64 |
0 |
Y |
N |
联系电话 |
|
|
5 |
receiving_address |
varchar |
64 |
0 |
Y |
N |
收货地址 |
|
|
6 |
merchant_users |
int |
10 |
0 |
Y |
N |
0 |
商家用户 |
|
7 |
merchant_stores |
varchar |
64 |
0 |
Y |
N |
商家店铺 |
|
|
8 |
merchant_address |
varchar |
64 |
0 |
Y |
N |
商家地址 |
|
|
9 |
food_name |
varchar |
64 |
0 |
Y |
N |
美食名称 |
|
|
10 |
food_classification |
varchar |
64 |
0 |
Y |
N |
美食分类 |
|
|
11 |
food_flavors |
varchar |
64 |
0 |
Y |
N |
美食口味 |
|
|
12 |
food_prices |
int |
10 |
0 |
Y |
N |
0 |
美食价格 |
|
13 |
purchase_time |
date |
10 |
0 |
Y |
N |
购买时间 |
|
|
14 |
purchase_quantity |
int |
10 |
0 |
Y |
N |
0 |
购买数量 |
|
15 |
total_purchase_price |
varchar |
64 |
0 |
Y |
N |
购买总价 |
|
|
16 |
pay_state |
varchar |
16 |
0 |
N |
N |
未支付 |
支付状态 |
|
17 |
pay_type |
varchar |
16 |
0 |
Y |
N |
支付类型: 微信、支付宝、网银 |
|
|
18 |
create_time |
datetime |
19 |
0 |
N |
N |
CURRENT_TIMESTAMP |
创建时间 |
|
19 |
update_time |
timestamp |
19 |
0 |
N |
N |
CURRENT_TIMESTAMP |
更新时间 |
|
编号 |
名称 |
数据类型 |
长度 |
小数位 |
允许空值 |
主键 |
默认值 |
说明 |
|
1 |
regular_users_id |
int |
10 |
0 |
N |
Y |
普通用户ID |
|
|
2 |
user_name |
varchar |
64 |
0 |
Y |
N |
用户姓名 |
|
|
3 |
user_gender |
varchar |
64 |
0 |
Y |
N |
用户性别 |
|
|
4 |
contact_phone_number |
varchar |
16 |
0 |
Y |
N |
联系电话 |
|
|
5 |
receiving_address |
varchar |
64 |
0 |
Y |
N |
收货地址 |
|
|
6 |
examine_state |
varchar |
16 |
0 |
N |
N |
已通过 |
审核状态 |
|
7 |
user_id |
int |
10 |
0 |
N |
N |
0 |
用户ID |
|
8 |
create_time |
datetime |
19 |
0 |
N |
N |
CURRENT_TIMESTAMP |
创建时间 |
|
9 |
update_time |
timestamp |
19 |
0 |
N |
N |
CURRENT_TIMESTAMP |
更新时间 |
|
编号 |
名称 |
数据类型 |
长度 |
小数位 |
允许空值 |
主键 |
默认值 |
说明 |
|
1 |
rider_takes_orders_id |
int |
10 |
0 |
N |
Y |
骑手接单ID |
|
|
2 |
rider_users |
int |
10 |
0 |
Y |
N |
0 |
骑手用户 |
|
3 |
riders_name |
varchar |
64 |
0 |
Y |
N |
骑手姓名 |
|
|
4 |
riders_phone_number |
varchar |
64 |
0 |
Y |
N |
骑手电话 |
|
|
5 |
regular_users |
int |
10 |
0 |
Y |
N |
0 |
普通用户 |
|
6 |
user_name |
varchar |
64 |
0 |
Y |
N |
用户姓名 |
|
|
7 |
contact_phone_number |
varchar |
64 |
0 |
Y |
N |
联系电话 |
|
|
8 |
receiving_address |
varchar |
64 |
0 |
Y |
N |
收货地址 |
|
|
9 |
merchant_users |
int |
10 |
0 |
Y |
N |
0 |
商家用户 |
|
10 |
merchant_stores |
varchar |
64 |
0 |
Y |
N |
商家店铺 |
|
|
11 |
merchant_address |
varchar |
64 |
0 |
Y |
N |
商家地址 |
|
|
12 |
food_name |
varchar |
64 |
0 |
Y |
N |
美食名称 |
|
|
13 |
food_flavors |
varchar |
64 |
0 |
Y |
N |
美食口味 |
|
|
14 |
purchase_time |
date |
10 |
0 |
Y |
N |
购买时间 |
|
|
15 |
purchase_quantity |
int |
10 |
0 |
Y |
N |
0 |
购买数量 |
|
16 |
total_purchase_price |
varchar |
64 |
0 |
Y |
N |
购买总价 |
|
|
17 |
create_time |
datetime |
19 |
0 |
N |
N |
CURRENT_TIMESTAMP |
创建时间 |
|
18 |
update_time |
timestamp |
19 |
0 |
N |
N |
CURRENT_TIMESTAMP |
更新时间 |
|
编号 |
名称 |
数据类型 |
长度 |
小数位 |
允许空值 |
主键 |
默认值 |
说明 |
|
1 |
rider_users_id |
int |
10 |
0 |
N |
Y |
骑手用户ID |
|
|
2 |
riders_name |
varchar |
64 |
0 |
Y |
N |
骑手姓名 |
|
|
3 |
rider_gender |
varchar |
64 |
0 |
Y |
N |
骑手性别 |
|
|
4 |
riders_phone_number |
varchar |
64 |
0 |
Y |
N |
骑手电话 |
|
|
5 |
examine_state |
varchar |
16 |
0 |
N |
N |
已通过 |
审核状态 |
|
6 |
user_id |
int |
10 |
0 |
N |
N |
0 |
用户ID |
|
7 |
create_time |
datetime |
19 |
0 |
N |
N |
CURRENT_TIMESTAMP |
创建时间 |
|
8 |
update_time |
timestamp |
19 |
0 |
N |
N |
CURRENT_TIMESTAMP |
更新时间 |
|
编号 |
名称 |
数据类型 |
长度 |
小数位 |
允许空值 |
主键 |
默认值 |
说明 |
|
1 |
slides_id |
int |
10 |
0 |
N |
Y |
轮播图ID: |
|
|
2 |
title |
varchar |
64 |
0 |
Y |
N |
标题: |
|
|
3 |
content |
varchar |
255 |
0 |
Y |
N |
内容: |
|
|
4 |
url |
varchar |
255 |
0 |
Y |
N |
链接: |
|
|
5 |
img |
varchar |
255 |
0 |
Y |
N |
轮播图: |
|
|
6 |
hits |
int |
10 |
0 |
N |
N |
0 |
点击量: |
|
7 |
create_time |
timestamp |
19 |
0 |
N |
N |
CURRENT_TIMESTAMP |
创建时间: |
|
8 |
update_time |
timestamp |
19 |
0 |
N |
N |
CURRENT_TIMESTAMP |
更新时间: |
|
编号 |
名称 |
数据类型 |
长度 |
小数位 |
允许空值 |
主键 |
默认值 |
说明 |
|
1 |
upload_id |
int |
10 |
0 |
N |
Y |
上传ID |
|
|
2 |
name |
varchar |
64 |
0 |
Y |
N |
文件名 |
|
|
3 |
path |
varchar |
255 |
0 |
Y |
N |
访问路径 |
|
|
4 |
file |
varchar |
255 |
0 |
Y |
N |
文件路径 |
|
|
5 |
display |
varchar |
255 |
0 |
Y |
N |
显示顺序 |
|
|
6 |
father_id |
int |
10 |
0 |
Y |
N |
0 |
父级ID |
|
7 |
dir |
varchar |
255 |
0 |
Y |
N |
文件夹 |
|
|
8 |
type |
varchar |
32 |
0 |
Y |
N |
文件类型 |
|
编号 |
名称 |
数据类型 |
长度 |
小数位 |
允许空值 |
主键 |
默认值 |
说明 |
|
1 |
user_id |
mediumint |
8 |
0 |
N |
Y |
用户ID:[0,8388607]用户获取其他与用户相关的数据 |
|
|
2 |
state |
smallint |
5 |
0 |
N |
N |
1 |
账户状态:[0,10](1可用|2异常|3已冻结|4已注销) |
|
3 |
user_group |
varchar |
32 |
0 |
Y |
N |
所在用户组:[0,32767]决定用户身份和权限 |
|
|
4 |
login_time |
timestamp |
19 |
0 |
N |
N |
CURRENT_TIMESTAMP |
上次登录时间: |
|
5 |
phone |
varchar |
11 |
0 |
Y |
N |
手机号码:[0,11]用户的手机号码,用于找回密码时或登录时 |
|
|
6 |
phone_state |
smallint |
5 |
0 |
N |
N |
0 |
手机认证:[0,1](0未认证|1审核中|2已认证) |
|
7 |
username |
varchar |
16 |
0 |
N |
N |
用户名:[0,16]用户登录时所用的账户名称 |
|
|
8 |
nickname |
varchar |
16 |
0 |
Y |
N |
昵称:[0,16] |
|
|
9 |
password |
varchar |
64 |
0 |
N |
N |
密码:[0,32]用户登录所需的密码,由6-16位数字或英文组成 |
|
|
10 |
|
varchar |
64 |
0 |
Y |
N |
邮箱:[0,64]用户的邮箱,用于找回密码时或登录时 |
|
|
11 |
email_state |
smallint |
5 |
0 |
N |
N |
0 |
邮箱认证:[0,1](0未认证|1审核中|2已认证) |
|
12 |
avatar |
varchar |
255 |
0 |
Y |
N |
头像地址:[0,255] |
|
|
13 |
open_id |
varchar |
255 |
0 |
Y |
N |
针对获取用户信息字段 |
|
|
14 |
create_time |
timestamp |
19 |
0 |
N |
N |
CURRENT_TIMESTAMP |
创建时间: |
|
15 |
vip_level |
varchar |
255 |
0 |
Y |
N |
会员等级 |
|
|
16 |
vip_discount |
double |
11 |
2 |
Y |
N |
0.00 |
会员折扣 |
|
编号 |
名称 |
数据类型 |
长度 |
小数位 |
允许空值 |
主键 |
默认值 |
说明 |
|
1 |
group_id |
mediumint |
8 |
0 |
N |
Y |
用户组ID:[0,8388607] |
|
|
2 |
display |
smallint |
5 |
0 |
N |
N |
100 |
显示顺序:[0,1000] |
|
3 |
name |
varchar |
16 |
0 |
N |
N |
名称:[0,16] |
|
|
4 |
description |
varchar |
255 |
0 |
Y |
N |
描述:[0,255]描述该用户组的特点或权限范围 |
|
|
5 |
source_table |
varchar |
255 |
0 |
Y |
N |
来源表: |
|
|
6 |
source_field |
varchar |
255 |
0 |
Y |
N |
来源字段: |
|
|
7 |
source_id |
int |
10 |
0 |
N |
N |
0 |
来源ID: |
|
8 |
register |
smallint |
5 |
0 |
Y |
N |
0 |
注册位置: |
|
9 |
create_time |
timestamp |
19 |
0 |
N |
N |
CURRENT_TIMESTAMP |
创建时间: |
|
10 |
update_time |
timestamp |
19 |
0 |
N |
N |
CURRENT_TIMESTAMP |
更新时间: |
|
编号 |
名称 |
数据类型 |
长度 |
小数位 |
允许空值 |
主键 |
默认值 |
说明 |
|
1 |
user_signed_for_id |
int |
10 |
0 |
N |
Y |
用户签收ID |
|
|
2 |
regular_users |
int |
10 |
0 |
Y |
N |
0 |
普通用户 |
|
3 |
user_name |
varchar |
64 |
0 |
Y |
N |
用户姓名 |
|
|
4 |
receiving_address |
varchar |
64 |
0 |
Y |
N |
收货地址 |
|
|
5 |
rider_users |
int |
10 |
0 |
Y |
N |
0 |
骑手用户 |
|
6 |
riders_name |
varchar |
64 |
0 |
Y |
N |
骑手姓名 |
|
|
7 |
riders_phone_number |
varchar |
64 |
0 |
Y |
N |
骑手电话 |
|
|
8 |
merchant_users |
int |
10 |
0 |
Y |
N |
0 |
商家用户 |
|
9 |
merchant_stores |
varchar |
64 |
0 |
Y |
N |
商家店铺 |
|
|
10 |
food_name |
varchar |
64 |
0 |
Y |
N |
美食名称 |
|
|
11 |
dish_status |
varchar |
64 |
0 |
Y |
N |
菜品状态 |
|
|
12 |
create_time |
datetime |
19 |
0 |
N |
N |
CURRENT_TIMESTAMP |
创建时间 |
|
13 |
update_time |
timestamp |
19 |
0 |
N |
N |
CURRENT_TIMESTAMP |
更新时间 |
6 外卖点餐系统详细设计与实现
6.1前台用户功能模块
6.1.1注册界面
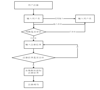
不是外卖点餐系统中正式会员的是可以在线进行注册的,当用户点击“注册”按钮,填写上自己的账号+密码+确认密码+昵称等,再点击“注册”按钮后将会先验证输入的有没有空数据,再次验证密码和确认密码是否是一样的,最后验证输入的账户名和数据库表中已经注册的账户名是否重复,只有都验证没问题后即可会员注册成功。其用注册流程图如图6-1所示,注册界面展示如下图6-2所示。

图6-1注册流程图
图6-2 前台注册界面图
注册关键代码如下:
/**
* 注册
* @param user
* @return
*/
@PostMapping("register")
public Map<String, Object> signUp(@RequestBody User user) {
// 查询用户
Map<String, String> query = new HashMap<>();
Map<String,Object> map = JSON.parseObject(JSON.toJSONString(user));
query.put("username",user.getUsername());
List list = service.selectBaseList(service.select(query, new HashMap<>()));
if (list.size()>0){
return error(30000, "用户已存在");
}
map.put("password",service.encryption(String.valueOf(map.get("password"))));
service.insert(map);
return success(1);
}
6.1.2登录界面
外卖点餐系统中的前台上注册后的会员是可以通过自己的账户名和密码进行登录的,当会员输入完整的自己的账户名和密码信息并通过滑动验证通过后,点击“登录”按钮后,将会首先验证输入的有没有空数据,再次验证输入的账户名+密码和数据库中当前保存的用户信息是否一致,只有在一致后将会登录成功并自动跳转到外卖点餐系统的首页中;否则将会提示相应错误信息,用户登录流程如图6-3所示,登录界面如下图6-4所示。

图6-3登录流程图
图6-4用户登录界面图
登录关键代码如下:
* 登录
* @param data
* @param httpServletRequest
* @return
*/
@PostMapping("login")
public Map<String, Object> login(@RequestBody Map<String, String> data, HttpServletRequest httpServletRequest) {
log.info("[执行登录接口]");
String username = data.get("username");
String email = data.get("email");
String phone = data.get("phone");
String password = data.get("password");
List resultList = null;
Map<String, String> map = new HashMap<>();
if(username != null && "".equals(username) == false){
map.put("username", username);
resultList = service.selectBaseList(service.select(map, new HashMap<>()));
}
else if(email != null && "".equals(email) == false){
map.put("email", email);
resultList = service.selectBaseList(service.select(map, new HashMap<>()));
}
else if(phone != null && "".equals(phone) == false){
map.put("phone", phone);
resultList = service.selectBaseList(service.select(map, new HashMap<>()));
}else{
return error(30000, "账号或密码不能为空");
}
if (resultList == null || password == null) {
return error(30000, "账号或密码不能为空");
}
//判断是否有这个用户
if (resultList.size()<=0){
return error(30000,"用户不存在");
}
User byUsername = (User) resultList.get(0);
Map<String, String> groupMap = new HashMap<>();
groupMap.put("name",byUsername.getUserGroup());
List groupList = userGroupService.selectBaseList(userGroupService.select(groupMap, new HashMap<>()));
if (groupList.size()<1){
return error(30000,"用户组不存在");
}
UserGroup userGroup = (UserGroup) groupList.get(0);
//查询用户审核状态
if (!StringUtils.isEmpty(userGroup.getSourceTable())){
String res = service.selectExamineState(userGroup.getSourceTable(),byUsername.getUserId());
if (res==null){
return error(30000,"用户不存在");
}
if (!res.equals("已通过")){
return error(30000,"该用户审核未通过");
}
}
//查询用户状态
if (byUsername.getState()!=1){
return error(30000,"用户非可用状态,不能登录");
}
String md5password = service.encryption(password);
if (byUsername.getPassword().equals(md5password)) {
// 存储Token到数据库
AccessToken accessToken = new AccessToken();
accessToken.setToken(UUID.randomUUID().toString().replaceAll("-", ""));
accessToken.setUser_id(byUsername.getUserId());
Duration duration = Duration.ofSeconds(7200L);
redisTemplate.opsForValue().set(accessToken.getToken(), accessToken,duration);
// 返回用户信息
JSONObject user = JSONObject.parseObject(JSONObject.toJSONString(byUsername));
user.put("token", accessToken.getToken());
JSONObject ret = new JSONObject();
ret.put("obj",user);
return success(ret);
} else {
return error(30000, "账号或密码不正确");
}
}
6.1.3美食外卖详情界面
当访客点击了任意美食外卖后将会进入该款美食外卖的详情界面,可以了解到该美食外卖的图片信息、分类信息、价格信息等,同时可以对该美食外卖进行收藏、点赞、购买、评论,美食外卖详情展示页面如图6-5所示,购买流程图如图6-6所示。
图6-5 美食外卖详情界面图

图6-6购买流程图
6.1.4用户签收界面
当用户点击“用户签收”按钮则会显示自己签收的美食外卖,然后对其进行查询、添加、删除等操作,用户签收界面如下图6-7所示。
图6-7用户签收界面图
6.1.5购买订单界面
在点击导航栏上的“购买订单”后,会显示自己提交的所有的购买订单,可以按照购买订单状态等进行查看,购买订单管理界面如下图6-8所示。
图6-8购买订单界面图
6.2管理员功能模块
6.2.1 用户管理界面
外卖点餐系统中的管理人员是可以对前台注册的用户进行管理。普通用户界面如下图6-9所示。
图6-9用户管理界面图
6.2.2系统公告界面
外卖点餐系统中的管理人员是可以对系统公告进行增删改查操作。系统公告界面如下图6-10所示。
图5-10系统公告管理界面图
6.2.3资讯管理界面
外卖点餐系统中的管理人员是可以对美食资讯以及资讯分类的进行增删改查操作,资讯管理界面如下图6-11所示。
图5-11资讯管理界面图
资讯管理关键代码如下:
@SpringBootApplication(exclude = {DataSourceAutoConfiguration.class})
@EnableJpaRepositories
@MapperScan("com.project.demo.dao")
public class Application {
public static void main(String[] args) {
SpringApplication.run(Application.class,args);
}
}
6.2.4骑手接单管理界面
外卖点餐系统中的管理人员是可以对外卖点餐系统内的骑手接单进行管控。骑手接单管理界面如下图5-12所示。
图6-12骑手接单管理界面图
6.2.5配送信息管理界面
外卖点餐系统中的管理人员是可以对外卖点餐系统内的美食外卖配送信息进行管控的,同时支持根据配送订单编号或者是美食名称来具体检索美食外卖配送信息。配送信息管理界面如下图6-13所示。
图6-13配送信息管理界面图
配送信息管理关键如下:
package com.project.demo.constant;
public class FindConfig {
public static String PAGE = "page";
public static String SIZE = "size";
public static String LIKE = "like";
public static String ORDER_BY = "orderby";
public static String FIELD = "field";
public static String GROUP_BY = "groupby";
public static String MIN_ = "_min";
public static String MAX_ = "_max";
public static String SQLHWERE = "sqlwhere";
}
7系统的测试
7.1测试的目的
系统的前台、后台、数据库完成以后,这个系统才算是完成了一半,我们在这之后要对系统进行最后的一个阶段,那就是测试了,测试对一个系统来说是非常重要的,有的时候开发完一个系统,如果测试不合格的话,这个系统是没有办法进行投入使用的,所有我们要用测试对系统的功能进行检验,把不完善的功能尽量完善,把出现的bug解决掉,然后给用户呈现出一个完美的系统。通过对系统最后一步的测试,使得开发人员对自己的系统更加有信心,更加积极的为后期的系统版本的更新提供支持。
7.2 系统测试用例
系统测试包括:用户登录功能测试、美食外卖展示功能测试、美食外卖添加、美食外卖搜索、密码修改功能测试,如表7-1、7-2、7-3、7-4、7-5所示:
表7-1 用户登录功能测试表
|
用例名称 |
用户登录系统 |
|
目的 |
测试用户通过正确的用户名和密码可否登录功能 |
|
前提 |
未登录的情况下 |
|
测试流程 |
1) 进入登录页面 2) 输入正确的用户名和密码 |
|
预期结果 |
用户名和密码正确的时候,跳转到登录成功界面,反之则显示错误信息,提示重新输入 |
|
实际结果 |
实际结果与预期结果一致 |
美食外卖查看功能测试:
表7-2 美食外卖查看功能测试表
|
用例名称 |
美食外卖查看 |
|
目的 |
测试美食外卖查看功能 |
|
前提 |
用户登录 |
|
测试流程 |
点击美食外卖列表 |
|
预期结果 |
可以查看到所有美食外卖信息 |
|
实际结果 |
实际结果与预期结果一致 |
管理员添加美食外卖界面测试:
表7-3 管理员添加美食外卖界面测试表
|
用例名称 |
美食外卖发布测试用例 |
|
目的 |
测试美食外卖发布功能 |
|
前提 |
管理员用户正常登录情况下 |
|
测试流程 |
1)管理员点击美食外卖,然后点击添加后并填写信息。 2)点击进行提交。 |
|
预期结果 |
提交以后,页面首页会显示新的美食外卖信息 |
|
实际结果 |
实际结果与预期结果一致 |
美食外卖搜索功能测试:
表7-4 美食外卖搜索功能测试表
|
用例名称 |
美食外卖品搜索测试 |
|
目的 |
测试美食外卖搜索功能 |
|
前提 |
无 |
|
测试流程 |
1)在搜索框填入搜索关键字。 2)点击搜索按钮。 |
|
预期结果 |
页面显示包含有搜索关键字美食外卖 |
|
实际结果 |
实际结果与预期结果一致 |
密码修改搜索功能测试:
表7-5 密码修改功能测试表
|
用例名称 |
密码修改测试用例 |
|
目的 |
测试管理员密码修改功能 |
|
前提 |
管理员用户正常登录情况下 |
|
测试流程 |
1)管理员密码修改并完成填写。 2)点击进行提交。 |
|
预期结果 |
使用新的密码可以登录 |
|
实际结果 |
实际结果与预期结果一致 |
6.3 系统测试结果
通过编写外卖点餐系统的测试用例,已经检测完毕一上功能模块的测试,通过这4大模块为外卖点餐系统的后期推广运营提供了强力的技术支撑。
结论
网络大环境下,电子商务的商业模式已经遍及全国各地,由于人们生活水平的提高以及生活节奏的加快,让人们也已经爱上这种购物模式。本次开发的外卖点餐系统即是基于目前电子商务模式而建设的,其开发目的是给用户提供一个全新的交易环境,提高用户购物的体验度,系统的开发不仅可以实现道具城游戏商品的购物、销售,还能进行人机对话,功能非常多样。
该外卖点餐系统使用的开发环境是功能强大的JAVA+MYSQL,在大学的学科中重点学习了这两中技术,在对这些技术学习、熟悉之后,结合对系统进行的需求分析顺利的完成了本次项目的设计。在最初接到任务书的那一刻,比较迷茫,没有任何的思路,在经过了老师的指导以后,调查了一些购物系统相关的资料后,慢慢的有了头绪,开始入手开题,明确了系统的内容,对系统进行可行性的分析,确定系统可行以及功能内容以后,就按照开题初步设计的内容进行完善,慢慢补充、学习,最终结束了程序的开发,也完成了论文的写作。这一过程,虽然艰辛,但也学习到了很多,对项目开发流程也有了一个新的认识,动手能力也得到了提高,这正是书本上所学习不到的。
经过开发本项目,让我非常有成就高,与此同时我对程序的开发更加感兴趣了,信息技术真的很强大,也很深奥,在以后工作中,我将会寻找与其相关工作,继续深入学习,开发出更优秀的项目。
参考文献
[1]王馗,吴勇灵. 基于微信小程序的点餐系统设计与实现 [J]. 现代信息科技, 2023, 7 (22): 30-35+39. DOI:10.19850/j.cnki.2096-4706.2023.22.007.
[2]苏兵. 基于微服务的校园点餐系统后台的设计与实现 [J]. 电脑与电信, 2023, (11): 23-28. DOI:10.15966/j.cnki.dnydx.2023.11.008.
[3]陈海燕,常莹,张燕宁. 基于Android系统的校园点餐系统中不同数据存储方式的教学研究 [J]. 电脑编程技巧与维护, 2023, (09): 57-60. DOI:10.16184/j.cnki.comprg.2023.09.012.
[4]A new ordering system means EE can serve customers better [J]. M2 Presswire, 2023,
[5]曾慧群. 基于Android的智慧点餐系统设计与实现 [J]. 现代信息科技, 2023, 7 (14): 15-19. DOI:10.19850/j.cnki.2096-4706.2023.14.004.
[6]Wayne C ,Erica H ,Cassi U , et al. PTFS09-07-23 Online Grocery Ordering System for Experimental Human Nutrition Research With High Participant Dietary Adherence [J]. Current Developments in Nutrition, 2023, 7 (S1):
[7]Khadeejah A A ,John A ,Michael E , et al. Arduino Based Restaurant Menu Ordering System [J]. Acta Marisiensis. Seria Technologica, 2023, 20 (1): 43-48.
[8]Madeleine C D ,Brooke M ,Jenewa U , et al. Does an electronic pathology ordering system change the volume and pattern of routine testing in hospital? An interrupted time series analysis. [J]. Journal of clinical pathology, 2023,
[9]徐豪. 基于随机森林模型的推荐点餐系统设计与实现[D]. 兰州大学, 2023. DOI:10.27204/d.cnki.glzhu.2023.002414.
[10]Le L ,J R M ,R A O , et al. One-Bond-Nucleophilicity and -Electrophilicity Parameters: An Efficient Ordering System for 1,3-Dipolar Cycloadditions. [J]. Journal of the American Chemical Society, 2023, 145 (13):
[11]黄李垚,何妙婧,赖彦蓉,等. 高校食堂智慧化点餐与营养分析系统设计与探讨 [J]. 农产品加工, 2023, (05): 116-120. DOI:10.16693/j.cnki.1671-9646(X).2023.03.030.
[12]刘德凤. 酒店点餐系统的设计与实现 [J]. 电子技术与软件工程, 2022, (22): 173-176.
[13]张彭飞. 基于协同过滤的微信点餐推荐系统的设计与实现[D]. 吉林大学, 2022. DOI:10.27162/d.cnki.gjlin.2022.007344.
[14]种倩倩,孙丽英,陈滨,等. 基于微信小程序的点餐系统的设计与开发 [J]. 电脑知识与技术, 2022, 18 (19): 66-69+73. DOI:10.14004/j.cnki.ckt.2022.1307.
[15]王丽爱,周旭东,刘贤. 基于MVC框架的手机点餐系统 [J]. 电脑知识与技术, 2022, 18 (05): 76-78+84. DOI:10.14004/j.cnki.ckt.2022.0353.
[16]朱广跃. 移动Web点餐系统的设计 [J]. 集成电路应用, 2022, 39 (01): 124-125. DOI:10.19339/j.issn.1674-2583.2022.01.045.
[17]陈帅. 微信点餐系统小程序的设计与实现 [J]. 电子技术与软件工程, 2021, (24): 30-31.
[18]鹿俊聪. 基于Android的食堂点餐系统的设计与实现 [J]. 科学技术创新, 2021, (22): 101-102.
[19]冯秀玲. 智能点餐系统设计与应用 [J]. 电子技术, 2021, 50 (06): 30-32.
[20]时庭庭. 酒店会员点餐系统的设计与实现[D]. 东华大学, 2021. DOI:10.27012/d.cnki.gdhuu.2021.000018.
致谢
通过这样设计与开发这样一个系统,首先向我们老师、同学和朋友表达真诚的感谢。没有指导老师的指导和平日子的教导,我也不能够学到如此多的专业知识。另外,也佩服老师兢兢业业的工作态度,给我们做好了表率。系统开发技术要学习的东西很多,前台框架、后台框架、业务流程、数据结构、操作系统等各种知识非常的丰富,都需要慢慢的专研。在这里,首先感谢老师细心的教导,我只想说一句:“老师,谢谢您,您辛苦了!有您在,大学生活才更加的充实。”另外,我要感谢我的室友,由于知识掌握得不够产生各种问题,正因为有了你们的帮忙,给我提出很多很好的建议,才能更好的解决系统开发问题。同时,我也应该感谢那些计算机专业的先哲们,正是由于有这么一群人,才能把这样的专业研究得如此透彻,才能助力新世界的诞生。你们的理论,是我们一生学习的内容,你们的成就,是我们一生追求的目标。
最后,也希望自己在未来的道路上能够走得更远,不辜负在大学的学习,以及老师们的细致的教导。
主要项目:JAVA、PHP、爬虫、APP、小程序、C# 、C++、python、数据可视化、大数据、全套文案等
点赞❤关注+私信博主,免费领取项目源码,谢谢
如需其他项目或毕设源码,可进主页看下往期的毕设资源分享哦,希望对您有帮助!
魔乐社区(Modelers.cn) 是一个中立、公益的人工智能社区,提供人工智能工具、模型、数据的托管、展示与应用协同服务,为人工智能开发及爱好者搭建开放的学习交流平台。社区通过理事会方式运作,由全产业链共同建设、共同运营、共同享有,推动国产AI生态繁荣发展。
更多推荐



所有评论(0)