无光耦 反激 dc-dc转换器芯片 国产替代
综上所述,无光耦反激DC-DC转换器芯片的国产替代已经成为市场发展的必然趋势。国产芯片厂商将不断加大研发投入和市场拓展力度,提升产品性能和市场竞争力;同时,政府政策的支持和市场环境的改善也将为国产替代提供有力保障。相信在不久的将来,国产芯片将在DC-DC转换器芯片领域取得更加辉煌的成就。扫码了解更多资料。

无光耦反激DC-DC转换器芯片的国产替代
随着科技的飞速发展,芯片作为电子设备的核心部件,其性能和可靠性对于整个系统的运行至关重要。在DC-DC转换器领域,无光耦反激转换器因其高效、稳定的特点而备受青睐。然而,长期以来,国内在这一领域的技术发展相对滞后,主要依赖进口芯片。例如:
ADI LT8300系列芯片,TI LM5180系列芯片,LT3574、LT3748系列芯片 ,美信MAX17690系列芯片,ROHM BD7F系列。
然而,近年来,国产芯片的技术水平和市场竞争力得到了显著提升,为国产替代提供了有力支持。
一、国产芯片的技术进步
近年来,国产芯片厂商在技术研发和市场拓展方面取得了显著成果。例如,杰华特JW3510,系列DC-DC转换器芯片,就是一款性能优异、高性价比的国产替代产品。该芯片采用同步整流技术,具有低功耗、高效率、动态响应良好等特点,确保了系统的稳定运行。
二、国产替代的市场需求
随着国内电子产业的快速发展,对DC-DC转换器芯片的需求日益增长。然而,由于进口芯片存在价格高、供货周期长等问题,给国内厂商带来了不小的困扰。因此,国产替代成为了市场发展的必然趋势。一方面,国产芯片在性能上已经逐渐接近甚至超越进口芯片;另一方面,国产芯片在价格、供货周期等方面具有明显优势,能够更好地满足国内厂商的需求。
三、无光耦反激DC-DC转换器芯片的国产替代案例
国产无光偶隔离DCDC芯片有:杰华特JW3510,源特VPS2105,元芯半导体 YX5311,集芯微PC4401,贝克微BT5981,数明半导体SiLM6601。
均采用无光耦反激式拓扑,无需光耦的隔离型反激式DC/DC转换器。隔离型反激电源
杰华特JW3510


以JW3510为例,它是一款微功率隔离反激式变换器。通过SW脚采样隔离输出电压,该器件不需要第三绕组或光隔离器进行调节。输出电压可以通过单个外部电阻进行设置。此外,内部补偿和软启动进一步减少了外部元件的数量。 2. JW3510的输入电压范围为3.0V至42V,可提供高达6W的隔离输出功率。初级侧可通过内部集成的65V N通道DMOS电源开关提供1.4A峰值电流。JW3510在不同负载下设计有临界模式、不连续模式和打嗝工作模式,以提高负载调节并保持高效率,同时最大限度地减少输出电压纹波。该芯片无需辅助绕组或光耦调节输出电压,具有输入过压保护、可编程软启动、打嗝模式短路保护等多种保护功能。具有LT8301相似的功能特点,还在价格上更具竞争力,能够更好地满足国内厂商的需求。
源特VPS2105


源特VPS2105 采用无光耦 DCDC 电源控制器内置4-100VIN/120V/4A 功率管,是一款适用于反激/Buck/Boost 多种拓扑结构的高集成度开关电源控制器,隔离型反激电源应用中,采用的是初级侧电压反馈 PSR。该器件内部集成了 4V-100V 的启动电路,集成 120V/0.1Ω-LDMOS 和“无损”峰值电流采样电路,只需简单的通过外接电阻即可实现峰值电流设置。VPS2105 的工作频率可在外编程,能工作在DCM 和 CCM 两种模式下,在轻负载时进行模拟降频以提和减小空载功耗。为提高电源的可靠性,该器件还集成了一系列的保护功能,包括:输入欠压保护、输出短路保护、输出过压保护、过温保护。所有控制电路和功率 MOS 管都集成在单片晶圆上,所用 BCD半导体工艺的器件***可达 180℃,并采用增强散ESOP8 封装能程度的降低产品的温升。
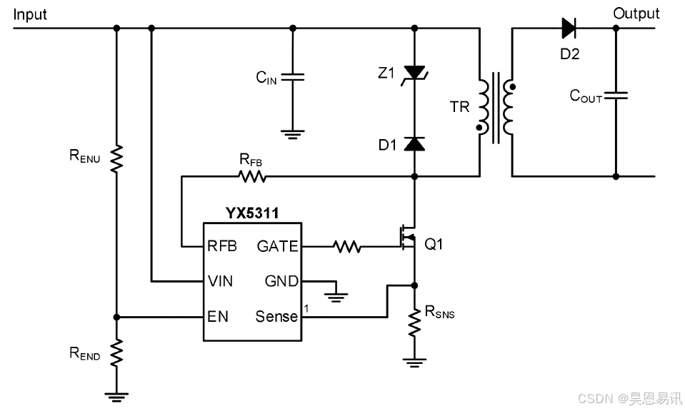
元芯半导体 YX5311


YX5311是一款隔离式反激控制器,只需一个电阻即可设置输出电压。YX5311提供5V栅极驱动电压,以驱动外部N沟道MOSFET或GaN。YX5311是一款隔离式反激控制器,在2.7V至100V的宽输入电压范围内具有高效率。它直接从初级侧反激波形测量输出电压,无需光耦或第三绕组即可进行调节。
四、国产替代的未来展望
随着国产芯片技术的不断进步和市场需求的不断增长,国产替代将成为DC-DC转换器芯片领域的发展趋势。一方面,国产芯片厂商将不断加大研发投入,提升产品性能和市场竞争力;另一方面,国内厂商将积极寻求与国内外晶圆流片厂和封装厂商的合作,共同推动国产替代的进程。
同时,政府政策的支持和市场环境的改善也将为国产替代提供有力保障。例如,工信部等政府部门已经出台了一系列政策措施,鼓励国内厂商加大研发投入和市场拓展力度;同时,随着国内电子产业的快速发展和市场竞争的加剧,越来越多的国内厂商开始重视自主研发和国产替代的重要性。
五、结语
综上所述,无光耦反激DC-DC转换器芯片的国产替代已经成为市场发展的必然趋势。国产芯片厂商将不断加大研发投入和市场拓展力度,提升产品性能和市场竞争力;同时,政府政策的支持和市场环境的改善也将为国产替代提供有力保障。相信在不久的将来,国产芯片将在DC-DC转换器芯片领域取得更加辉煌的成就。

扫码了解更多资料
魔乐社区(Modelers.cn) 是一个中立、公益的人工智能社区,提供人工智能工具、模型、数据的托管、展示与应用协同服务,为人工智能开发及爱好者搭建开放的学习交流平台。社区通过理事会方式运作,由全产业链共同建设、共同运营、共同享有,推动国产AI生态繁荣发展。
更多推荐


所有评论(0)