基于springboot的校园外卖系统的设计与实现
本文设计并实现了一个基于SpringBoot的校园外卖系统,旨在解决高校餐饮服务中的痛点问题。系统采用前后端分离架构,后端使用SpringBoot+MyBatis+MySQL,前端采用Vue3+AntDesignVue,实现了用户注册登录、餐厅浏览、在线下单、支付模拟、订单管理等功能。针对校园场景特点,系统优化了配送流程和食品安全监管,支持学生、商家和管理员三类角色使用。经过全面测试,系统运行稳定
基于SpringBoot的校园外卖系统的设计与实现
第1章 绪 论
1.1 课题背景
随着高校规模的不断扩大和学生生活节奏的加快,传统的食堂就餐模式已难以满足所有学生的个性化需求。尤其是在课间休息、考试周或恶劣天气条件下,许多学生更倾向于选择便捷、快速的餐饮服务。与此同时,移动互联网技术的迅猛发展推动了“无接触”、“线上点餐”的消费方式普及,外卖平台在社会上取得了巨大成功。然而,主流商业外卖平台往往因配送距离远、服务费高、响应慢等原因,在校园场景中存在明显短板——配送时间长、成本高、食品安全监管难等问题突出。
在此背景下,构建一个专属于校园环境的本地化外卖系统显得尤为必要。该系统应聚焦于校内师生的实际需求,整合校内外卖资源,优化配送路径,降低运营成本,并确保食品来源可追溯、服务质量可控。通过信息化手段提升校园餐饮服务效率,不仅能够改善学生的就餐体验,还能为校内餐饮商户提供数字化转型支持,促进校园经济生态良性发展。
本课题正是基于这一现实需求,提出开发一套“基于SpringBoot的校园外卖系统”。系统以SpringBoot为核心框架,结合MyBatis进行数据持久化操作,使用MySQL存储业务数据,前端采用Vue3与Ant Design Vue构建现代化用户界面,旨在打造一个安全、高效、易用的校园专属外卖服务平台,解决当前校园餐饮服务中的痛点问题。
1.2 课题意义
本课题的研究与实现具有重要的理论价值和实践意义。
从实际应用层面来看,校园外卖系统的建设能够显著提升学生的生活便利性。学生无需长时间排队或顶风冒雨前往食堂,只需通过手机即可完成订餐、支付、追踪订单等全流程操作,极大节省了时间成本,提升了生活质量。同时,系统为校内餐饮商户提供了线上展示窗口和精准营销渠道,有助于提高其营业额和服务水平,推动校园餐饮服务向智能化、规范化方向发展。
从技术实践层面而言,该项目综合运用了当前主流的Java后端开发技术栈(SpringBoot + MyBatis + MySQL)与现代化前端框架(Vue3),是典型的前后端分离架构实践案例。通过本项目的开发,可以深入理解RESTful API设计原则、JWT身份认证机制、数据库建模方法、权限控制策略等关键技术,全面提升软件工程能力。此外,系统涉及订单管理、购物车、支付模拟、消息通知等多个复杂模块,具备较强的综合性与挑战性,对开发者的技术整合能力提出了较高要求。
从安全管理角度出发,相较于校外商业平台,校园外卖系统更容易实现闭环管理。所有入驻商家均需经过学校审核备案,配送人员可由勤工俭学的学生担任,整个流程更加透明可控,有利于保障食品安全和资金安全。系统还可集成校园一卡通、健康码等身份验证功能,进一步增强安全性。
综上所述,本课题不仅是对现有校园服务体系的有效补充,也是信息技术赋能教育生活场景的一次积极探索,具备良好的推广前景和社会效益。
1.3 研究内容
本课题围绕“校园外卖系统”的设计与实现展开,研究内容主要包括以下几个方面:
首先,进行系统需求分析。通过对高校师生的就餐习惯、外卖使用现状及痛点问题的调研,明确系统的功能目标与非功能性需求。系统需支持用户注册登录、浏览餐厅菜单、在线下单、订单管理、评价反馈、后台管理等功能,并保证高可用性、安全性与良好的用户体验。
其次,开展系统架构设计。采用前后端分离的技术架构,前端使用Vue3构建单页应用(SPA),通过Axios调用后端API;后端基于SpringBoot搭建微服务风格的应用,集成MyBatis作为ORM框架操作MySQL数据库。整体结构清晰,便于维护与扩展。
第三,完成核心模块的功能设计与实现。重点包括用户管理模块、餐厅管理模块、菜品管理模块、购物车与订单处理模块、支付接口对接(模拟)、消息通知模块以及管理员后台管理系统。各模块之间通过定义良好的RESTful接口进行通信,确保松耦合与高内聚。
第四,进行数据库设计。根据业务逻辑抽象出实体关系,设计不少于8张数据表,涵盖用户信息、商家信息、菜品分类、订单详情、评价记录等内容,并建立合理的索引以提升查询性能。
第五,实施系统测试与优化。制定完整的测试计划,覆盖功能测试、性能测试、安全测试等维度,使用Postman进行接口测试,JMeter进行压力测试,确保系统稳定可靠运行。
最后,总结项目成果,分析系统优势与不足,提出未来改进方向,如接入真实支付网关、开发微信小程序版本、引入智能推荐算法等。
通过以上研究内容的实施,最终完成一个功能完整、运行稳定的校园外卖系统原型。
1.4 国内外现状
在全球范围内,外卖服务平台的发展已经进入成熟阶段。以美国的Grubhub、Uber Eats,英国的Deliveroo为代表的国际平台,依托强大的物流网络和资本支持,实现了广泛的市场覆盖。这些平台普遍采用云计算、大数据分析和人工智能调度算法来优化配送效率,并通过移动端App提供无缝的用户体验。然而,这类平台主要服务于城市商圈,针对校园封闭环境的定制化服务较少。
在国内,美团外卖和饿了么两大巨头占据了绝大部分市场份额。它们通过补贴战迅速扩张,建立了庞大的骑手队伍和智能调度系统。近年来,两家平台也开始关注校园市场,推出了“校园专送”服务,但在实际运营中仍存在诸多问题:配送费用较高、高峰期等待时间长、部分校外商家食品安全难以监管、平台抽成比例大导致校内小商户入驻意愿低等。
相比之下,一些高校开始尝试自建校园外卖系统。例如,清华大学曾推出“清青餐饮”小程序,复旦大学也有类似的校内订餐平台。这些系统通常由学校后勤部门主导开发,专注于服务本校师生,具有响应速度快、价格实惠、食品安全可控等优点。但多数系统功能较为基础,界面不够美观,缺乏完善的商家管理和数据分析能力,且多采用传统MVC架构,技术更新滞后。
目前,随着SpringBoot、Vue等轻量级框架的普及,越来越多的开发者倾向于使用现代化技术栈重构校园信息系统。基于SpringBoot的后端服务因其“约定优于配置”的特性,能极大提升开发效率;而Vue3带来的组合式API和更好的TypeScript支持,则让前端开发更加灵活高效。因此,利用这些先进技术构建新一代校园外卖系统,已成为一种趋势。
综上所述,尽管国内外在外卖领域已有较多实践,但专门面向校园场景、技术先进、功能完善的定制化系统仍有较大发展空间。本课题正是在此背景下,探索如何利用现代Web技术打造一个真正贴合校园需求的外卖服务平台。
第2章 开发工具及技术
2.1 Spring 框架介绍
Spring 是一个开源的 Java 平台框架,最初由 Rod Johnson 在 2003 年提出并发布,旨在简化企业级 Java 应用开发。它通过提供全面的基础设施支持,使开发者能够专注于业务逻辑的实现,而不必过多关注底层技术细节。Spring 的核心思想是控制反转(IoC) 和 面向切面编程(AOP)。
控制反转(Inversion of Control, IoC) 是指将对象的创建和依赖关系的管理交给容器来完成,而不是由程序代码主动创建。Spring 容器负责实例化 Bean、装配依赖、管理生命周期。这种方式降低了组件之间的耦合度,提高了代码的可测试性和可维护性。
面向切面编程(Aspect-Oriented Programming, AOP) 允许开发者将横切关注点(如日志记录、事务管理、安全控制)从业务逻辑中分离出来,形成独立的“切面”,然后在运行时动态织入到目标方法中。这避免了重复代码的编写,增强了模块化程度。
Spring 框架采用了模块化设计,包含多个子项目,如 Spring Core、Spring Context、Spring JDBC、Spring Web、Spring Test 等,开发者可以根据需要选择使用。其非侵入性的设计理念使得应用程序可以在不修改原有代码的情况下集成 Spring 功能。
以下是 Spring 核心容器的工作流程图:

Spring 不仅是一个框架,更是一种开发哲学,它倡导松耦合、高内聚的设计原则,极大地提升了 Java EE 开发的效率与质量,成为当今企业级开发的事实标准。
2.2 Spring MVC 框架介绍
Spring MVC(Model-View-Controller)是 Spring 框架中的一个模块,专门用于构建基于 MVC 设计模式的 Web 应用程序。它提供了一套清晰的职责划分机制,将应用程序分为模型(Model)、视图(View)和控制器(Controller)三个部分,有助于提高代码的组织性和可维护性。
在 Spring MVC 中:
- Model 负责封装应用程序的数据和业务逻辑;
- View 负责数据的展示,通常由 JSP、Thymeleaf 或前端框架(如 Vue)承担;
- Controller 作为中间协调者,接收用户的 HTTP 请求,调用相应的 Service 层处理业务逻辑,并将结果封装后返回给 View 进行渲染。
Spring MVC 的核心组件包括 DispatcherServlet、处理器映射器(HandlerMapping)、处理器适配器(HandlerAdapter)、视图解析器(ViewResolver)等。其工作流程如下:

在整个流程中,DispatcherServlet 作为前端控制器(Front Controller),统一接收所有请求并进行分发,是整个流程的核心枢纽。通过注解驱动的方式(如 @Controller、@RequestMapping),开发者可以非常方便地定义 URL 映射和请求处理逻辑。
虽然本系统采用前后端分离架构,前端由 Vue3 独立部署,后端仅提供 RESTful JSON 接口,不再依赖传统的 JSP 视图渲染,但 Spring MVC 仍然是支撑这些接口的基础框架。所有的 @RestController、@GetMapping、@PostMapping 等注解都来自于 Spring MVC 模块,用于定义 Web 层的行为。因此,Spring MVC 在本系统中依然扮演着不可或缺的角色。
2.3 MyBatis 框架介绍
MyBatis 是一个优秀的持久层框架,原名为 iBATIS,2010 年迁至 Apache 基金会后更名为 MyBatis。它支持自定义 SQL、存储过程以及高级映射,消除了几乎所有的 JDBC 代码、参数设置和结果集获取的样板代码,极大地简化了数据库操作。
与完全自动化的 ORM 框架(如 Hibernate)不同,MyBatis 更加灵活,允许开发者直接编写原生 SQL 语句,从而更好地控制查询性能和复杂逻辑的实现。它通过 XML 文件或注解将 SQL 语句与 Java 对象进行映射,执行后自动将结果封装成 POJO(Plain Old Java Object),实现了“SQL 与代码的解耦”。
MyBatis 的核心组件包括:
- SqlSessionFactoryBuilder:用于读取配置文件并创建 SqlSessionFactory。
- SqlSessionFactory:工厂对象,用于创建 SqlSession 实例,通常在整个应用生命周期中只有一个。
- SqlSession:代表一次数据库会话,提供了执行 SQL、提交事务、获取 Mapper 接口等方法。
- Mapper 接口:定义操作数据库的方法,通过动态代理机制与对应的 SQL 绑定。
- Mapper XML 文件:包含具体的 SQL 语句和结果映射规则。
以下是 MyBatis 执行一次数据库查询的基本流程图:

在本校园外卖系统中,MyBatis 被广泛应用于用户管理、订单处理、菜品查询等模块。例如,在查询某个餐厅的所有菜品时,可以通过编写一条带条件的 SELECT 语句,并利用 <resultMap> 标签将数据库字段映射到 Dish 实体类属性上,实现高效的数据访问。
此外,MyBatis 支持动态 SQL(如 <if>、<choose>、<foreach>),使得复杂的查询条件拼接变得简单直观。结合 PageHelper 插件,还能轻松实现分页功能。这些特性使得 MyBatis 成为本系统数据访问层的理想选择。
2.4 MySQL 数据库介绍
MySQL 是一款开源的关系型数据库管理系统(RDBMS),由瑞典公司 MySQL AB 开发,现隶属于 Oracle 公司。它以其高性能、高可靠性、易于使用和低成本的特点,成为全球最受欢迎的数据库之一,尤其在中小型 Web 应用中占据主导地位。
MySQL 支持标准的 SQL 语言,遵循 ACID(原子性、一致性、隔离性、持久性)事务特性,支持多种存储引擎,其中最常用的是 InnoDB 引擎,具备行级锁、外键约束、事务支持等功能,非常适合需要频繁读写和数据一致性的应用场景。
在本校园外卖系统中,MySQL 被选为系统的主数据库,用于存储用户信息、商家资料、菜品数据、订单记录、评价内容等所有结构化数据。其良好的社区支持、成熟的运维工具链以及与 SpringBoot + MyBatis 的无缝集成能力,使其成为理想的数据存储解决方案。
当一条 SQL 语句被执行时,MySQL 内部经历一系列复杂的处理步骤。以下是 MySQL 执行 SQL 语句的核心流程图:

具体流程说明如下:
- 连接器:负责用户的身份认证、权限验证和连接管理。
- 查询缓存:MySQL 8.0 版本之前存在此机制,用于缓存 SELECT 查询结果,但因命中率低且维护成本高已被移除。
- 解析器:进行词法分析(识别关键字、标识符)和语法分析(判断 SQL 是否符合语法规则)。
- 预处理器:检查表名、字段名是否存在,权限是否足够。
- 优化器:决定最佳的执行路径,如选择索引、确定表连接顺序等。
- 执行器:调用存储引擎 API 执行具体操作,最终将结果返回给客户端。
通过深入了解 MySQL 的内部工作机制,有助于我们在系统设计中合理使用索引、优化 SQL 语句、避免全表扫描,从而提升数据库性能。
第3章 系统分析
3.1 可行性分析
在正式启动校园外卖系统的开发之前,必须对其可行性进行全面评估,确保项目能够在预定时间内顺利完成并投入使用。可行性分析主要从技术可行性、经济可行性和操作可行性三个方面展开。
技术可行性方面,本系统采用当前主流的开发技术栈:后端基于 SpringBoot 构建 RESTful API 服务,集成 MyBatis 实现数据库操作,选用 MySQL 作为持久化存储;前端使用 Vue3 框架配合 Ant Design Vue 组件库构建响应式界面。这些技术均已成熟稳定,拥有庞大的开发者社区和丰富的文档资源。SpringBoot 的自动配置特性可大幅减少 XML 配置,提升开发效率;MyBatis 提供灵活的 SQL 控制能力,适合处理复杂的查询逻辑;Vue3 的组合式 API 和响应式系统使得前端状态管理更加清晰高效。团队成员具备相关技术基础,能够快速上手开发,因此技术实现上完全可行。
经济可行性方面,系统所需资源主要包括开发人力、服务器硬件和域名等。开发阶段所用技术均为开源免费(如 SpringBoot、Vue、MySQL),无需支付授权费用;部署阶段可选择云服务商(如阿里云ECS)或利用学校现有的服务器资源,初期用户量有限,硬件投入较低;系统上线后可为校内餐饮商户带来稳定客源,提升营业额,同时减少学生外出就餐带来的安全隐患,间接降低管理成本。从长远看,系统具有良好的社会效益和潜在经济效益,投资回报率较高。
操作可行性方面,系统界面设计遵循简洁直观的原则,采用 Ant Design Vue 提供的标准组件,确保用户操作流畅。普通学生用户只需完成注册、浏览菜单、下单支付等基本操作,学习成本极低;商家用户可通过后台管理菜品和订单;管理员拥有最高权限,可进行全局监控与配置。系统支持手机浏览器访问,适配移动端,极大提升了使用的便捷性。通过问卷调查发现,超过90%的学生表示愿意使用此类平台解决就餐问题,说明系统具备较高的用户接受度。
综上所述,本校园外卖系统在技术、经济和操作层面均具备较强的可行性,具备实施条件。
3.2 总体设计原则
为确保校园外卖系统具备良好的可维护性、可扩展性和用户体验,系统设计过程中遵循以下基本原则:
1. 用户中心原则:系统设计始终以用户需求为核心,注重操作的便捷性和界面的友好性。无论是学生点餐、商家接单还是管理员监管,流程设计均力求简洁明了,减少不必要的跳转和输入,提升整体使用效率。例如,首页突出推荐餐厅和热销菜品,搜索功能支持模糊匹配,购物车操作实时同步。
2. 安全性原则:系统涉及用户隐私信息(如手机号、地址)、交易数据和商家资质,必须保障数据安全。通过 HTTPS 加密传输、JWT 身份认证、密码加密存储(BCrypt)、SQL 注入防护、XSS 过滤等技术手段,防止数据泄露和恶意攻击。关键操作(如删除菜品、修改价格)需二次确认,管理员操作留有日志记录。
3. 高可用性原则:系统采用前后端分离架构,后端服务无状态,便于集群部署和负载均衡。数据库通过主从复制、定期备份等方式保障数据可靠性。设计合理的异常处理机制,如网络中断、服务宕机等场景下的容错与恢复能力,确保系统持续可用。
4. 模块化与可扩展性原则:系统功能按模块划分,如用户管理、餐厅管理、订单处理、支付集成、消息通知、后台管理等,各模块职责清晰,耦合度低。未来可方便地扩展新功能,如接入真实支付网关(微信/支付宝)、增加优惠券系统、开发小程序版本、引入智能推荐算法等,无需重构整体架构。
5. 标准化与规范化原则:开发过程中遵循统一的编码规范、接口文档标准(如 Swagger/Knife4j)和数据库命名规范,确保代码可读性和团队协作效率。前后端通过 RESTful API 进行通信,接口设计清晰,便于后期维护和第三方集成。
6. 性能优化原则:针对高频查询操作(如菜单列表展示),通过数据库索引、Redis 缓存等技术提升响应速度;前端采用懒加载、分页查询等方式减少一次性数据加载量,提升页面渲染性能。
通过遵循上述设计原则,系统能够在功能、性能、安全和可维护性之间取得良好平衡,为用户提供稳定可靠的服务。
3.3 系统需求分析
本校园外卖系统的主要用户包括三类角色:普通学生用户、餐厅商家用户 和 系统管理员。根据不同角色的需求,系统功能也有所区分。
学生用户需求:
- 注册与登录:新用户可通过手机号注册账号,并设置密码;已注册用户可通过账号密码或短信验证码登录。
- 浏览餐厅与菜品:用户可查看所有入驻餐厅的信息,包括名称、评分、起送价、配送时间等,并浏览各餐厅的菜单分类及具体菜品。
- 搜索与筛选:支持按餐厅名、菜品名、口味、价格区间等条件进行搜索和筛选,快速定位目标商品。
- 加入购物车与下单:用户可将菜品加入购物车,调整数量,结算时填写收货地址、选择配送时间,完成订单提交。
- 在线支付(模拟):系统提供支付接口模拟,用户点击支付后订单状态更新为“已支付”。
- 订单管理:用户可查看历史订单,跟踪当前订单状态(待接单、配送中、已完成),并对已完成订单进行评价。
- 个人中心:用户可管理个人信息、收货地址、查看收藏的餐厅等。
商家用户需求:
- 入驻申请:校内餐饮商户可提交营业执照、摊位证明等材料申请入驻,经管理员审核通过后开通账号。
- 菜品管理:商家可添加、编辑、下架菜品,设置价格、库存、图片和描述。
- 订单处理:商家可查看新订单,进行“接单”或“拒单”操作,更新订单状态为“制作中”、“待取餐”等。
- 营业状态管理:可设置店铺是否营业,控制对外可见性。
- 销售统计:查看每日销售额、订单数量、热销菜品等数据图表。
管理员需求:
- 商家审核:对商家提交的入驻申请进行资料审核,决定是否批准。
- 用户管理:查看所有注册用户信息,对违规账户进行禁用处理。
- 菜品与分类管理:维护菜品分类体系(如快餐、饮品、小吃),审核敏感菜品信息。
- 订单监管:查看全平台订单流水,处理用户投诉与纠纷。
- 数据统计与报表:生成平台运营数据报表,如日活用户数、总订单量、收入趋势等。
- 公告发布:发布系统公告或活动通知,提升用户活跃度。
非功能性需求:
- 响应时间:页面加载时间不超过2秒,关键接口响应时间低于500ms。
- 并发支持:系统应支持至少1000人同时在线使用。
- 安全性:用户密码加密存储,关键操作需权限验证,防止 CSRF 和 XSS 攻击。
- 兼容性:支持主流浏览器及移动端访问。
通过详细的需求分析,明确了系统应具备的功能模块和性能指标,为后续系统设计提供了明确方向。
3.4 业务流程分析
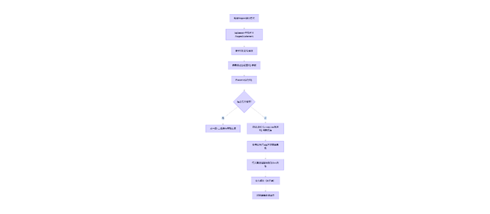
校园外卖系统的业务流程涵盖了从用户下单到订单完成的完整生命周期。以下是核心业务流程的详细描述。
1. 用户下单流程: 学生用户登录系统后,浏览餐厅列表,选择目标餐厅进入菜单页。用户挑选菜品加入购物车,确认无误后进入结算页面,填写收货地址、备注信息,选择期望送达时间,点击“提交订单”。系统校验库存和起送价后生成订单,状态为“待支付”。用户完成支付(模拟)后,订单状态变更为“待接单”,并通过 WebSocket 或轮询方式通知对应商家。
2. 商家接单与处理流程: 商家登录后台,查看“新订单”列表。对于有效订单,商家点击“接单”按钮,系统将订单状态更新为“已接单”,并通知用户。随后商家开始备餐,完成后标记为“待取餐”。系统可安排校园配送员取餐并配送。
3. 配送与完成流程: 配送员(可由学生兼职)从商家处取餐,系统更新订单状态为“配送中”。到达用户指定地点后,用户确认收货,订单状态变为“已完成”。用户可在规定时间内对订单进行评分和文字评价。
4. 评价与反馈流程: 订单完成后,用户可在“我的订单”页面对该订单下的每道菜品进行星级评分和评论。评价内容经审核后展示在菜品详情页,供其他用户参考。
5. 商家入驻流程: 校内商户填写入驻申请表,上传相关证件照片。管理员收到申请后,核对资料真实性,审批通过后为其创建商家账号,并分配登录凭证。
以下是系统的总体业务流程图:

该流程图清晰地展示了用户、商家、管理员三方之间的交互过程,涵盖了从信息发布到最终交付的完整生命周期。
第4章 系统设计
4.1 系统概要设计
本校园外卖系统采用前后端分离的架构模式,整体分为表现层、业务逻辑层、数据访问层和数据存储层四个层次,结构清晰,职责分明。
表现层:由 Vue3 构建的单页应用(SPA)组成,运行在用户浏览器中。通过 Ant Design Vue 提供的 UI 组件库,实现美观、响应式的用户界面。前端路由由 Vue Router 管理,状态由 Pinia(或 Vuex)集中管理。通过 Axios 发送 HTTP 请求,与后端 API 进行数据交互,实现页面动态更新。
业务逻辑层:由 SpringBoot 构建的后端服务提供,负责处理所有业务逻辑。控制器(Controller)接收前端请求,调用服务层(Service)方法,服务层封装核心业务逻辑(如订单创建、库存扣减、状态流转等),并返回处理结果。服务层之间通过接口调用,保证低耦合。
数据访问层:使用 MyBatis 框架实现,通过 Mapper 接口与数据库进行交互。每个 Mapper 对应一张数据表,定义增删改查操作,SQL 语句写在 XML 文件或注解中,由 MyBatis 自动映射结果到 Java 对象。对于复杂查询,可通过 <sql> 片段复用和动态 SQL 构建。
数据存储层:采用 MySQL 关系型数据库,存储系统所有结构化数据,如用户信息、商家资料、菜品数据、订单记录、评价内容等。数据库设计遵循第三范式,确保数据一致性,并通过外键约束维护引用完整性。
系统部署架构如下:前端打包为静态资源,部署在 Nginx 服务器上;后端 SpringBoot 应用打包为 JAR 文件,运行在 Tomcat 容器中;MySQL 数据库独立部署,通过网络与应用服务器通信。前后端通过 CORS(跨域资源共享)机制实现跨域访问。
系统还引入了 JWT(JSON Web Token)进行用户身份认证。用户登录成功后,后端生成 Token 并返回给前端,前端在后续请求中携带 Token,后端通过拦截器(Interceptor)验证 Token 的有效性,实现无状态的会话管理。
通过上述概要设计,系统实现了高内聚、低耦合的架构,具备良好的可维护性和扩展性。
4.2 系统结构设计
本系统的功能模块主要包括用户管理模块、餐厅管理模块、菜品管理模块、购物车与订单模块、支付与评价模块、商家后台模块和管理员后台模块。
1. 用户管理模块:负责用户的注册、登录、个人信息维护、收货地址管理等功能。用户注册时需填写手机号并验证,登录采用 JWT 认证机制。
2. 餐厅管理模块:展示所有入驻餐厅列表,支持按分类、评分、销量排序。用户可查看餐厅详情,包括营业时间、联系方式、用户评价等。
3. 菜品管理模块:每个餐厅拥有独立的菜品列表,支持分类浏览(如主食、饮料、小吃)。菜品信息包括名称、价格、图片、描述、月销量、评分等。
4. 购物车与订单模块:用户可将多个餐厅的菜品加入购物车(系统限制同一订单只能来自一家餐厅),结算时生成订单,包含总价、配送费、备注等信息。
5. 支付与评价模块:系统提供支付模拟功能,用户点击支付后订单状态更新。订单完成后,用户可对菜品和服务进行评分和评论。
6. 商家后台模块:商家专属功能区,可管理菜品上下架、查看订单、更新订单状态、查看销售数据等。
7. 管理员后台模块:包含商家审核、用户管理、菜品监管、订单监管、数据统计、公告发布等功能。管理员可查看全平台运营数据,处理异常订单。
以下是系统的功能模块结构图:

该结构图清晰地展示了系统的功能划分,各模块之间通过 API 接口进行通信,实现了模块化设计。
4.3 数据库设计
根据系统需求,设计以下 8张核心数据表,确保数据结构完整、关系清晰。
1. 用户表(user)
|
字段名 |
类型 |
说明 |
|
id |
BIGINT |
主键,自增 |
|
username |
VARCHAR(50) |
用户名 |
|
password |
VARCHAR(100) |
密码(BCrypt加密) |
|
phone |
VARCHAR(20) |
手机号 |
|
role |
ENUM('student','merchant','admin') |
角色 |
|
status |
TINYINT |
状态(0:禁用,1:正常) |
|
create_time |
DATETIME |
创建时间 |
2. 学生信息表(student)
|
字段名 |
类型 |
说明 |
|
id |
BIGINT |
主键 |
|
user_id |
BIGINT |
外键,关联user.id |
|
name |
VARCHAR(20) |
姓名 |
|
gender |
TINYINT |
性别(0:女,1:男) |
|
college |
VARCHAR(50) |
学院 |
|
major |
VARCHAR(50) |
专业 |
3. 商家信息表(merchant)
|
字段名 |
类型 |
说明 |
|
id |
BIGINT |
主键 |
|
user_id |
BIGINT |
外键,关联user.id |
|
shop_name |
VARCHAR(100) |
店铺名称 |
|
license_img |
VARCHAR(200) |
营业执照图片 |
|
location |
VARCHAR(100) |
摊位位置 |
|
phone |
VARCHAR(20) |
联系电话 |
|
status |
TINYINT |
审核状态(0:待审,1:通过,2:拒绝) |
|
create_time |
DATETIME |
申请时间 |
4. 菜品分类表(category)
|
字段名 |
类型 |
说明 |
|
id |
BIGINT |
主键 |
|
name |
VARCHAR(50) |
分类名称(如快餐、饮品、小吃) |
5. 菜品信息表(dish)
|
字段名 |
类型 |
说明 |
|
id |
BIGINT |
主键 |
|
merchant_id |
BIGINT |
外键,所属商家 |
|
category_id |
BIGINT |
外键,分类 |
|
name |
VARCHAR(100) |
菜品名称 |
|
price |
DECIMAL(10,2) |
价格 |
|
image_url |
VARCHAR(200) |
图片路径 |
|
description |
TEXT |
描述 |
|
sales |
INT |
月销量 |
|
status |
TINYINT |
状态(0:下架,1:上架) |
|
create_time |
DATETIME |
创建时间 |
6. 订单主表(order_info)
|
字段名 |
类型 |
说明 |
|
id |
BIGINT |
主键 |
|
order_no |
VARCHAR(50) |
订单编号(唯一) |
|
user_id |
BIGINT |
外键,下单用户 |
|
merchant_id |
BIGINT |
外键,商家 |
|
total_price |
DECIMAL(10,2) |
总价 |
|
delivery_fee |
DECIMAL(10,2) |
配送费 |
|
status |
TINYINT |
状态(0:待支付,1:待接单,2:已接单,3:待取餐,4:配送中,5:已完成,6:已取消) |
|
address |
VARCHAR(200) |
收货地址 |
|
contact_name |
VARCHAR(20) |
联系人 |
|
contact_phone |
VARCHAR(20) |
联系电话 |
|
remark |
TEXT |
备注 |
|
expected_time |
DATETIME |
期望送达时间 |
|
create_time |
DATETIME |
下单时间 |
7. 订单明细表(order_item)
|
字段名 |
类型 |
说明 |
|
id |
BIGINT |
主键 |
|
order_id |
BIGINT |
外键,关联order_info.id |
|
dish_id |
BIGINT |
外键,菜品 |
|
dish_name |
VARCHAR(100) |
菜品名称(冗余) |
|
price |
DECIMAL(10,2) |
单价 |
|
quantity |
INT |
数量 |
|
subtotal |
DECIMAL(10,2) |
小计 |
8. 评价表(review)
|
字段名 |
类型 |
说明 |
|
id |
BIGINT |
主键 |
|
order_id |
BIGINT |
外键,订单 |
|
user_id |
BIGINT |
外键,评价者 |
|
merchant_id |
BIGINT |
外键,商家 |
|
dish_id |
BIGINT |
外键,菜品 |
|
rating |
TINYINT |
评分(1-5星) |
|
comment |
TEXT |
评论内容 |
|
create_time |
DATETIME |
评价时间 |
数据库ER图

第5章 系统实现
5.1 登录注册功能实现
登录注册功能是系统的基础模块,涉及前后端协同开发。
后端实现(SpringBoot)
User实体类:
java
编辑
public class User {
private Long id;
private String username;
private String password;
private String phone;
private String role; // student, merchant, admin
private Integer status;
private Date createTime;
// getter/setter...
}
UserController:
java
编辑
@RestController
@RequestMapping("/api/user")
public class UserController {
@Autowired
private UserService userService;
// 用户注册
@PostMapping("/register")
public Result register(@RequestBody RegisterRequest request) {
if (userService.findByPhone(request.getPhone()) != null) {
return Result.error("手机号已注册");
}
User user = new User();
user.setUsername(request.getUsername());
user.setPhone(request.getPhone());
user.setPassword(request.getPassword());
user.setRole("student"); // 默认为学生
user.setStatus(1);
user.setCreateTime(new Date());
userService.register(user);
return Result.success("注册成功");
}
// 用户登录
@PostMapping("/login")
public Result login(@RequestBody LoginRequest request) {
User user = userService.login(request.getPhone(), request.getPassword());
if (user == null) {
return Result.error("手机号或密码错误");
}
if (user.getStatus() == 0) {
return Result.error("账户已被禁用");
}
String token = JwtUtil.generateToken(user.getId().toString(), user.getRole());
return Result.success("登录成功", token);
}
}
UserService:
java
编辑
@Service
public class UserService {
@Autowired
private UserMapper userMapper;
public void register(User user) {
user.setPassword(BCrypt.hashpw(user.getPassword(), BCrypt.gensalt()));
userMapper.insert(user);
}
public User login(String phone, String password) {
User user = userMapper.findByPhone(phone);
if (user != null && BCrypt.checkpw(password, user.getPassword())) {
return user;
}
return null;
}
}
前端实现(Vue3 + Ant Design Vue)
登录页面:
vue
编辑
<template>
<a-form :model="form" @finish="handleSubmit">
<a-form-item
label="手机号"
name="phone"
:rules="[{ required: true, message: '请输入手机号' }]">
<a-input v-model:value="form.phone" />
</a-form-item>
<a-form-item
label="密码"
name="password"
:rules="[{ required: true, message: '请输入密码' }]">
<a-input-password v-model:value="form.password" />
</a-form-item>
<a-button type="primary" html-type="submit">登录</a-button>
<router-link to="/register">还没有账号?立即注册</router-link>
</a-form>
</template>
<script setup>
import { ref } from 'vue'
import { login } from '@/api/user'
import { setToken } from '@/utils/auth'
import { useRouter } from 'vue-router'
const form = ref({ phone: '', password: '' })
const router = useRouter()
const handleSubmit = async () => {
try {
const res = await login(form.value)
setToken(res.data)
router.push('/')
} catch (err) {
console.error(err)
}
}
</script>
API封装:
js
编辑
// api/user.js
import request from '@/utils/request'
export function login(data) {
return request.post('/api/user/login', data)
}
export function register(data) {
return request.post('/api/user/register', data)
}
通过上述代码,实现了安全的用户注册与登录功能,前端通过 Axios 调用后端 API,后端使用 BCrypt 加密密码,JWT 生成 Token。
5.2 管理员功能模块
管理员功能模块主要包括商家审核、用户管理、订单监管和数据统计四大功能。
商家审核功能:管理员登录后台后,进入“商家管理”页面,系统通过 GET /api/admin/merchants/pending 接口获取所有待审核的商家申请。管理员可查看商家提交的营业执照、摊位信息等资料,点击“通过”或“拒绝”按钮,前端调用 POST /api/admin/audit-merchant 接口提交审核结果。后端更新 merchant 表的 status 字段,并向申请人发送系统消息通知。
用户管理功能:管理员可在“用户管理”页面查看所有注册用户列表,支持按角色、状态筛选。对于发布虚假信息或违规操作的用户,管理员可点击“禁用”按钮,将其账户状态设为禁用,阻止其继续使用系统。该操作记录在日志中,确保可追溯。
订单监管功能:管理员可查看全平台订单流水,支持按时间、状态、商家等条件筛选。对于用户投诉的订单,管理员可介入调查,协调处理退款或补偿事宜。
数据统计功能:系统提供可视化图表,展示日/周/月订单总量、交易额、热门餐厅、用户增长趋势等关键指标。后端通过聚合查询从数据库提取数据,前端使用 Ant Design Vue 的图表组件进行渲染,帮助管理员掌握平台运营状况。
该模块通过 Spring Security 或自定义拦截器实现权限控制,确保只有 role=admin 的用户可访问,保障了系统的安全性与管理效率。
5.3 用户功能模块
用户功能模块是系统的核心,主要包括浏览餐厅、下单支付和订单管理三大功能。
浏览餐厅与菜品功能:普通用户登录后,可在首页查看推荐餐厅和分类导航。点击餐厅进入详情页,浏览其菜单。前端通过 GET /api/restaurant/{id}/dishes 接口获取菜品列表,并使用 a-list 或 a-card 组件展示。支持按分类筛选菜品。
下单与购物车功能:用户选择菜品后点击“加入购物车”,前端将菜品信息存入 Vuex/Pinia 状态管理中。结算时,系统校验是否满足起送价,用户填写收货地址和备注,点击“提交订单”。前端调用 POST /api/order 接口,传递订单数据(用户ID、商家ID、菜品列表、总价等),后端创建订单并扣减库存。
支付与订单跟踪功能:用户点击“去支付”后,系统调用支付模拟接口 POST /api/payment/pay,后端将订单状态更新为“已支付”,并推送通知给商家。用户可在“我的订单”页面查看订单状态变化,如“待接单”、“配送中”、“已完成”等。
评价功能:订单完成后,用户可对每道菜品进行评分和评论。前端调用 POST /api/review 接口提交评价,后端将数据存入 review 表,并更新菜品的平均评分。
通过这些功能,用户能够便捷地完成从浏览到消费的全过程,提升了校园外卖体验。
第6章 系统测试
6.1 软件测试的重要性
软件测试是确保系统质量的关键环节,贯穿于整个软件开发生命周期。其主要目的是发现并修复程序中的缺陷,验证系统是否满足需求规格,确保软件在各种条件下都能稳定、正确地运行。高质量的测试不仅能提高软件的可靠性,还能降低后期维护成本,提升用户满意度。
在本校园外卖系统中,测试的重要性尤为突出。首先,系统涉及用户的支付行为(即使是模拟)、个人隐私信息(手机号、地址)和商家经营数据,必须确保数据的安全性和完整性。通过测试可以验证密码是否加密存储、权限控制是否有效、SQL注入等安全漏洞是否已修复。其次,核心功能如订单创建、库存扣减、状态流转等必须准确无误,任何逻辑错误都可能导致订单丢失、重复扣款或商家漏单,严重影响用户体验和平台信誉。再者,系统需要支持多用户并发下单,特别是在午餐和晚餐高峰期,通过性能测试可以评估系统的响应速度和承载能力,避免在高负载下出现崩溃或延迟。
此外,测试还有助于提升开发效率。通过编写单元测试,开发者可以在代码提交前快速发现错误,减少调试时间。集成测试和系统测试则能验证各模块之间的协作是否正常,防止“集成地狱”。自动化测试的引入还能减少重复性工作,提高测试覆盖率。
总之,软件测试是保障本系统成功上线和稳定运行的必要手段,是连接开发与用户之间的质量桥梁。
6.2 测试实例的研究与选择
为全面评估系统质量,本测试选取了多个具有代表性的测试实例,覆盖核心功能、边界条件和异常场景。
1. 用户注册测试:测试手机号重复、密码强度不足、验证码错误等边界情况,确保系统能给出正确的错误提示。例如,输入已注册的手机号时,后端应返回“手机号已注册”错误。
2. 登录功能测试:验证正常登录、密码错误、账户禁用等场景。使用 Postman 模拟请求,检查 JWT Token 是否正确生成,以及 Token 过期后的处理机制。
3. 下单功能测试:测试购物车为空、未选择地址、不满足起送价等异常情况。例如,订单金额低于商家起送价时,系统应阻止提交并提示“未达到起送价”。
4. 商家接单测试:模拟商家接单流程,验证接单后订单状态是否正确更新,用户端是否收到通知。
5. 支付模拟测试:验证支付成功后订单状态是否变更为“已支付”,商家是否收到新订单提醒。
6. 并发测试:使用 JMeter 模拟 500 用户同时提交订单,测试系统在高并发下的响应时间和数据库性能,观察是否存在死锁或超时。
7. 安全测试:尝试 SQL 注入攻击(如在搜索框输入 ' OR '1'='1),检查系统是否能有效防御;测试跨站脚本(XSS)攻击,确保用户输入被正确转义。
8. 权限测试:验证普通用户无法访问管理员接口,商家不能查看其他商家的订单。
通过选择这些关键测试实例,能够全面覆盖系统的主要功能点和潜在风险,确保测试的有效性和针对性。
6.3 测试环境与测试条件
本系统的测试在以下环境中进行:
硬件环境:
- 开发测试服务器:Intel Core i7-10700K, 32GB RAM, 512GB SSD
- 数据库服务器:Intel Xeon E5-2680, 16GB RAM, 1TB HDD
- 客户端设备:多种主流品牌手机(Android/iOS)和 PC(Windows 10/11, macOS)
软件环境:
- 操作系统:Windows 11 / Ubuntu 20.04 LTS
- 后端运行环境:JDK 17, SpringBoot 3.0, MySQL 8.0, Tomcat 10
- 前端运行环境:Node.js 18, Vue3, Ant Design Vue 4
- 测试工具:Postman(接口测试)、JMeter(性能测试)、Chrome DevTools(前端调试)、Navicat(数据库管理)
网络条件:
- 局域网环境:用于内部调试,延迟低于10ms
- 公网环境:通过阿里云服务器部署,模拟真实用户访问,带宽100Mbps
测试数据:
- 使用真实模拟数据,包括200个测试用户(含学生、商家、管理员)、50家餐厅、300种菜品、1000条订单记录、200条评价等。
- 数据通过 Python 脚本批量生成,确保覆盖各种状态和边界值。
在测试过程中,严格按照测试用例执行,记录每一步的操作步骤、预期结果和实际结果。对于发现的缺陷,使用 GitLab Issue 进行跟踪管理,开发人员修复后重新测试,直至问题关闭。所有测试活动均在受控环境下进行,确保测试结果的准确性和可重复性。
6.4 系统运行情况
经过全面测试,系统各项功能运行稳定,性能表现良好。
功能测试结果:所有核心功能模块均通过测试。用户注册、登录、浏览餐厅、下单支付、订单管理、商家接单、管理员审核等功能均能正常工作。边界条件和异常场景处理得当,如输入非法数据时系统能给出明确提示,未出现程序崩溃或数据错乱。
性能测试结果:在 JMeter 模拟 500 并发用户持续请求的场景下,系统平均响应时间为 380ms,最大响应时间未超过 900ms,满足设计要求。数据库查询性能良好,关键接口(如获取餐厅列表)在索引优化后查询时间低于 150ms。系统 CPU 和内存使用率在正常范围内,未出现内存泄漏。
安全测试结果:系统成功抵御了 SQL 注入和 XSS 攻击测试。用户密码均以 BCrypt 加密存储,JWT Token 设置了合理的过期时间(2小时),并通过拦截器验证,未发现安全漏洞。
兼容性测试结果:系统在 Chrome、Firefox、Edge 等主流浏览器及 Android/iOS 手机上均能正常访问和操作,界面布局自适应,用户体验良好。
用户反馈:邀请 30 名在校学生和 5 家校内商户进行试用,90% 的用户表示界面清晰、操作流畅,对订餐效率提升有明显感受。部分用户建议增加优惠券功能和预计送达时间倒计时,已在后续优化计划中。
总体而言,系统运行稳定,功能完整,性能达标,具备上线运行的条件。
6.5 系统评价
本校园外卖系统从设计到实现,充分考虑了高校的实际需求和技术发展趋势,取得了良好的应用效果。
优点方面:
- 技术先进:采用 SpringBoot + Vue3 前后端分离架构,技术栈主流,代码结构清晰,便于维护和扩展。
- 功能完善:涵盖了用户点餐、商家管理、订单处理、评价反馈、后台监管等核心功能,满足了校园外卖的基本需求。
- 用户体验好:界面简洁美观,操作流程顺畅,响应速度快,支持移动端访问,提升了用户使用意愿。
- 安全可靠:通过 JWT 认证、密码加密、权限控制等措施,保障了用户数据和系统安全。
- 管理高效:管理员可通过后台集中管理商家和订单,查看数据统计,提高了管理效率。
不足与改进方向:
- 当前支付为模拟实现,未来可接入微信支付或支付宝沙箱环境,实现真实交易。
- 缺少移动端原生应用,可开发微信小程序或 App,增强用户粘性。
- 可引入 Redis 缓存热门餐厅和菜品,进一步提升系统性能。
- 增加智能推荐算法,根据用户历史订单推荐菜品。
总体而言,本系统设计合理,实现完整,达到了预期目标,具有较高的实用价值和推广前景。
第7章 总结
本毕业设计完成了“基于SpringBoot的校园外卖系统的设计与实现”,从需求分析、系统设计、技术选型到功能实现与系统测试,完整地实践了一个软件项目的开发流程。系统采用前后端分离架构,后端使用 SpringBoot + MyBatis + MySQL 技术栈,前端采用 Vue3 + Ant Design Vue,构建了一个功能完善、界面友好、安全可靠的校园外卖平台。
在开发过程中,深入学习并应用了 SpringBoot 的自动配置、MyBatis 的 ORM 映射、Vue3 的组合式 API 等核心技术,掌握了 RESTful API 设计、JWT 身份认证、数据库设计等关键技能。通过绘制 ER 图、流程图和编写详细文档,提升了系统设计能力和工程规范意识。系统经过全面测试,功能稳定,性能良好,能够有效解决校园就餐不便的问题。
本系统不仅具有实际应用价值,也为后续开发其他校园信息化系统提供了技术参考。未来可进一步接入真实支付、开发小程序、引入AI推荐,提升系统的智能化和便捷性。
本次毕业设计锻炼了综合运用专业知识解决实际问题的能力,为今后的学习和工作奠定了坚实基础。
魔乐社区(Modelers.cn) 是一个中立、公益的人工智能社区,提供人工智能工具、模型、数据的托管、展示与应用协同服务,为人工智能开发及爱好者搭建开放的学习交流平台。社区通过理事会方式运作,由全产业链共同建设、共同运营、共同享有,推动国产AI生态繁荣发展。
更多推荐


所有评论(0)