音频放大电路设计与制作
掌握音频放大电路的基本工作原理。熟悉各基本元器件并熟练掌握基本焊接方法。掌握音频功率放大器各项性能及指标的测试方法。通过回顾所学的模拟电子技术基础理论和基础实验,掌握直流稳压电源的设计、低频信号放大电路和功放电路的设计、信号发生电路的设计方法。.........
目录
一、音频放大电路设计与制作的目的
- 巩固模拟电路的相关知识、掌握音频放大电路的基本工作原理。
- 熟悉各基本元器件并熟练掌握基本焊接方法。
- 掌握音频功率放大器各项性能及指标的测试方法。
- 通过回顾所学的模拟电子技术基础理论和基础实验,掌握直流稳压电源的设计、低频信号放大电路和功放电路的设计、信号发生电路的设计方法。
二、主要内容
- 画一个音频功率放大器的电路图与制作电路实现如下功能及性能指标:
- 根据元器件清单以及电路板焊接音频放大电路。
- 焊接完成后使用音响、耳机线以及手机对电路进行测试
- 具有前置放大器功率放大器、有源带通滤波器输出功率连续可调等功能。
三、功能介绍及方案设计
1、主要功能介绍
2、性能指标
- 前置放大器:输入信号:Uid≤10mV 输入阻抗:Ri≥100kW。
- 有源带通滤波器:频率范围:300 Hz ~ 3 kHz 增益:Au = 1
- 功率放大器:最大不失真输出功率:Pomax≥1W 负载阻抗:RL=8W(4W) 电源电压:+5V,+12V,-12V;
- 输出功率连续可调直流输出电压 ≤ 50 mV 静态电源电流 ≤ 100 mA
3、设计要求
- 根据设计要求和已知条件,确定前置放大电路、有源带通滤波电 路、功率放大电路的方案,计算和选取单元电路的原件参数;
- 测量前置放大电路的差模电压增益AU、共模电压增益AUc、共模抑制比KCMR、带宽BW、输入电压Ri等各项技术指标,并与设计要求值进行比较;
- 测量有缘带通滤波器电路的差模电压增益AUd、带通BW,并与设计要求进行比较;
- 测量功率放大电路的最大不失真输出功率Po,max、电源供给功率PDC、输出效率η、直流输出电压、静态电源电流等技术指标;
- 应用AD18软件画出电路原理图。
4、总体方案设计
总体方案设计如 图1 音频放大电路设计与制作流程图 所示,音频放大的电路,也就是音响的系统放大器,对于音频信号的处理和放大,主要构成部分有前置放大器、音频调控级和功率放大级。

图1 音频放大电路设计与制作流程图
四、单个模块设计
2.1.电源电路设计
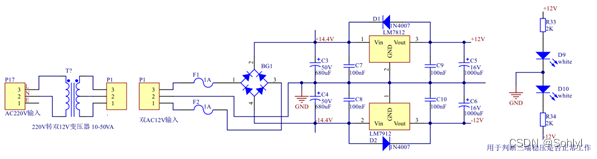
电源电路设计 图2 电源电路 所示,该电源电路主要选用KBP307标准桥式整流桥和三端稳压器LM7812和三端稳压器LM7912来完成。该电源电路主功能: 由双12V的交流电源通过保险丝,再通过KBP307整流桥进行整流,再通过C1(50V680uf电解电容)和C4(50V680uf电解电容)进行滤波,得到的电压为+14.4和-14.4V,+14.4V的电源送到三端稳压器LM7812中会稳压出+12V的直流电源,再由-14.4V的电源送到三端稳压器LM7912中,会稳压出-12V的直流电源,然后供给后续电路使用。

图2 电源电路
2.2前置放大电路设计
定时电路设计如图3 前置放大电路所示,该电路主要由双运算放大电路LM358来构成同相比例放大电路,它的放大倍数是(1+R4)/R6,输入电阻选取的是1M欧姆的电阻,满足要求≥100kW。
前置放大电路工作原理: 前置放大器输入电阻较高,前置放大器的性能对整个音频功放电路影响大,为减小噪声,前置通常要选用低噪声运放,其中共射组态放大电压的能力很强,而放大电流的能力很弱;共集组态恰恰相反,放大电流的能力很强,而放大电压的能力很弱。由于功率放大需要同时对输入信号的电压和电流同时放大,所以一般做法是先对该信号进行电压放大,再对大电压信号进行电流放大。最基本工作是放大信号电压的电路,就是前置放大;最基本工作是放大信号电流的电路,就是功率放大。

图3 前置放大电路
2.3 有源带通滤波器电路的设计
有源带通滤波电路如图4 有源带通滤波器电所示,该电路主要由LM358组成;
低通滤波、高通滤波工作原理:该电路采用的是二阶有源高通滤波电路,让大于300Hz的信号通过。fL=1/2π*R11*R13*C13*C14=300Hz令C13=0、C14=0.1uF,R11=4.7K,都可得R10=8.48K,利用可调电阻进行频率调节。利用479Ω的电阻和100KΩ的可调节变阻器来串联完成,所以高通滤波器和低通滤波器连接起来就组成了带通滤波器。
Ps: 含有有源器件的滤波器则称为有源滤波电路。有源滤波电路通常由集成运放和RC网络构成;
(1)有源滤波电路通带内可提供增益,二阶电路在特征频率附近引入正反馈,使特征频率处衰减减小,通带内幅频特性平坦;
(2)负载对滤波特性影响很小。
(3)有源滤波电路缺点:不适宜高压、高频、大功率的场合。
(4)二阶滤波性能好的方面:首先是提高了RC滤波网络的阶数,使过渡带衰减速度增加;其次,引入了正反馈,使特征频率附近的衰减得到补偿,通带内幅频特性变平坦。

图4 有源带通滤波器电路
2.4 功放电路的设计
功放电路如所示,该电路主要由TDA2030A组成;TDA2030A功率集成电路具有转换速率搞,失真小、输出功率大、外围电路简单等特点采用5脚塑料封装结构,1脚为同相端输入、2脚为反向输入端、3脚为负电源、4脚为输出端、5脚为正电源;
工作原理:Au=1+R16/R15=1+100000/680=1~147;
功放电路中C20、C24作为电源滤波,D3、D4为防止输出端的瞬时过电压损坏芯片的保护二极管,R18、C25为输出端矫正网络以补偿感性负载,作用于扬声器的电感性负载补偿接近纯电阻性时避免自激和过压,防止高频自激振荡,R16、R15、C21交直流电压串联负反馈;
集成功率放大器通常有OTL和OTC两种电路结构形式,OTL功放的优点是只需要单电源供电,缺点是输出需要通过大电容与负载耦合,因此低频响应交叉;OTC功放的优点是输出与负载可以直接耦合,频率响应特性较好,但需要双电源供电;

图5 功率放大电路
五、实物制作与调试
3.1 实物制作
(1)首先按照每个模块焊接电路,先将单个模块器件根据个人想法以及符合标准的设计来进行放置元器件后按照焊接前所画好的音频放大电路来进行电路的连接,同时检查模块线路是否存在短路或者部分线路未连接,后根最优的放置位置将芯片摆放好,特别要注意芯片的位置以及芯片周边电路连接,其次注意电阻的使用,在使用前核对好电阻的阻值,以免在正确的地方输出错误的值,导致部分器件烧坏等情况,从而导致器件报废。
3.2 实物调试
(1)首先是对电源电路进行测试,接通220V转12V的变压器变压后电源电路部分检查三端稳压器是否正常工作的指示灯只亮了一盏灯,由此有一处故障,经过在对电源电路的检查来看,一是由于二极管未亮那盏灯线路反接,二是后面路线有细小的连接在其他路线上导致问题的出现,故障排除;
(2)再对前置放大电路进行检测,一是使用万用表对线路进行检测是否连接,显示正常;
(3)使用万用表对有源带通滤波器电路进行检测,显示有几处不通,后发现一是个别电路线路有出现少接器件,二是个电阻阻值放置错误,导致焊接电路板后电阻的阻值不符合,出现某一条线电路阻值过大或者过小,后对线路进行排查后,将一个470Ω和4.7k电阻进行对换后无错误,后面焊接放置电阻前都对其进行测试;
(4)功率放大电路进行检测无误;
六、参考文献
- LM358双运算放大器
- 四人电路设计报告
- TDA2030A音频功放电路
- KBP307标准桥式整流桥起什么作用
- 三端稳压器LM7812、三端稳压器LM7912
- 请教220伏电压转12伏直流电源的电子原理?_百度知道 (baidu.com)
- 220V转12V电源电路分析 - 百度文库 (baidu.com)
- 220V电压转12V直流电源原理
七、整体电路图

魔乐社区(Modelers.cn) 是一个中立、公益的人工智能社区,提供人工智能工具、模型、数据的托管、展示与应用协同服务,为人工智能开发及爱好者搭建开放的学习交流平台。社区通过理事会方式运作,由全产业链共同建设、共同运营、共同享有,推动国产AI生态繁荣发展。
更多推荐


所有评论(0)