Sub-GHz射频收发芯片,物联网行业中的“通信基座”
低功耗射频芯片推动物联网发展,CMT2310A作为连接底座,支持灵活协议,提升通信性能。
在低功耗无线交互技术快速发展的今天,海量的传感器、执行器正不断被部署在家庭、农庄、工厂和城市的各个角落,它们作为监测环境的“感知神经”与响应决策的“执行单元”,正在加速突破现实世界与数字世界的融合边界,推动物联网从“概念落地”走向“深度赋能”,是万物互联时代下不可或缺的基础设施。

图源:IoT ANALYTICS
据全球物联网市场调研机构IoT Analytics数据显示,2025年全球物联网设备连接数预计将达到211亿台,同比增长约14%;
在这些持续增长的设备群体中,仅具备物理层(PHY层)功能的Sub-GHz射频芯片,正凭借着低功耗、低成本、易集成、通信距离长、可灵活定制通信协议等特性,成为支撑这些物联网设备网络运转的“连接底座”之一。

Sub-GHz射频芯片,物联网设备的“连接底座”
在物联网设备的通信模块中,仅具备物理层(PHY层)功能的Sub-GHz射频芯片不仅开发自由度更高,还具备更简洁的硬件结构,是部署大规模物联网网络的优秀解决方案。
例如,华普微自主研发的CMT2310A就是一款仅具备基础射频发送与接收能力的数字模拟一体化收发机产品。
终端开发者可在此基础上自行设计或烧录市场已公开的上层协议框架,从而精准匹配各类对通信协议架构有个性化需求的场景(如专有网络、私有LPWAN(低功耗广域网)或定制化通信架构等),并充分释放协议设计的灵活性以契合特定物联网应用的技术需求。

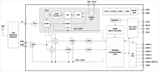
CMT2310A——系统功能框图
此外,CMT2310A还拥有多种特色收发功能,并支持Direct和Packet两种数据处理模式,可有效提升物联网设备的无线通信质量;
当物联网终端工作在有强带外干扰的环境时,CMT2310A可通过自动增益控制环路(AGC)调节系统放大器增益,从而获取最佳的系统线性度、选择性与灵敏度等性能。

值得一提的是,多数物联网终端对通信速率要求并不高,但它们往往对覆盖距离、运行功耗及工作稳定性的要求极高。
而CMT2310A不仅具备高达+20 dB的发射功率和-122 dBm的接收灵敏度,还支持低至400nA的睡眠电流与Duty Cycle接收模式;
可充分满足“少量数据、长时间运行、远距离通信”等需求,尤其适用于数字传感器、资产追踪器、智能计量表计等需减少维护频率与依赖电池供电的设备。
Sub-GHz射频芯片,构筑高效的低功耗广域网
Sub-GHz射频芯片是指工作在频率低于1GHz(如315MHz、433MHz、868MHz、915MHz等)的无线通信器件,主要用于实现物联网设备间的互联互通,是无线载波和数字信号之间的“翻译官”。
在智能四表的无线集抄方案中,仅具备物理层(PHY层)功能的Sub-GHz射频芯片可兼容WM-Bus、LoRaWAN与Sub-GHz私有协议等多种LPWAN通信方案。
全面助力智能计量表计提升无线集抄的精度与效率,从而实现电表、水表、燃气表与热能表数据的无线集中采集与传输,显著降低人工成本并提高能源利用效率和运维智能化水平。

智能四表——无线集抄方案示意图
在农业与环境监测方案中,Sub-GHz射频芯片的低功耗特性可支持农田土壤传感器、温室大棚环境探测器及小型气象站等设备的长期野外部署,无需频繁更换电池;
且其长距离传输能力还能覆盖大面积农田、山林或偏远监测区域,实现分散设备的数据集中回传,从而为精准灌溉、智能施肥、灾害预警(如霜冻、暴雨预警)提供数据支撑,并推动农业绿色可持续发展与环境监测智能化升级。
展望未来,随着物联网设备数量的持续增长,其连接边界将不断向户外、乡村及偏远地区拓展,行业对低功耗、广覆盖、高适配性通信方案的需求也将进一步攀升。
而CMT2310A这类仅具备物理层(PHY层)功能的Sub-GHz射频芯片,正凭借其在“长续航、远传输、易定制”上的核心优势,成为突破这些场景连接瓶颈的关键力量之一。
魔乐社区(Modelers.cn) 是一个中立、公益的人工智能社区,提供人工智能工具、模型、数据的托管、展示与应用协同服务,为人工智能开发及爱好者搭建开放的学习交流平台。社区通过理事会方式运作,由全产业链共同建设、共同运营、共同享有,推动国产AI生态繁荣发展。
更多推荐



所有评论(0)