从ETL到架构师:为什么大数据治理工程师证书是数据工程师的加速器?
本文剖析了数据工程师的普遍困境,并指出大数据治理是突破瓶颈的途径。文章阐述了大数据治理工程师认证的价值:它提供了系统化的知识体系,填补了技术能力与治理思维间的空白;通过元数据管理、质量监控、血缘可视化、合规自动化等实战技能,将治理理论落地为工程实践。更重要的是,这一认证推动了职业角色从“技术执行者”向“体系设计者”的跃迁,帮助工程师从被动响应转向主动预防,构建可信、安全、高效的数据资产体系,从而在
作为一名数据工程师,在数据团队中我们常常遇到这样的困境:数据量不断增加,但数据质量参差不齐;指标口径不统一,业务部门对数据信任度低;数据安全合规风险日益突出.......这些问题恰恰是大数据治理要解决的核心痛点,如果你想在职业道路上寻求突破,希望系统性地掌握数据治理的核心技能,那么今天我想介绍的是可能被你忽视但极具价值的事情——进行大数据治理工程师职业技术证书认证。

一、数据工程师的困境:我们不只是“数据搬运工”
数据工程师的困境在于,尽管构建了复杂的数据管道处理海量数据,但数据的可信度却常因忽视治理而下降。没有治理的数据如同缺乏交通规则的道路——流量越大,问题越多,导致团队疲于充当“数据消防员”。大数据治理认证是可以解决这一痛点,推动数据工程师从技术执行者转向体系设计者。关注数据治理是确保数据基础设施长期有效、可信和可扩展的核心,而不仅仅是解决表面问题。缺乏治理思维会使管道、仓库和ETL流程脆弱难维,引发质量、安全、合规和协作等一系列挑战。治理意味着从源头设计可审计的数据模型,到过程建立血缘与质量监控,再到使用提供清晰元数据与访问控制,进行系统性建设。这不仅将团队从被动救火中解放,更让数据成为可靠资产,高效支撑业务决策与创新。
二、认证核心价值:填补数据工程师技能树的空白区
1. 系统化知识体系:从碎片化到结构化
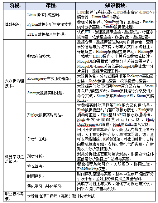
大多数数据工程师的数据治理知识是碎片化的,来源于零散的项目经验和问题解决。而认证课程提供的是一套完整、结构化的知识体系,涵盖数据治理的三大核心领域:基础知识、大数据治理技术、机器学习进阶知识。这种系统性的学习能够让你建立起完整的治理框架思维,不再“头痛医头,脚痛医脚”。

2. 实战工具技能:理论到实践的桥梁
(1)元数据管理实战:掌握Apache Atlas、DataHub等平台,构建元数据中心,实现数据自动采集、目录化和全生命周期管理,为治理提供支撑。
(2)数据质量监控:基于Great Expectations等框架,设计全流程质量规则,实施自动化检测与告警,确保数据完整性和准确性。
(3)数据血缘可视化:从ETL脚本、SQL中自动解析依赖关系,构建端到端血缘图谱,支持数据溯源和影响分析。
(4)合规检查自动化:设计满足GDPR等法规的方案,实现数据分级、敏感信息脱敏、访问控制和操作审计,构建可追溯的合规体系
三、职业发展:从数据工程师到数据架构师的跃迁
在企业数字化转型中,单纯的技术能力已不足以支撑更高阶的职位要求。数据架构师、数据平台负责人等角色,都需要具备跨领域的数据治理思维和体系设计能力。
通过认证学习,你将获得三大职业优势:
(1)能力结构化:从零散的技术点升级为体系化的解决方案能力
(2)视角提升:从单纯的技术实现转向业务价值驱动的架构设计
(3)影响力扩展:从团队内部协作扩展到跨部门的数据治理推动

四、不仅仅是证书:思维模式的转变
大数据治理工程师证书的最大价值,不在于多一张纸,而在于思维模式的升级。
认证前:我看到数据质量问题 → 我写脚本修复问题 → 问题暂时解决 → 类似问题再次发生。
认证后:我看到数据质量问题 → 我分析问题产生的根本原因 → 我设计相应的质量检测规则 → 我推动相关流程改进 → 我建立长效预防机制 → 类似问题不再发生。
这种从“点状解决”到“体系预防”的思维转变,正是数据工程师实现职业突破的关键。它让你能够站在更高的视角看待数据问题,从被动的响应者转变为主动的设计者。

五、结语:在数据价值时代,做不可替代的数据专家
在数据爆炸的时代,数据工程师的角色正在发生深刻变化。单纯的数据搬运和处理能力正在被自动化工具替代,而数据治理和体系设计能力正成为区分普通工程师和专家的关键。大数据治理工程师认证不仅是一张证书,它代表着你从技术执行者到体系设计者的蜕变,从关注“怎么做”到思考“为什么做”和“如何做得更好”的思维升级。
魔乐社区(Modelers.cn) 是一个中立、公益的人工智能社区,提供人工智能工具、模型、数据的托管、展示与应用协同服务,为人工智能开发及爱好者搭建开放的学习交流平台。社区通过理事会方式运作,由全产业链共同建设、共同运营、共同享有,推动国产AI生态繁荣发展。
更多推荐



所有评论(0)