基于Python的天气数据分析系统的设计与实现 计算机毕业设计源码51505
此模块专为注册用户设计,功能涵盖注册与登录、首页浏览、公告查看、天气信息查询、预报获取、账户管理及个人中心操作。个人中心下设子项,包括个性化首页、预警通知及评论管理平台后端管理员模块管理员经登录界面接入后台主界面,随后执行系统用户调控、气象资讯处理及警报信息管理等任务。管理员负责处理系统管理、发布通知公告及资源管理任务,以保障系统高效运作并为用户提供即时信息与服务....
本文阐述了利用Python构建的气象数据处理系统的开发及其功能实现。系统通过多源实时天气网站收集并处理天气数据,提供查询天气预报、实时天气更新和天气资讯展示等功能,确保用户能够获取准确的天气信息,从而帮助其做出合理的出行安排和应对天气预警。此外,系统还具备用户管理、评论互动、天气资讯推荐等功能,构建了一个完整的天气信息平台。
系统采用Django框架开发,具备良好的扩展性和高效的后台管理功能。天气数据、预警信息以及用户的互动内容可以方便管理员进行有效管理。整体设计不仅满足了用户的基本需求,还为不同地区提供了个性化的天气预报服务。
关键词:Python;Django框架;天气数据分析
This article elaborates on the development and functional implementation of a meteorological data processing system built using Python. The system collects and processes weather data through multiple real-time weather websites, providing functions such as querying weather forecasts, real-time weather updates, and displaying weather information to ensure that users can obtain accurate weather information, thereby helping them make reasonable travel arrangements and respond to weather warnings. In addition, the system also has functions such as user management, comment interaction, and weather information recommendation, building a complete weather information platform.
The system is developed using the Django framework, which has good scalability and efficient backend management functions. Weather data, warning information, and user interaction content can facilitate effective management by administrators. The overall design not only meets the basic needs of users, but also provides personalized weather forecast services for different regions.
Key words: Python; Django framework; Weather data analysis
目 录
- 研究背景及意义
随着气候变化的影响日益显著,人们在日常生活中对准确的天气预测和实时天气信息的需求也变得越来越迫切。传统天气预报由于依赖固定的数据来源,往往难以满足用户对个性化、即时化天气服务的期待。因此,构建一个能够高效处理和分析天气数据的信息系统,成为提升生活质量和辅助决策的重要手段。
本系统基于 Python 强大的数据处理能力,结合 Django 框架进行开发,旨在实现天气数据的集中管理与智能分析。系统利用本地气象站或第三方API获取实时天气数据,并借助 Pandas 和 NumPy 等数据分析库对这些数据进行清洗、整理与深入分析。通过对历史天气数据的趋势分析,用户可以更好地了解气候规律,为出行安排、农业生产、城市管理和应急响应等提供科学依据。
同时,系统集成了数据可视化功能,采用图表形式展示分析结果,如折线图、柱状图等,使复杂的数据更加直观易懂,提升了用户的使用体验。此外,系统还支持简单的短期天气趋势预测,帮助用户提前做好应对准备。
通过 Django 提供的稳定架构和可扩展性强的后台管理系统,系统具备良好的维护性和拓展性,能够适应未来更多样化的数据接入和功能需求。该系统的建设不仅有助于提升公众获取天气信息的便捷性,也为政府和相关行业提供了可靠的数据支持,具有良好的应用前景和社会价值。
在国外,随着气候变化和极端天气事件的频发,天气数据的采集与分析已成为备受关注的研究领域。许多国家和地区建立了完善的气象数据平台,通过整合多种数据来源,提供高精度的天气预报和长期的气候监测服务。这些平台不仅服务于公众日常生活,也在农业、交通、能源等领域发挥着重要作用。同时,越来越多的系统开始引入先进的数据分析技术,如机器学习和深度学习,对历史和实时天气数据进行建模分析,以提升天气预测的准确性与时效性,推动天气信息服务向智能化、精准化方向发展。
在国内,随着气候变化和极端天气事件的增多,天气数据分析的研究与应用日益受到重视。国家气象局及各大科研机构不断优化天气预测模型和数据处理技术,显著提升了天气预报的准确性与实时性。目前,许多天气服务应用通过接入官方气象数据接口,结合本地化分析,为用户提供定制化的天气预报和预警信息。这些应用不仅服务于公众日常生活,也在农业、交通、能源等领域发挥重要作用。
同时,越来越多的开发者选择使用 Django 等成熟的 Web 开发框架进行系统构建,实现天气数据的高效采集、处理与展示,打造用户友好的交互界面和稳定的数据管理平台。这种技术选型不仅提高了开发效率,还增强了系统的可扩展性和维护性。
总体来看,随着数据处理技术和框架开发技术的成熟,国内外在天气数据采集与分析方面已经取得了显著进展。未来,随着更多高质量数据源的接入和技术手段的进一步提升,将会有更高效和精确的天气数据分析系统问世,满足社会对天气信息日益增长的需求,并更好地支持公共安全管理和日常生活安排。
本文开发的气象数据处理系统基于 Python 语言与 Django 框架构建,具备对气象数据的实时获取、高效处理与可视化展示能力。借助 Django 强大的后台管理功能,系统实现了数据的统一存储与业务逻辑管理,提升了整体运行效率与可维护性。通过前后端技术的结合,系统能够为用户提供直观、及时的气象信息展示,辅助个人和单位做出更加科学合理的决策。
在研究与开发过程中,广泛查阅了相关领域的文献资料,深入了解当前主流的天气数据分析方法及技术手段。重点研究了 Python 中如 Pandas、NumPy 和 Matplotlib 等常用数据处理与可视化工具库,并据此确定了适合本系统的开发路线和技术方案。系统通过调用公开的气象 API 或使用已有数据集获取原始数据,经过标准化处理后用于后续分析,确保数据的准确性与一致性。
在此基础上,利用 Python 对历史气象数据进行统计分析与趋势建模,识别不同时间段内的气候变化特征,并实现初步的天气变化趋势分析功能。整个开发过程中,围绕系统需求完成了各功能模块的设计与实现,包括数据展示、用户交互、信息查询等,确保系统具备良好的稳定性与可用性。
未来,系统将在现有功能基础上进一步拓展数据分析的深度与广度,提升在气象趋势预测和异常天气识别方面的能力。同时,也将探索更多个性化服务的可能性,如根据用户位置提供定制化天气报告、自动推送预警信息等功能,增强系统的实用性与用户体验,更好地服务于公众生活和社会管理需求。
Django是运用Python语言构建的一款Web应用框架[3]。它提供了一种简便且强有力的手段,用于开发复杂的网站与应用程式。其还具有强大的安全功能,可以保护网站免受常见的网络攻击[4]。Django框架展现出迅速发展与版本迭代的特点,Python编程语言影响力的增强对其亦有显著推动作用。
Python是一种简洁易读、跨平台且功能强大的编程语言[7]。它拥有庞大而活跃的社区,NumPy、Pandas与Django并列于广泛的数据库工具与框架之中,助力用户高效搭建各类应用系统。此外,Python广泛应用于Web开发[8]、自动化脚本、网络爬虫等领域,其多样性使其成为一个全能的编程语言。
数据分析技术就是通过对数据进行清洗、整理、处理和分析,获取出有用的信息和规律。在天气数据分析中,统计分析通常用来处理历史气象数据。数据可视化技术通过采用图表与曲线图等手段,旨在直观呈现数据分析成果,从而促进用户对复杂数据集的理解。
Matplotlib被广泛应用以生成多种图形与可视化效果。其提供了高度灵活性的绘图功能,适配从简易图表至复杂可视化的各种需求。
Matplotlib的主要特点:
高度自定义:可调整图形的各个参数,定制自己的可视化效果。
交互性:支持在Jupyter Notebook等环境中进行交互式绘图,提高用户体验。
Pandas是用于数据处理与分析的强大库,专长在于管理结构化数据。DataFrame与Series作为关键数据结构,在数据处理中扮演着核心角色。
Pandas的核心功能包括数据清洗、转换、合并以及高级数据分析等。
数据清洗:将数据格式化后,针对特定数据实施了处理步骤。
数据分析:用于统计或查询的工具,能便利用户的工作。
数据导入导出:能够便捷地实现与各类数据格式的互操作。
在技术可行性方面,本项目采用了Python作为开发语言来实现系统功能需求,同时结合Django框架。Python是一种简易且功能强大的编程语言,能够满足系统的开发需求。Django为系统的设计与实现提供高度可扩展的开发环境。
本研究为有效降低了软件授权费用及工具采购成本,采用开源技术栈进行系统开发。利用Django框架,简化了开发流程,缩短了项目周期,并减少了人力资源的投入。
随着气候变化和极端天气事件的频繁发生,不断增加的对精准天气预报和实时天气信息的需求。该系统可以提供及时、准确的天气资讯和预警信息,主要为了公众了解天气,应对出行、农业、环境等方面的问题。
在操作可行性方面,本系统的设计着重于用户体验,采用了直观且易于操作的界面设计,并配备了详尽的帮助文档以提供支持,确保用户能够迅速掌握各项功能的使用。
天气数据分析系统划分为了前端模块和后端模块两大部分。
1.前端注册用户模块
此模块专为注册用户设计,功能涵盖注册与登录、首页浏览、公告查看、天气信息查询、预报获取、账户管理及个人中心操作。个人中心下设子项,包括个性化首页、预警通知及评论管理平台。如图3-1所示:

图3-1 注册用户角色用例图
2. 后端管理员模块
管理员经登录界面接入后台主界面,随后执行系统用户调控、气象资讯处理及警报信息管理等任务。管理员负责处理系统管理、发布通知公告及资源管理任务,以保障系统高效运作并为用户提供即时信息与服务。如图3-2所示:

图3-2 管理员角色用例图
天气数据分析系统的非功能性需求具体可以表示在如下3-1表格中:
表3-1天气数据分析系统非功能需求表
|
性能 |
描述 |
|
安全性 |
为了保障数据的安全性和隐私,应部署一个安全的数据库并设定强密码。 |
|
可靠性 |
可靠性是指能够根据用户的指示进行安装操作,并通过系统测试。 |
|
性能 |
性能是影响天气数据分析系统占有市场的必需品,性能一定得要好。 |
|
可扩展性 |
类似数据库预留各种属性,或者为确保系统的非功能性需求对接口的使用。 |
|
易用性 |
制作通俗易懂的天气数据分析系统的页面来展示操作,以供用户使用。 |
|
可维护性 |
重要的系统开发过程中的可维护性,经过测试没有问题 |
1.表现层(UI):也称为用户界面层,它负责与用户进行直接的交互。显著提升用户的体验,确保用户在使用天气数据分析系统时感到舒适和便捷是一个优秀的UI设计应该做到的。
2.业务逻辑层(BLL):此层主要负责处理天气数据分析系统的数据与业务逻辑操作。
在获取系统数据后,对其进行处理并将其在显示层展示。
3.在MySQL数据库中,该系统存储数据的层级(即数据层)依然被设计为独立模块运行。该系统的主功能在于存储与管理用于天气分析的数据。
天气数据分析系统架构设计图如图4-1所示。

图4-1 天气数据分析系统架构设计图
本章节开始设计天气数据分析系统的架构,介绍主要功能和数据库。天气数据分析系统在此前一系列的需求分析中 得出,天气数据分析系统的功能模块图如图4-2所示。

图4-2 系统功能模块图
系统构建主要涵盖了自需求评估至系统终验的完整周期。系统开发流程如下图4-3所示

图4-3 系统开发流程图
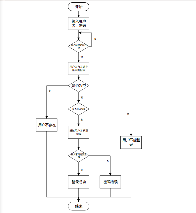
在接收用户提供的用户名与密码后,首先验证所输入信息的具体内容,接着评估该用户名是否已存在于数据库中。若用户名确有记录,则进一步使用该用户名及相应密码进行验证过程。如图4-4所示。

图4-4 登录流程图
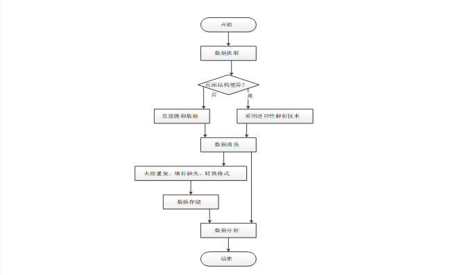
检查输入用户名密码后系统的验证结果。具体操作流程如下图4-5所示。

图4-5 系统操作流程图
管理员与用户均可在其权限范围内新增数据。具体流程如下图4-6所示。

图4-6 添加信息流程图
系统会判断用户修改的内容。具体流程图如下图4-7所示。

图4-7 修改信息流程图
这是一个选择是否确认删除操作的过程。具体的删除信息流程如下图4-8所示。

图4-8 删除信息流程图
对数据进行清理后,将其存入数据库以备后续使用。

数据库构建通常涵盖需求评估、概念架构设计以及构建数据库表格。
4.4.1 数据库概念结构设计
1.预警信息实体
预警信息管理模块允许管理员查看各类天气预警的详细内容,包括暴雨、雷电、风暴等不同类型的预警。管理员可以添加新的预警信息,确保系统内的数据始终保持更新。实体属性图如图4-11所示:

图4-11 预警信息E-R图
2.天气信息实体
天气信息管理模块允许管理员查看所有天气信息的详细内容,并且管理员可以查看并管理所有系统用户的信息。用户可以查看详细的天气信息,包括城市名称、时间、天气状况(如晴、雨、雪等)、温度、风向等数据。实体属性图如图4-12所示:

图4-12 天气信息E-R图
3.评论实体
用户可以提交对天气信息所有评论的信息。管理员可以查看所有天气信息的详细内容,并得到对应的天气信息评论。管理员可以通过评论快速定位某个用户,并查看其个人信息。实体属性图如图4-13所示:

图4-13 评论E-R图
图4-14是整个天气数据分析系统中主要的数据库表总E-R实体关系图。

图4-14系统E-R图
4.4.2 数据库逻辑结构设计
如上图4-14所示的系统实体关系图,据此应创建相应的多个数据库表。
(1)access_token表
该表用来存储用户登录访问时长数据,主要字段包括:token_id(临时访问牌ID)、token(临时访问牌)、info(信息)、maxage(最大寿命)、create_time(创建时间)、update_time(更新时间)、user_id(用户编号)。详细表结构如表4-1所示。
|
编号 |
字段名 |
类型 |
长度 |
是否非空 |
是否主键 |
注释 |
|
1 |
token_id |
int |
是 |
是 |
临时访问牌ID |
|
|
2 |
token |
varchar |
64 |
否 |
否 |
临时访问牌 |
|
3 |
info |
text |
65535 |
否 |
否 |
信息 |
|
4 |
maxage |
int |
是 |
否 |
最大寿命:默认2小时 |
|
|
5 |
create_time |
timestamp |
是 |
否 |
创建时间 |
|
|
6 |
update_time |
timestamp |
是 |
否 |
更新时间 |
|
|
7 |
user_id |
int |
是 |
否 |
用户编号 |
(2)article表
该表用来存储文章数据,主要字段包括:article_id(文章id)、title(标题)、type(文章分类)、hits(点击数)、praise_len(点赞数)、create_time(创建时间)、update_time(更新时间)、source(来源)、url(来源地址)、tag(标签)、content(正文)、img(封面图)、description(文章描述)。详细表结构如表4-2所示。
表4-2-article(文章)
|
编号 |
字段名 |
类型 |
长度 |
是否主键 |
注释 |
|
1 |
article_id |
mediumint |
是 |
文章id |
|
|
2 |
title |
varchar |
125 |
是 |
标题 |
|
3 |
type |
varchar |
64 |
否 |
文章分类 |
|
4 |
hits |
int |
否 |
点击数 |
|
|
5 |
praise_len |
int |
否 |
点赞数 |
|
|
6 |
create_time |
timestamp |
否 |
创建时间 |
|
|
7 |
update_time |
timestamp |
否 |
更新时间 |
|
|
8 |
source |
varchar |
255 |
否 |
来源 |
|
9 |
url |
varchar |
255 |
否 |
来源地址 |
|
10 |
tag |
varchar |
255 |
否 |
标签 |
|
11 |
content |
longtext |
4294967295 |
否 |
正文 |
|
12 |
img |
varchar |
255 |
否 |
封面图 |
|
13 |
description |
text |
65535 |
否 |
文章描述 |
(3)article_type表
该表用来存储文章分类数据,主要字段包括:type_id(分类ID)、display(显示顺序)、name(分类名称)、father_id(上级分类ID)、description(描述)、icon(分类图标)、url(外链地址)、create_time(创建时间)、update_time(更新时间)。详细表结构如表4-3所示。
表4-3 article_type(文章分类)
|
编号 |
字段名 |
类型 |
长度 |
是否主键 |
注释 |
|
1 |
type_id |
smallint |
是 |
分类ID |
|
|
2 |
display |
smallint |
否 |
显示顺序 |
|
|
3 |
name |
varchar |
16 |
否 |
分类名称 |
|
4 |
father_id |
smallint |
否 |
上级分类ID |
|
|
5 |
description |
varchar |
255 |
否 |
描述 |
|
6 |
icon |
text |
65535 |
否 |
分类图标 |
|
7 |
url |
varchar |
255 |
否 |
外链地址 |
|
8 |
create_time |
timestamp |
否 |
创建时间 |
|
|
9 |
update_time |
timestamp |
否 |
更新时间 |
(4)auth表
该表用来存储用户权限管理数据,主要字段包括:auth_id(授权ID)、user_group(用户组)、mod_name(模块名)、table_name(表名)、page_title(页面标题)、path(路由路径)、parent(父级菜单)、parent_sort(父级菜单排序)、position(位置)、mode(跳转方式)、add(是否可增加)、del(是否可删除)、set(是否可修改)、get(是否可查看)、field_add(添加字段)、field_set(修改字段)、field_get(查询字段)、table_nav_name(跨表导航名称)、table_nav(跨表导航)、option(配置)。详细表结构如表4-4所示。
表4-4 auth(用户权限管理)
|
编号 |
字段名 |
类型 |
长度 |
是否主键 |
注释 |
|
1 |
auth_id |
int |
是 |
授权ID |
|
|
2 |
user_group |
varchar |
64 |
否 |
用户组 |
|
3 |
mod_name |
varchar |
64 |
否 |
模块名 |
|
4 |
table_name |
varchar |
64 |
否 |
表名 |
|
5 |
page_title |
varchar |
255 |
否 |
页面标题 |
|
6 |
path |
varchar |
255 |
否 |
路由路径 |
|
7 |
parent |
varchar |
64 |
否 |
父级菜单 |
|
8 |
parent_sort |
int |
否 |
父级菜单排序 |
|
|
9 |
position |
varchar |
32 |
否 |
位置 |
|
10 |
mode |
varchar |
32 |
否 |
跳转方式 |
|
11 |
add |
tinyint |
否 |
是否可增加 |
|
|
12 |
del |
tinyint |
否 |
是否可删除 |
|
|
13 |
set |
tinyint |
否 |
是否可修改 |
|
|
14 |
get |
tinyint |
否 |
是否可查看 |
|
|
15 |
field_add |
text |
65535 |
否 |
添加字段 |
|
16 |
field_set |
text |
65535 |
否 |
修改字段 |
|
17 |
field_get |
text |
65535 |
否 |
查询字段 |
|
18 |
table_nav_name |
varchar |
500 |
否 |
跨表导航名称 |
|
19 |
table_nav |
varchar |
500 |
否 |
跨表导航 |
|
20 |
option |
text |
65535 |
否 |
配置 |
(5)code_token表
该表用来存储验证码数据,主要字段包括:code_token_id(验证码ID)、token(令牌)、code(验证码)、expire_time(失效时间)、create_time(创建时间)、update_time(更新时间)。详细表结构如表4-5所示。
表4-5 code_token(验证码)
|
编号 |
字段名 |
类型 |
长度 |
是否主键 |
注释 |
|
1 |
code_token_id |
int |
是 |
验证码ID |
|
|
2 |
token |
varchar |
255 |
否 |
令牌 |
|
3 |
code |
varchar |
255 |
否 |
验证码 |
|
4 |
expire_time |
timestamp |
否 |
失效时间 |
|
|
5 |
create_time |
timestamp |
否 |
创建时间 |
|
|
6 |
update_time |
timestamp |
否 |
更新时间 |
(6)comment表
该表用来存储评论数据,主要字段包括:comment_id(评论ID)、user_id(评论人ID)、reply_to_id(回复评论ID)、content(内容)、nickname(昵称)、avatar(头像地址)、create_time(创建时间)、update_time(更新时间)、source_table(来源表)、source_field(来源字段)、source_id(来源ID)。详细表结构如表4-6所示。
表4-6 comment(评论)
|
编号 |
字段名 |
类型 |
长度 |
是否非空 |
是否主键 |
注释 |
|
1 |
comment_id |
int |
是 |
是 |
评论ID |
|
|
2 |
user_id |
int |
是 |
是 |
评论人ID |
|
|
3 |
reply_to_id |
int |
是 |
否 |
回复评论ID |
|
|
4 |
content |
longtext |
4294967295 |
否 |
否 |
内容 |
|
5 |
nickname |
varchar |
255 |
否 |
否 |
昵称 |
|
6 |
avatar |
varchar |
255 |
否 |
否 |
头像地址 |
|
7 |
create_time |
timestamp |
是 |
否 |
创建时间 |
|
|
8 |
update_time |
timestamp |
是 |
否 |
更新时间 |
|
|
9 |
source_table |
varchar |
255 |
否 |
否 |
来源表 |
|
10 |
source_field |
varchar |
255 |
否 |
否 |
来源字段 |
|
11 |
source_id |
int |
是 |
否 |
来源ID |
(7)early_warning_information表
该表用来存储预警信息数据,主要字段包括:early_warning_information_id(预警信息ID)、registered_user(注册用户)、user_name(用户姓名)、user_gender(用户性别)、regional_information(地区信息)、contact_information(联系方式)、sending_time(发送时间)、warning_level(预警级别)、warning_information(预警信息)、warning_suggestions(预警建议)、create_time(创建时间)、update_time(更新时间)。详细表结构如表4-7所示。
表4-7 early_warning_information(预警信息)
|
编号 |
字段名 |
类型 |
长度 |
是否主键 |
注释 |
|
1 |
early_warning_information_id |
int |
是 |
预警信息ID |
|
|
续表4-7 early_warning_information(预警信息) |
|||||
|
编号 |
字段名 |
类型 |
长度 |
是否主键 |
注释 |
|
2 |
registered_user |
int |
否 |
注册用户 |
|
|
3 |
user_name |
varchar |
64 |
否 |
用户姓名 |
|
4 |
user_gender |
varchar |
64 |
否 |
用户性别 |
|
5 |
regional_information |
varchar |
64 |
否 |
地区信息 |
|
6 |
contact_information |
varchar |
64 |
否 |
联系方式 |
|
7 |
sending_time |
datetime |
否 |
发送时间 |
|
|
8 |
warning_level |
varchar |
64 |
否 |
预警级别 |
|
9 |
warning_information |
text |
65535 |
否 |
预警信息 |
|
10 |
warning_suggestions |
text |
65535 |
否 |
预警建议 |
|
11 |
create_time |
datetime |
否 |
创建时间 |
|
|
12 |
update_time |
timestamp |
否 |
更新时间 |
|
(8)hits表
该表用来存储用户点击数据,主要字段包括:hits_id(点赞ID)、user_id(点赞人)、create_time(创建时间)、update_time(更新时间)、source_table(来源表)、source_field(来源字段)、source_id(来源ID)。详细表结构如表4-8所示。
表4-8 hits(用户点击)
|
编号 |
字段名 |
类型 |
长度 |
是否主键 |
注释 |
|
1 |
hits_id |
int |
是 |
点赞ID |
|
|
2 |
user_id |
int |
否 |
点赞人 |
|
|
3 |
create_time |
timestamp |
否 |
创建时间 |
|
|
4 |
update_time |
timestamp |
否 |
更新时间 |
|
|
5 |
source_table |
varchar |
255 |
否 |
来源表 |
|
6 |
source_field |
varchar |
255 |
否 |
来源字段 |
|
7 |
source_id |
int |
否 |
来源ID |
(9)notice表
该表用来存储公告数据,主要字段包括:notice_id(公告ID)、title(标题)、content(正文)、create_time(创建时间)、update_time(更新时间)。详细表结构如表4-9所示。
表4-9 notice(公告)
|
编号 |
字段名 |
类型 |
长度 |
是否非空 |
是否主键 |
注释 |
|
1 |
notice_id |
mediumint |
是 |
是 |
公告ID |
|
|
2 |
title |
varchar |
125 |
是 |
否 |
标题 |
|
3 |
content |
longtext |
4294967295 |
否 |
否 |
正文 |
|
4 |
create_time |
timestamp |
是 |
否 |
创建时间 |
|
|
5 |
update_time |
timestamp |
是 |
否 |
更新时间 |
(10)praise表
该表用来存储点赞数据,主要字段包括:praise_id(点赞ID)、user_id(点赞人)、create_time(创建时间)、update_time(更新时间)、source_table(来源表)、source_field(来源字段)、source_id(来源ID)、status(点赞状态)。详细表结构如表4-10所示。
表4-10 praise(点赞)
|
编号 |
字段名 |
类型 |
长度 |
是否非空 |
是否主键 |
注释 |
|
1 |
praise_id |
int |
是 |
是 |
点赞ID |
|
|
2 |
user_id |
int |
是 |
是 |
点赞人 |
|
|
3 |
create_time |
timestamp |
是 |
否 |
创建时间 |
|
|
4 |
update_time |
timestamp |
是 |
否 |
更新时间 |
|
|
5 |
source_table |
varchar |
255 |
否 |
否 |
来源表 |
|
6 |
source_field |
varchar |
255 |
否 |
否 |
来源字段 |
|
7 |
source_id |
int |
是 |
否 |
来源ID |
|
|
8 |
status |
tinyint |
是 |
否 |
点赞状态 |
(11)registered_user表
该表用来存储注册用户数据,主要字段包括:registered_user_id(注册用户ID)、user_name(用户姓名)、user_gender(用户性别)、regional_information(地区信息)、contact_information(联系方式)、examine_state(审核状态)、user_id(用户ID)。详细表结构如表4-11所示。
表4-11 registered_user(注册用户)
|
编号 |
字段名 |
类型 |
长度 |
是否主键 |
注释 |
|
1 |
registered_user_id |
int |
是 |
注册用户ID |
|
|
2 |
user_name |
varchar |
64 |
否 |
用户姓名 |
|
3 |
user_gender |
varchar |
64 |
否 |
用户性别 |
|
4 |
regional_information |
varchar |
64 |
否 |
地区信息 |
|
5 |
contact_information |
varchar |
16 |
否 |
联系方式 |
|
6 |
examine_state |
varchar |
16 |
否 |
审核状态 |
|
7 |
user_id |
int |
否 |
用户ID |
(12)slides表
该表用来存储轮播图数据,主要字段包括:slides_id(轮播图ID)、title(标题)、content(内容)、url(链接)、img(轮播图)、hits(点击量)。详细表结构如表4-12所示。
表4-12 slides(轮播图)
|
编号 |
字段名 |
类型 |
长度 |
是否主键 |
注释 |
|
1 |
slides_id |
int |
是 |
轮播图ID |
|
|
2 |
title |
varchar |
64 |
否 |
标题 |
|
3 |
content |
varchar |
255 |
否 |
内容 |
|
4 |
url |
varchar |
255 |
否 |
链接 |
|
续表4-12 slides(轮播图) |
|||||
|
编号 |
字段名 |
类型 |
长度 |
是否主键 |
注释 |
|
5 |
img |
varchar |
255 |
否 |
轮播图 |
|
6 |
hits |
int |
否 |
点击量 |
|
(13)upload表
该表用来存储文件上传数据,主要字段包括:upload_id(上传ID)、name(文件名)、path(访问地址)、file(文件路径)、display(显示顺序)、father_id(父级ID)、dir(文件夹)、type(文件类型)。详细表结构如表4-13所示。
表4-13 upload(文件上传)
|
编号 |
字段名 |
类型 |
长度 |
是否主键 |
注释 |
|
1 |
upload_id |
int |
是 |
上传ID |
|
|
2 |
name |
varchar |
64 |
否 |
文件名 |
|
3 |
path |
varchar |
255 |
否 |
访问路径 |
|
4 |
file |
varchar |
255 |
否 |
文件路径 |
|
5 |
display |
varchar |
255 |
否 |
显示顺序 |
|
6 |
father_id |
int |
否 |
父级ID |
|
|
7 |
dir |
varchar |
255 |
否 |
文件夹 |
|
8 |
type |
varchar |
32 |
否 |
文件类型 |
(14)user表
该表用来存储用户账户数据,主要字段包括:user_id(用户ID)、state(账户状态)、user_group(所在用户组)、login_time(上次登录时间)、phone(手机号码)、phone_state(手机认证)、username(用户名)、nickname(昵称)、password(密码)、email(邮箱)、email_state(邮箱认证)、avatar(头像地址)、open_id(针对获取用户信息字段)、create_time(创建时间)。详细表结构如表4-14所示。
表4-14 user(用户账户)
|
编号 |
字段名 |
类型 |
长度 |
是否主键 |
注释 |
|
1 |
user_id |
int |
是 |
用户ID |
|
|
2 |
state |
smallint |
否 |
账户状态 |
|
|
3 |
user_group |
varchar |
32 |
否 |
所在用户组 |
|
4 |
login_time |
timestamp |
否 |
上次登录时间 |
|
|
5 |
phone |
varchar |
11 |
否 |
手机号码 |
|
6 |
phone_state |
smallint |
否 |
手机认证 |
|
|
7 |
username |
varchar |
16 |
否 |
用户名 |
|
8 |
nickname |
varchar |
16 |
否 |
昵称 |
|
9 |
password |
varchar |
64 |
否 |
密码 |
|
10 |
|
varchar |
64 |
否 |
邮箱 |
|
11 |
email_state |
smallint |
否 |
邮箱认证 |
|
|
12 |
avatar |
varchar |
255 |
否 |
头像地址 |
|
13 |
open_id |
varchar |
255 |
否 |
获取用户信息字段 |
(15)user_group表
该表用来存储用户组数据,主要字段包括:group_id(用户组ID)、display(显示顺序)、name(名称)、description(描述)、source_table(来源表)、source_field(来源字段)、source_id(来源ID)、register(注册位置)。详细表结构如表4-15所示。
表4-15 user_group(用户组)
|
编号 |
字段名 |
类型 |
长度 |
是否主键 |
注释 |
|
1 |
group_id |
mediumint |
是 |
用户组ID |
|
|
2 |
display |
smallint |
否 |
显示顺序 |
|
|
3 |
name |
varchar |
16 |
否 |
名称 |
|
4 |
description |
varchar |
255 |
否 |
描述 |
|
5 |
source_table |
varchar |
255 |
否 |
来源表 |
|
6 |
source_field |
varchar |
255 |
否 |
来源字段 |
|
7 |
source_id |
int |
否 |
来源ID |
|
|
8 |
register |
smallint |
否 |
注册位置 |
(16)weather_information表
该表用来存储天气信息数据,主要字段包括:weather_information_id(天气信息ID)、city_name(城市名称)、time_information(时间信息)、week_number_information(周数信息)、maximum_temperature(最高气温)、minimum_air_temperature(最低气温)、weather_conditions(天气状况)、wind_direction_information(风向信息)、hits(点击数)、praise_len(点赞数)、comment_len(评论数)。详细表结构如表4-16所示。
表4-16 weather_information(天气信息)
|
字段名 |
类型 |
长度 |
是否主键 |
注释 |
|
|
1 |
weather_information_id |
int |
是 |
天气信息ID |
|
|
2 |
city_name |
varchar |
64 |
否 |
城市名称 |
|
3 |
time_information |
date |
否 |
时间信息 |
|
|
4 |
week_number_information |
varchar |
64 |
否 |
周数信息 |
|
5 |
maximum_temperature |
double |
否 |
最高气温 |
|
|
6 |
minimum_air_temperature |
double |
否 |
最低气温 |
|
|
7 |
weather_conditions |
varchar |
64 |
否 |
天气状况 |
|
8 |
wind_direction_information |
varchar |
64 |
否 |
风向信息 |
|
9 |
hits |
int |
否 |
点击数 |
|
|
10 |
praise_len |
int |
否 |
点赞数 |
|
|
11 |
comment_len |
int |
否 |
评论数 |
- 系统实现
- 首页实现
首页展示了多种信息模块,旨在为用户提供简洁直观的界面。页面顶部的轮播图展示网站的最新动态和重要内容,用户可以点击查看相关详细信息。首页还包括“通知公告”模块,用于显示网站的重要通知和公告,帮助用户及时了解平台更新。天气资讯模块推荐最新的天气信息和相关新闻,用户可以直接点击查看详情。搜索框和导航栏则帮助用户快速跳转至不同页面,进一步提升用户体验。前台首页模块展示如图5-1所示。

图5-1 前台首页图
-
- 用户注册界面
不是天气数据分析系统中正式用户的是可以在线进行注册的,当填写上自己的账号+设置密码+确认密码+昵称+邮箱+身份+用户姓名+用户性别等信息后再点击“注册”按钮后将会先验证输入的有没有空数据,再次验证密码和确认密码是否是一样的,最后验证输入的账户名和数据库表中已经注册的账户名是否重复,只有都验证没问题后即可用户注册成功。其用户注册模块展示如图5-2所示。

图5-2 注册模块图
-
- 登录模块
天气数据分析系统中的用户是可以通过自己的用户名+密码进行登录的,当用户输入完整的自己的用户名+密码信息并点击“登录”按钮后,将会首先验证输入的有没有空数据,再次验证输入的用户名+密码和数据库中当前保存的用户信息是否一致,只有在一致后将会登录成功并自动跳转到天气数据分析系统的首页中,否则将会提示相应错误信息,登录模块如图5-3所示。

在天气资讯模块,用户可以查看各种天气相关的文章和资讯,包括最新的天气趋势、气候变化和相关的科学解释等。每篇文章都会显示点赞数、点击数等互动数据,用户可以对感兴趣的内容进行点赞、收藏、评论和回复等操作。系统支持搜索功能,用户可以根据关键词搜索相关文章。如果用户不再感兴趣,可以选择删除自己发布的评论或回复,管理个人互动内容。如图5-4所示
图5-4天气资讯模块图

核心代码如下:


用户可以在天气预报模块查看未来7天的详细天气预报,包括气温、降水量、风速、湿度等信息。系统支持24小时实况曲线图和预报曲线图,帮助用户更加直观地了解天气变化。通过天气地图,用户可以查看不同地区的天气状况,并支持按省份或城市进行自定义查询。除了常规的天气数据外,还会显示各地的天气预警信息,帮助用户提前做好防范措施。系统提供的定制化功能,使得用户可以根据自己的需求,选择关注特定地区的天气预报。如图5-5、图5-6所示。

图5-5天气预报详情模块图

图5-6天天气预报详情模块图
用户可以查看详细的天气信息,包括城市名称、时间、天气状况(如晴、雨、雪等)、温度、风向等数据。系统提供每日天气预报以及每周气温变化趋势,帮助用户合理安排出行和日常活动。此外,用户可以对天气信息进行点赞、评论和回复,增强互动性;也支持搜索特定城市的天气信息并查看相关内容。对于已发布的评论,用户可根据需要删除自己的评论或回复,提升使用体验。所有展示的数据均经过清洗与处理,确保内容的及时性与准确性,为用户提供可靠的气象服务。如图5-7所示。

图5-7天气信息详情模块图
核心代码如下:

预警信息模块展示了各个城市和省份的天气预警信息。用户可以查看各类天气预警(如暴雨、雷电、风暴等)及其详细内容。系统支持搜索、查询、重置和删除功能,帮助用户快速查找感兴趣的预警信息,并进行个性化管理,确保预警信息准确及时地提供给用户。如图5-8所示。
图5-8预警信息模块图
-
- 管理员功能模块实现
后台首页为管理员提供了一个全局概览,展示了平台的关键数据和图表。管理员可以查看天气信息的柱状图,这些图表帮助管理员了解天气变化的总体趋势。预警信息也以圆饼图的形式展示,方便管理员直观地查看各类天气预警的分布情况。此外,后台首页还展示了天气地图和未来7天的天气预报,帮助管理员及时掌握天气变化。管理员还可以在此修改个人资料,确保个人信息的准确性。如图5-9所示。

图5-9后台首页模块图
管理员可以查看并管理所有系统用户的信息。系统用户管理模块包括管理员和注册用户的详细资料,管理员可以通过搜索功能快速定位某个用户,并查看其个人信息。管理员可以对用户进行增删改查操作,例如,删除不活跃的账户、修改用户资料等,确保系统的稳定运行和信息的准确性。
系统用户模块如图5-10所示。

图5-10系统用户模块图

核心代码如下:

天气信息管理模块允许管理员查看所有天气信息的详细内容,并管理用户对天气信息的评论。管理员可以通过此模块添加新的天气信息、进行搜索、查询和重置已有的天气记录。如果有不准确的数据,管理员可以选择删除无效信息,如图5-11所示。

图5-11添加天气信息模块图
核心代码如下:

此外,管理员可以导入天气数据,支持从文档中下载并上传新的数据。这些文档可以包括文本类型、日期类型、数字类型等,管理员在导入数据前需要先删除原始数据,并将新数据文件导入系统。如图5-12、图5-13所示。

图5-12下载导入文档模块图

图5-13操作导入文档详情模块图
管理员可以通过系统的数据导入功能,获取实时的天气信息并将其更新到平台。此功能确保了气象数据的及时性和准确性,使用户能够获得最新的天气预报和相关资讯。通过高效的数据处理流程,系统能够迅速整合新获取的信息,并在前端界面中展示,方便用户随时查看和使用。这样不仅提升了用户体验,还增强了平台的信息服务能力和可靠性。如图5-14所示。

图5-14导入数据文档完成详情模块图
预警信息管理模块允许管理员查看各类天气预警的详细内容,包括暴雨、雷电、风暴等不同类型的预警。管理员可以添加新的预警信息,确保系统内的数据始终保持更新。管理员还可以通过搜索、查询、重置和删除功能来管理预警信息,使其更加精准和及时,以确保用户能够获得最准确的气象预警。如图5-15所示。

图5-15添加预警信息模块图
在系统管理模块,管理员可以对网站首页的轮播图进行管理,包括查看、搜索、重置和删除轮播图上的图片。管理员也可以添加新的图片,确保平台的首页内容能够与时俱进,展示最新的动态和活动信息。轮播图的管理有助于平台的视觉更新和信息传播。如图5-16所示。

图5-16添加轮播图模块图
资源管理模块涵盖了天气资讯和资讯分类的管理功能。在天气资讯管理方面,管理员可以查看、修改每一篇天气相关的文章,并且可以处理用户的评论。管理员可以对资讯内容进行增删改查操作,确保平台内容的时效性和准确性。资讯分类管理功能允许管理员对不同类型的天气资讯进行分类,帮助用户更高效地浏览和查找感兴趣的内容。管理员还可以通过搜索功能快速找到相关资讯,并进行分类或删除操作。如图5-17所示。

图5-17添加天气资讯模块图
测试的主要目的是确保系统的功能和性能满足预期的需求,同时识别和修复潜在的缺陷。通过系统测试,可以验证各个功能模块的正确性和稳定性,确保系统在不同使用场景下的表现符合设计要求。测试目的包括确认系统功能的完整性、验证数据处理的准确性、评估系统的性能和安全性。测试还可以提高用户满意度,保证用户在使用系统时获得流畅和可靠的体验。通过全面的测试,可以降低后期维护成本,减少系统上线后出现故障的风险,从而保障系统的长期稳定运行。
在本系统中,测试方法主要依赖于测试用例的设计与执行。测试用例是根据系统需求文档编写的,覆盖所有功能模块及其边界情况。每个测试用例包含输入数据、预期结果和实际结果的对比,以验证系统的功能是否按预期工作。
常见的测试用例包括功能测试用例、边界测试用例和异常测试用例。功能测试用例针对系统的各项功能进行验证;边界测试用例则侧重于输入数据的边界条件,验证系统在极端情况下是否能够稳定运行;异常测试用例则用于验证系统在处理错误输入或异常情况时的反应。本文选择功能测试用例进行系统测试。
在测试执行过程中,记录每个用例的执行结果,并根据实际结果与预期结果的对比,判断系统是否存在缺陷。通过系统化的测试用例执行,可以有效提高测试的覆盖率和效率,为系统的最终上线提供保障。
表6-1 用户登录功能测试表
|
用例名称 |
用户登录系统 |
|
目的 |
测试用户通过正确的用户名和密码可否登录功能 |
|
前提 |
未登录的情况下 |
|
测试流程 |
1) 进入登录页面 2) 输入正确的用户名和密码 |
|
预期结果 |
用户名和密码正确的时候,跳转到登录成功界面,反之则显示错误信息,提示重新输入 |
|
实际结果 |
实际结果与预期结果一致 |
在系统中,创建功能也是基础功能之一,因此创建功能的测试很有代表性。在此章节主要列举在创建时各种情况下系统结果的测试。由于系统涉及创建功能操作过多,因此将多处统称创建功能。创建数据用例如表6-2 所示。
表6-2 创建数据测试用例
|
测试用例编号 |
YL_05 |
|
|
测试用例名称 |
系统使用者进行创建数据 |
|
|
测试用例描述 |
使用者输入要创建的数据 |
|
|
系统入口 |
浏览器 |
|
|
步骤 |
预期结果 |
实际结果 |
|
输入完整并且格式正确的数据 |
提示“创建成功”,并显示所有数据 |
预期结果 |
|
核心位置数据但非必要位置不输入数据 |
提示“创建成功”,并显示所有数据 |
预期结果 |
|
核心数据位置不输入数据 |
提示“创建失败” |
预期结果 |
在系统中,修改功能是系统主要实现功能,因此修改功能的测试很有代表性。在此章节主要列举在修改时各种情况下系统结果的测试。由于系统涉及修改功能操作过多,因此将多处数据表记录修改和状态修改统称修改功能。修改数据用例如表6-3所示。
表6-3 修改数据测试用例
|
测试用例编号 |
YL_06 |
|
|
测试用例名称 |
系统使用者进行修改数据 |
|
|
测试用例描述 |
使用者对可修改的数据项进行修改 |
|
|
系统入口 |
浏览器 |
|
|
步骤 |
预期结果 |
实际结果 |
|
将现有数据修改成正确的数据 |
提示“修改成功”,并显示所有数据 |
预期结果 |
|
将现有数据修改成错误的数据 |
提示“修改失败” |
预期结果 |
在系统中,查询功能是使用系统使用最多也是最基础的功能,因此查询功能的测试很有代表性。在此章节主要列举在查询时各种情况下系统结果的测试。查询数据用例如表6-4所示。
表6-4 查询数据测试用例
|
测试用例编号 |
YL_05 |
|
|
测试用例名称 |
系统使用者进行查询数据 |
|
|
测试用例描述 |
全部查询以及输入关键词查询 |
|
|
系统入口 |
浏览器 |
|
|
步骤 |
预期结果 |
实际结果 |
|
界面自动查询全部 |
显示对应所有记录 |
预期结果 |
|
输入已存在且能匹配成功的关键字 |
显示所查询到的数据 |
预期结果 |
|
输入不存在的关键字 |
显示数据界面为空 |
预期结果 |
在本次测试的过程主要针对所有功能下的添加操作,修改操作和删除操作,并以真实数据一一进行相关功能项目的输入,最终能够保证每个项目涉及的功能都能够正常运行,因此能够保证本次设计的,已实现的功能能够正常运行并且相关数据库的信息也同样保证正确。
本文基于 Python 及 Django 框架,设计并构建了一个用于天气数据处理与分析的系统。该系统主要实现了天气数据的实时获取、清洗、存储、分析及可视化功能。系统通过接入第三方气象数据接口,获取包括城市名称、时间、天气状况、温度、风向等详细信息,并在后台对数据进行标准化处理和存储,确保数据的准确性与一致性。依托 Django 强大的后端架构,系统实现了高效的数据管理和业务逻辑处理,提升了整体开发效率与系统稳定性。结合前端展示技术,用户可以直观查看天气变化趋势及相关分析结果,为出行和生活安排提供科学参考。
未来,系统将在现有功能基础上进一步拓展数据分析的深度与广度,提升天气趋势预测和异常天气识别的能力。同时,也将探索更多个性化服务的可能性,如定制化天气报告、智能预警推送等功能,增强系统的实用性与智能化水平,更好地服务于公众生活和社会管理需求。
- 黄维.基于B/S模式的虚拟网络实验室安全管理体系分析[J].信息系统工程,2024,(05):4-7.
- 张宇薇.HTML5在Web前端开发中的应用[J].集成电路应用,2024,41(04):274-276.
- 邱红丽,张舒雅.基于Django框架的web项目开发研究[J].科学技术创新,2021,(27):97-98.
- 李艳杰.MySQL数据库下存储过程的综合运用研究[J].现代信息科技,2023,7(11):80-82+88.
- 明日科技.快速上手Python[M].化学工业出版社:2022,11(24):289-337.
- 明日科技.Python Web开发手册[M].化学工业出版社:2022, 41(04):274-276.
- 张锦贤,吴晓玲. 基于Django框架技术的网站设计 [J]. 电脑知识与技术, 2024, 20 (10): 71-73.
- 庞敏. MySQL数据库的数据安全应用设计技术研究 [J]. 数字通信世界, 2024, (09): 25-27.
- Stokes D . Update or migrate? Planning for MySQL 5.7 EOL [J]. InfoWorld.com, 2023, 24 (03): 22-30.
- Daniel C ,Greg L . Django 5 for the Impatient:Learn the core concepts of Django to develop Python web applications[M]. Packt Publishing Limited: 2024,09(03):27-32.
- 赵艳霞,陈思宁,李心怡,等. 基于不同气象数据的天气指数保险产品基差风险分析 [J]. 保险研究, 2025, (01): 57-67.
- 高翔,苏添记,林婧君,等. 新一代天气雷达杂波分析及其数据质量控制 [J]. 气象水文海洋仪器, 2024, 41 (06): 121-124+129.
- 熊建芳,冯雯,高继,等. 基于线性回归气象数据预测及可视化系统设计与实现 [J]. 现代信息科技, 2024, 8 (23): 133-137+144.
- 王云昕,曹钰,马井会. 长三角地区冬季一次重污染天气过程形成机理分析 [J]. 气象科学, 2024, 44 (05): 917-927.
- 林奕桐,刘永亮,李强,等. 基于空间数据的天气雷达反射率强度一致性分析方法 [J]. 气象研究与应用, 2024, 45 (03): 88-92.
- 赵子鹏,魏新奇,唐龙,等. 基于ARIMA模型对定西天气数据的分析与预测 [J]. 现代信息科技, 2024, 8 (09): 140-143.
- 赵志凡,邓一哲,张思源,等. 基于Python的城市天气数据可视化分析 [J]. 软件, 2024, 45 (04): 37-39.
- 叶斌斌,章瑜,吴奕杨. 数据分析与计算机模拟技术在人工影响天气效果评估与优化中的应用 [J]. 电子技术, 2024, 53 (02): 332-333.
- 陈洪儒,邓荣蒙,李瑶瑶. 基于Python爬虫的泰安市天气数据可视化分析 [J]. 信息与电脑(理论版), 2024, 36 (03): 70-73.
- 周扬. 基于位置的灾害性天气靶向预警系统的设计与应用 [J]. 农业灾害研究, 2022, 12 (02): 79-81+84.
- 周嘉健,徐黄飞,邹庆彪,等. 基于SRTM地形数据天气雷达地形遮挡分析系统开发及应用 [J]. 热带气象学报, 2021, 37 (02): 258-267.
本研究的天气数据分析系统设计与实现项目已圆满结束。尽管在项目实施过程中遭遇了诸多挑战,但项目完成所带来的成就感与自豪感溢于言表。在此,对大学四年期间指导和教育我的各位教师表示衷心的感谢。他们的专业素养和人生智慧对我个人成长及独立完成系统设计的能力培养起到了至关重要的作用。特别要感谢我的指导教师,其不厌其烦地解答我在研究过程中遇到的疑惑,并引导我独立解决问题,从而显著提升了我的自主研究能力。同时,也要感谢我的室友和同学们,他们的宝贵建议和支持对我的进步起到了不可或缺的作用。展望未来,我将继续致力于追求卓越,以期不辜负所学知识、所悟智慧以及教师们的殷切期望。坚信通过坚定的信念和不懈的努力,未来必将取得更加卓越的成就。期待一个更加美好的未来。
本研究的天气数据分析系统设计与实现不仅是一次技术上的挑战,更是个人成长的试金石。在面对挫折和困难时,它们成为了我成长道路上的垫脚石,促使我更深入地理解问题本质,并精确地找到解决问题的方案。每一次成功解决问题,都让我感到莫大的满足和自豪。
对于未来,我满怀期待和信心。无论前路如何崎岖,只要我保持坚定的信念并持续不懈地努力,相信必将取得更加显著的成就。期待将所学知识和技能应用于实践,为社会贡献更大的力量。
最后,我要向所有在本研究过程中给予我帮助和支持的人表达最深的谢意。你们的教诲、鼓励和支持是我取得今日成就不可或缺的因素。我将继续努力,不辜负大家的期望,为实现更加美好的未来 而不懈奋斗。
点赞+收藏+关注 → 私信领取本源代码、数据库
魔乐社区(Modelers.cn) 是一个中立、公益的人工智能社区,提供人工智能工具、模型、数据的托管、展示与应用协同服务,为人工智能开发及爱好者搭建开放的学习交流平台。社区通过理事会方式运作,由全产业链共同建设、共同运营、共同享有,推动国产AI生态繁荣发展。
更多推荐



所有评论(0)