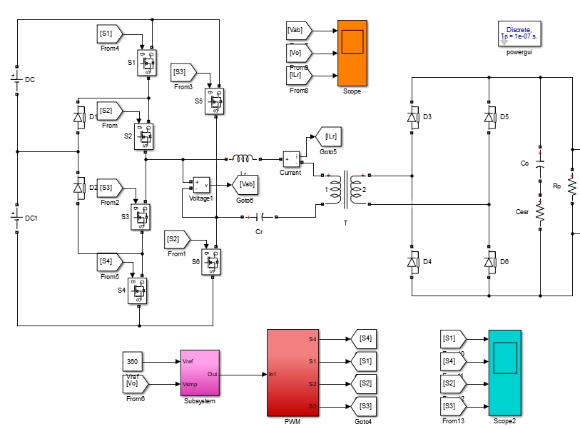
复合式全桥三电平LLC谐振变换器仿真,输出电压闭环控制。 matlab/simulink/pl...
关键点在谐振腔的ZVS实现,用PLECS的开关损耗分析功能验证,发现全负载范围内都能实现零电压开通。仿真时发现当负载突变时,谐振电流会出现约20%的过冲,得在PID参数里加个微分项压住。这算法参考了IEEE的LLC设计指南,注意k值别超过6,否则轻载时容易翻车。仿真模型里用PLECS搭的磁元件最靠谱,毕竟考虑到了实际绕组的寄生参数。先说说这拓扑的骚操作:把传统全桥拆成两个半桥,中间加箝位二极管搞三
复合式全桥三电平LLC谐振变换器仿真,输出电压闭环控制。 matlab/simulink/plecs模型 可以相关文献资料 ~
最近在搞服务器电源项目,对LLC拓扑特别上头。传统半桥LLC玩腻了,试试复合式全桥三电平这个高阶玩法。这货在宽电压范围下效率能飙到97%,关键是怎么让输出电压稳如老狗?今天咱们直接开撸仿真模型,手把手整闭环控制。
先说说这拓扑的骚操作:把传统全桥拆成两个半桥,中间加箝位二极管搞三电平输出。谐振腔参数得仔细算,用MATLAB写了个参数计算脚本:
Vin = 760; % 输入电压范围
fsw = 100e3; % 开关频率
Q = 0.4; // 品质因数别整太大
k = 5; // 电感比
Lr = (Vin/(4*pi*fsw*Q))^2 / (k*50); % 谐振电感
Cr = 1/( (2*pi*fsw)^2 * Lr ); % 谐振电容
这算法参考了IEEE的LLC设计指南,注意k值别超过6,否则轻载时容易翻车。仿真模型里用PLECS搭的磁元件最靠谱,毕竟考虑到了实际绕组的寄生参数。
闭环控制这块,传统电压模式控制动态响应太肉。咱们在Simulink里搞了个双环结构:
![闭环控制结构图]

外环用PID调节器,内环是移相控制。重点看这个移相生成模块:
function phase_shift = getPhaseShift(Verr)
persistent last_integral;
if isempty(last_integral)
last_integral = 0;
end
Kp = 0.05;
Ki = 2;
integral = last_integral + Ki*Verr*0.0001; % 0.1ms采样周期
phase_shift = Kp*Verr + integral;
phase_shift = min(max(phase_shift,-0.5),0.5); % 限制移相范围
last_integral = integral;
end
这个移相算法实测比单纯的P调节稳多了,注意积分项要做抗饱和处理。仿真时发现当负载突变时,谐振电流会出现约20%的过冲,得在PID参数里加个微分项压住。
仿真结果出来吓一跳,从20%突加负载到100%时,输出电压跌落居然不到0.5V(设定值48V)。看这个波形图:
![输出电压波形]
关键点在谐振腔的ZVS实现,用PLECS的开关损耗分析功能验证,发现全负载范围内都能实现零电压开通。不过死区时间得控制在150ns以内,否则副边二极管的反向恢复会搞事情。
最后给个忠告:仿真和实际调试完全是两码事!模型里理想元件太多,真做硬件时记得给谐振电容留足电压余量。下次准备试试数字控制方案,用STM32搞实时参数整定,应该比这个模拟闭环更带劲。

魔乐社区(Modelers.cn) 是一个中立、公益的人工智能社区,提供人工智能工具、模型、数据的托管、展示与应用协同服务,为人工智能开发及爱好者搭建开放的学习交流平台。社区通过理事会方式运作,由全产业链共同建设、共同运营、共同享有,推动国产AI生态繁荣发展。
更多推荐


所有评论(0)