springboot非物质文化遗产管理系统-计算机设计毕业源码16087
登录注册:用户可以进行账户注册和登录,以便使用系统的各项功能。首页:用户登录后可以查看系统的主页,展示非物质文化遗产相关内容的推荐和热门信息。通知公告:用户可以查看系统发布的通知公告,了解相关活动、新闻和政策等信息。用户留言:用户可以在系统内留言,提出问题、建议或者与其他用户交流。非遗视频:用户可以浏览非遗相关的视频内容,包括传统技艺表演、文化活动等,并可以进行评论和分享。非遗文章:用户可以阅读非
目录
摘要
随着社会的发展,非物质文化遗产的保护和管理变得日益重要。本论文基于Spring Boot框架,设计和实现了一个高效的非物质文化遗产管理系统。
首先,我们对非物质文化遗产进行了全面的调研和分析,包括其定义、分类以及保护的重要性。然后,我们分析了传统的非物质文化遗产管理方法存在的问题和局限性。
为了解决这些问题,本系统采用了Spring Boot作为开发框架。Spring Boot具有快速搭建和配置的特点,使得开发人员可以更加专注于业务逻辑的实现。此外,该框架还提供了丰富的功能模块和插件,为系统的扩展和定制提供了便利。
在系统设计方面,我们采用了MVC架构,将系统划分为模型、视图和控制器三个层次。模型层负责数据的存储和处理,视图层负责用户界面的展示,控制器层负责协调各个模块之间的交互。此外,我们还采用了数据库来存储非物质文化遗产的相关信息,并使用Hibernate框架进行数据持久化。
在实现过程中,我们注重系统的性能和用户体验。通过优化数据库查询和使用缓存技术,我们提高了系统的响应速度。同时,我们还设计了友好的用户界面,使得用户可以方便地浏览和管理非物质文化遗产。
最后,我们对系统进行了测试和评估。实验结果表明,本系统在功能完备性、性能稳定性和用户体验方面都取得了良好的效果。
综上所述,本论文基于Spring Boot框架成功地设计和实现了一个高效的非物质文化遗产管理系统,为非物质文化遗产的保护和传承提供了有力的支持
关键词:SpringBoot框架;非物质文化遗产管理系统;系统设计
Abstract
With the development of society, the protection and management of intangible cultural heritage have become increasingly important. This paper designs and implements an efficient intangible cultural heritage management system based on the Spring Boot framework.
Firstly, we conducted a comprehensive survey and analysis of intangible cultural heritage, including its definition, classification, and the importance of protection. Then, we analyzed the problems and limitations of traditional methods for managing intangible cultural heritage.
To address these issues, this system adopts Spring Boot as the development framework. Spring Boot has the characteristics of fast setup and configuration, allowing developers to focus more on the implementation of business logic. In addition, the framework also provides rich functional modules and plugins, providing convenience for system expansion and customization.
In terms of system design, we adopted the MVC architecture, dividing the system into three levels: model, view, and controller. The model layer is responsible for storing and processing data, the view layer is responsible for displaying the user interface, and the controller layer is responsible for coordinating the interaction between various modules. In addition, we also use databases to store information related to intangible cultural heritage and use the Hibernate framework for data persistence.
In the implementation process, we focus on system performance and user experience. By optimizing database queries and using caching techniques, we have improved the system's response speed. At the same time, we have also designed a user-friendly interface that allows users to easily browse and manage intangible cultural heritage.
Finally, we tested and evaluated the system. The experimental results show that this system has achieved good results in terms of functional completeness, performance stability, and user experience.
In summary, this paper successfully designs and implements an efficient intangible cultural heritage management system based on the Spring Boot framework, providing strong support for the protection and inheritance of intangible cultural heritage
Keywords: SpringBoot framework; Intangible cultural heritage management system; system design
1 绪论
1.1 选题背景与意义
随着经济的快速发展和社会的不断变迁,非物质文化遗产作为一种重要的文化资源,对于传承民族文化、维护社会稳定以及推动文化产业发展起着至关重要的作用。然而,当前的非物质文化遗产管理方式存在一些问题和挑战,如信息分散、保护手段单一、管理效率低下等。
在这样的背景下,设计和实现一个基于Spring Boot框架的非物质文化遗产管理系统具有重要的意义。首先,该系统可以集中整合非物质文化遗产的相关信息,提供一个统一的平台,方便管理者和研究者进行数据的收集、整理和查询。其次,采用Spring Boot框架可以加快系统的开发速度,降低开发成本,同时还能够提高系统的可靠性和稳定性。此外,通过引入数据库和Spring Boot框架,可以实现对非物质文化遗产数据的持久化存储和快速检索,提高数据管理的效率和准确性。
该系统的设计和实现将为非物质文化遗产的保护和传承提供了有力的支持。一方面,通过集中管理和整合非物质文化遗产的信息,可以更好地保护和传承民族文化,促进非物质文化遗产的传统技艺的传承和发展。另一方面,通过提高管理效率和数据准确性,可以为政府部门、研究机构和相关从业者提供准确的信息支持,为非物质文化遗产的保护和管理工作提供科学依据。
国内外对基于Spring Boot的非物质文化遗产管理系统的研究现状尚未有明确的综述。然而,我们可以就相关领域中的一些研究和实践进行讨论。
在国内,非物质文化遗产保护与管理已经成为学术界的重要研究方向。一些学者和机构已开始探索利用现代技术来开发管理系统,以提高非物质文化遗产的保护和传承效果。例如,一些研究团队致力于设计和开发具有在线展示、数字档案管理、知识库建设等功能的非物质文化遗产管理系统。
国外也有类似的研究和实践。一些国际组织和非政府组织致力于推动非物质文化遗产的保护和传承工作,并通过开发相应的管理系统来支持这一工作。这些系统通常具有多语言支持、跨平台兼容性以及与其他相关系统的数据交互能力。
此外,在相关领域还存在一些关于文化遗产管理系统的研究和案例。虽然它们可能不是基于Spring Boot框架,但对于我们设计和开发基于Spring Boot的非物质文化遗产管理系统仍具有借鉴意义。
论文将分层次经行编排,除去论文摘要致谢文献参考部分,正文部分还会对系统需求做出分析,以及阐述大体的设计和实现的功能,最后罗列部分调测记录,论文主要架构如下:
第一章:引言。第一章主要介绍了课题研究的背景和意义,系统开发的国内外研究现状和本文的研究内容与主要工作。
第二章:系统需求分析。主要从系统的用户、功能等方面进行需求分析。
第三章:系统设计。主要对系统框架、系统功能模块、数据库进行功能设计。
第四章:系统实现。主要介绍了系统框架搭建、系统界面的实现。
第五章:系统测试。主要对系统的部分界面进行测试并对主要功能进行测试
2系统分析
系统分析是开发一个项目的先决条件,通过系统分析可以很好的了解系统的主体用户的基本需求情况,同时这也是项目的开发的原因。进而对系统开发进行可行性分析,通常包括技术可行性、经济可行性等,可行性分析同时也是从项目整体角度进行的分析。然后就是对项目的具体需求进行分析,分析的手段一般都是通过用户的用例图来实现。接下来会进行详细的介绍。
2.1 可行性分析
经济可行性在此仅代表平台的运维成本,开发成本不在此考虑。
目前该模式下的相关系统的数量日益增多,信息管理系统的平民化、普及化使用户人数呈上升趋势,当用户人数庞大了,运维成本可以由广告费进行填补,包括开发成本。
所以经济可行性没有问题。
(2)操作可行性:
此次项目设计参考了几个该模式下系统的开发案例,对他们的操作界面分析,将众多案例结合在一起,突出以人为本简化操作,所以具有基本计算机知识的人都会操作本项目。
因此操作可行性也没有问题。
(3)技术可行性:
技术可行性指的是对于搭建框架的可行性,以及有更优秀的技术出现时系统的技术更新换代的纳新性如何,开发时间成本费用比如何。
现有的JAVA语言能够迎合所有系统的搭建。开发这个非物质文化遗产管理系统的时候我采用了JAVA+SpringBoot用以运行整体程序。
综上所述技术可行性也没有问题。
2.2.1系统开发流程
基于springboot的非物质文化遗产管理系统开发时,首先进行需求分析,进而对系统进行总体的设计规划,设计系统功能模块,数据库的选择等,本系统的开发流程如图2-1所示。

图2-1系统开发流程图
2.2.2 用户登录流程
为了保证系统的安全性,要使用本系统对系统信息进行管理,必须先登陆到系统中。如图2-2所示。

图2-2 登录流程图
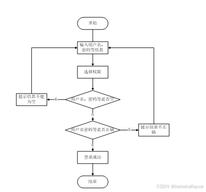
2.2.3 系统操作流程
用户打开并进入系统后,会先显示登录界面,输入正确的用户名和密码,系统自动检测信息,若信息无误,则用户会进入系统功能界面,进行操作,否则会提示错误无法登录,操作流程如图2-3所示。

图2-3 系统操作流程图
2.2.4 添加信息流程
管理员可以对非遗视频、非遗文章、非遗歌曲等进行信息的添加,用户可以对自己权限内的信息进行添加,输入信息后,系统会自行验证输入的信息和数据,若信息正确,会将其添加到数据库内,若信息有误,则会提示重新输入信息,添加信息流程如图2-4所示。

图2-4 添加信息流程图
2.2.5 修改信息流程
管理员可以对非遗视频、非遗文章、非遗歌曲等进行的修改,用户可以对自己权限内的信息进行修改,首先进入修改信息界面,输入修改信息数据,系统进行数据的判断验证,修改信息合法则修改成功,信息更新至数据库,信息不合法则修改失败,重新输入。修改信息流程图如图2-5所示。

图2-5 修改信息流程图
2.2.6 删除信息流程
管理员可以对非遗视频、非遗文章、非遗歌曲等进行信息的删除,对要删除的信息进行选中后,点击删除按钮,系统会询问是否确定,若点击确定,则系统会删除掉选中的信息,并在数据库内对信息进行删除,删除信息流程图如图2-6所示。

图2-6 删除信息流程图
2.3 系统功能分析
按照基于springboot的非物质文化遗产管理系统的角色,系统划分为了普通用户模块和管理员模块这两大部分。
登录注册:用户可以进行账户注册和登录,以便使用系统的各项功能。
首页:用户登录后可以查看系统的主页,展示非物质文化遗产相关内容的推荐和热门信息。
通知公告:用户可以查看系统发布的通知公告,了解相关活动、新闻和政策等信息。
用户留言:用户可以在系统内留言,提出问题、建议或者与其他用户交流。
非遗视频:用户可以浏览非遗相关的视频内容,包括传统技艺表演、文化活动等,并可以进行评论和分享。
非遗文章:用户可以阅读非遗相关的文章,了解传统文化背景、保护措施、传承经验等,并可以进行评论和收藏。
非遗歌曲:用户可以欣赏非遗相关的音乐作品,包括民间音乐、传统歌谣等,并可以进行评论和收藏。
我的账户:用户可以管理自己的个人信息。
个人中心:用户可以进入个人中心,包括个人首页展示、非遗视频管理、非遗文章管理、非遗歌曲管理和收藏等功能,用户可以自己发布非遗视频、非遗文章、非遗歌曲等。
2.管理员功能需求
后台首页:管理员登录后可以查看系统的后台首页,显示系统概况和重要统计数据。
系统用户:管理员可以管理系统的用户账户,包括用户信息的查看、修改和删除等操作。
视频分类管理:管理员可以管理非遗视频的分类,包括添加、编辑、删除和排序等操作。
文章分类管理:管理员可以管理非遗文章的分类,包括添加、编辑、删除和排序等操作。
非遗视频管理:管理员可以管理非遗视频内容,包括上传、编辑、删除和审核等操作。
非遗文章管理:管理员可以管理非遗文章内容,包括发布、编辑、删除和审核等操作。
非遗歌曲管理:管理员可以管理非遗歌曲内容,包括上传、编辑、删除和审核等操作。
系统管理:管理员可以管理系统的一些基础设置,如轮播图管理等。
通知公告管理:管理员可以管理系统发布的通知公告,包括发布、编辑、删除和置顶等操作。
留言管理:管理员可以管理用户留言,包括查看、回复和删除等操作。
以上是论文基于Spring Boot框架的非物质文化遗产管理系统的功能需求分析,根据不同用户角色的需求设计和实现相应的功能模块,以提供方便、高效和综合的非物质文化遗产管理服务。
基于springboot的非物质文化遗产管理系统的非功能性需求比如系统的安全性怎么样,可靠性怎么样,性能怎么样,可拓展性怎么样等。具体可以表示在如下2-1表格中:
表2-1基于springboot的非物质文化遗产管理系统非功能需求表
|
安全性 |
主要指基于springboot的非物质文化遗产管理系统数据库的安装,数据库的使用和密码的设定必须合乎规范。 |
|
可靠性 |
可靠性是指基于springboot的非物质文化遗产管理系统能够安装用户的指示进行操作,经过测试,可靠性90%以上。 |
|
性能 |
性能是影响基于springboot的非物质文化遗产管理系统占据市场的必要条件,所以性能最好要佳才好。 |
|
可扩展性 |
比如数据库预留多个属性,比如接口的使用等确保了系统的非功能性需求。 |
|
易用性 |
用户只要跟着基于springboot的非物质文化遗产管理系统的页面展示内容进行操作,就可以了。 |
|
可维护性 |
基于springboot的非物质文化遗产管理系统开发的可维护性是非常重要的,经过测试,可维护性没有问题 |
2.4 系统用例分析
通过2.3功能的分析,得出了系统的用例图:
普通用户角色用例如图2-7所示。

图2-7普通用户角色用例图
管理员是维护整个基于springboot的非物质文化遗产管理系统中所有数据信息的。管理员角色用例如图2-8所示。

图2-8基于springboot的非物质文化遗产管理系统管理员角色用例图
本章主要通过对基于springboot的非物质文化遗产管理系统的可行性分析、流程分析、功能需求分析、系统用例分析,确定整个系统要实现的功能。同时也为系统的代码实现和测试提供了标准。
3 系统总体设计
3.1 系统架构设计
本系统从架构上分为三层:表现层(UI)、业务逻辑层(BLL)以及数据层(DL)。

图3-1系统架构设计图
表现层(UI)是系统的用户界面,负责实现用户与系统之间的交互功能。一个良好的UI设计能够提升用户体验,增加用户对系统的舒适感。UI的界面设计需要考虑不同版本的非物质文化遗产管理系统以及不同分辨率的设备,以保证良好的兼容性。同时,UI的交互功能需要合理,确保用户操作能够得到相应的结果。为了实现良好的对接,表现层需要与业务逻辑层进行有效的沟通和协作。
业务逻辑层(BLL)主要负责处理系统的业务逻辑和数据处理功能。它接收来自表现层的数据,并进行相应的处理后交付给数据层。同样,它也从数据层读取数据,并进行处理后交付给表现层。业务逻辑层起到连接表现层和数据层的桥梁作用,确保数据的正确处理和逻辑的合理运行。
数据层(DL)主要负责存储和管理系统的数据。在本系统中,数据层包含数据库,用于存储非物质文化遗产管理系统所需的数据。数据层负责数据库的操作,包括数据的增删改查等功能。
3.2 系统功能模块设计
在上一章节中主要对系统的功能性需求和非功能性需求进行分析,并且根据需求分析了本系统中的用例。那么接下来就要开始对本系统的架构、主要功能和数据库开始进行设计。基于springboot的非物质文化遗产管理系统根据前面章节的需求分析得出,其总体设计模块图如图3-2所示。

图3-2系统功能模块图
数据库设计一般包括需求分析、概念模型设计、数据库表建立三大过程,其中需求分析前面章节已经阐述,概念模型设计有概念模型和逻辑结构设计两部分。
3.3.1 数据库概念结构设计
下面是整个基于springboot的非物质文化遗产管理系统中主要的数据库表总E-R实体关系图。
|
|
图3-3 基于springboot的非物质文化遗产管理系统总E-R关系图
通过上一小节中基于springboot的非物质文化遗产管理系统中总E-R关系图上得出一共需要创建很多个数据表。在此我主要罗列几个主要的数据库表结构设计。
表article_classification (文章分类)
|
编号 |
名称 |
数据类型 |
长度 |
小数位 |
允许空值 |
主键 |
默认值 |
说明 |
|
1 |
article_classification_id |
int |
10 |
0 |
N |
Y |
文章分类ID |
|
|
2 |
article_classification |
varchar |
64 |
0 |
Y |
N |
文章分类 |
|
|
3 |
create_time |
datetime |
19 |
0 |
N |
N |
CURRENT_TIMESTAMP |
创建时间 |
|
4 |
update_time |
timestamp |
19 |
0 |
N |
N |
CURRENT_TIMESTAMP |
更新时间 |
|
编号 |
名称 |
数据类型 |
长度 |
小数位 |
允许空值 |
主键 |
默认值 |
说明 |
|
1 |
auth_id |
int |
10 |
0 |
N |
Y |
授权ID: |
|
|
2 |
user_group |
varchar |
64 |
0 |
Y |
N |
用户组: |
|
|
3 |
mod_name |
varchar |
64 |
0 |
Y |
N |
模块名: |
|
|
4 |
table_name |
varchar |
64 |
0 |
Y |
N |
表名: |
|
|
5 |
page_title |
varchar |
255 |
0 |
Y |
N |
页面标题: |
|
|
6 |
path |
varchar |
255 |
0 |
Y |
N |
路由路径: |
|
|
7 |
position |
varchar |
32 |
0 |
Y |
N |
位置: |
|
|
8 |
mode |
varchar |
32 |
0 |
N |
N |
_blank |
跳转方式: |
|
9 |
add |
tinyint |
3 |
0 |
N |
N |
1 |
是否可增加: |
|
10 |
del |
tinyint |
3 |
0 |
N |
N |
1 |
是否可删除: |
|
11 |
set |
tinyint |
3 |
0 |
N |
N |
1 |
是否可修改: |
|
12 |
get |
tinyint |
3 |
0 |
N |
N |
1 |
是否可查看: |
|
13 |
field_add |
text |
65535 |
0 |
Y |
N |
添加字段: |
|
|
14 |
field_set |
text |
65535 |
0 |
Y |
N |
修改字段: |
|
|
15 |
field_get |
text |
65535 |
0 |
Y |
N |
查询字段: |
|
|
16 |
table_nav_name |
varchar |
500 |
0 |
Y |
N |
跨表导航名称: |
|
|
17 |
table_nav |
varchar |
500 |
0 |
Y |
N |
跨表导航: |
|
|
18 |
option |
text |
65535 |
0 |
Y |
N |
配置: |
|
|
19 |
create_time |
timestamp |
19 |
0 |
N |
N |
CURRENT_TIMESTAMP |
创建时间: |
|
20 |
update_time |
timestamp |
19 |
0 |
N |
N |
CURRENT_TIMESTAMP |
更新时间: |
|
编号 |
名称 |
数据类型 |
长度 |
小数位 |
允许空值 |
主键 |
默认值 |
说明 |
|
1 |
collect_id |
int |
10 |
0 |
N |
Y |
收藏ID: |
|
|
2 |
user_id |
int |
10 |
0 |
N |
N |
0 |
收藏人ID: |
|
3 |
source_table |
varchar |
255 |
0 |
Y |
N |
来源表: |
|
|
4 |
source_field |
varchar |
255 |
0 |
Y |
N |
来源字段: |
|
|
5 |
source_id |
int |
10 |
0 |
N |
N |
0 |
来源ID: |
|
6 |
title |
varchar |
255 |
0 |
Y |
N |
标题: |
|
|
7 |
img |
varchar |
255 |
0 |
Y |
N |
封面: |
|
|
8 |
create_time |
timestamp |
19 |
0 |
N |
N |
CURRENT_TIMESTAMP |
创建时间: |
|
9 |
update_time |
timestamp |
19 |
0 |
N |
N |
CURRENT_TIMESTAMP |
更新时间: |
|
编号 |
名称 |
数据类型 |
长度 |
小数位 |
允许空值 |
主键 |
默认值 |
说明 |
|
1 |
comment_id |
int |
10 |
0 |
N |
Y |
评论ID: |
|
|
2 |
user_id |
int |
10 |
0 |
N |
N |
0 |
评论人ID: |
|
3 |
reply_to_id |
int |
10 |
0 |
N |
N |
0 |
回复评论ID:空为0 |
|
4 |
content |
longtext |
2147483647 |
0 |
Y |
N |
内容: |
|
|
5 |
nickname |
varchar |
255 |
0 |
Y |
N |
昵称: |
|
|
6 |
avatar |
varchar |
255 |
0 |
Y |
N |
头像地址:[0,255] |
|
|
7 |
create_time |
timestamp |
19 |
0 |
N |
N |
CURRENT_TIMESTAMP |
创建时间: |
|
8 |
update_time |
timestamp |
19 |
0 |
N |
N |
CURRENT_TIMESTAMP |
更新时间: |
|
9 |
source_table |
varchar |
255 |
0 |
Y |
N |
来源表: |
|
|
10 |
source_field |
varchar |
255 |
0 |
Y |
N |
来源字段: |
|
|
11 |
source_id |
int |
10 |
0 |
N |
N |
0 |
来源ID: |
表intangible_cultural_heritage_articles (非遗文章)
|
编号 |
名称 |
数据类型 |
长度 |
小数位 |
允许空值 |
主键 |
默认值 |
说明 |
|
1 |
intangible_cultural_heritage_articles_id |
int |
10 |
0 |
N |
Y |
非遗文章ID |
|
|
2 |
article_title |
varchar |
64 |
0 |
Y |
N |
文章标题 |
|
|
3 |
article_classification |
varchar |
64 |
0 |
Y |
N |
文章分类 |
|
|
4 |
author_of_the_article |
int |
10 |
0 |
Y |
N |
0 |
文章作者 |
|
5 |
cover_photo |
varchar |
255 |
0 |
Y |
N |
封面图片 |
|
|
6 |
article_description |
varchar |
64 |
0 |
Y |
N |
文章描述 |
|
|
7 |
main_text_of_the_article |
longtext |
2147483647 |
0 |
Y |
N |
文章正文 |
|
|
8 |
hits |
int |
10 |
0 |
N |
N |
0 |
点击数 |
|
9 |
praise_len |
int |
10 |
0 |
N |
N |
0 |
点赞数 |
|
10 |
recommend |
int |
10 |
0 |
N |
N |
0 |
智能推荐 |
|
11 |
create_time |
datetime |
19 |
0 |
N |
N |
CURRENT_TIMESTAMP |
创建时间 |
|
12 |
update_time |
timestamp |
19 |
0 |
N |
N |
CURRENT_TIMESTAMP |
更新时间 |
表intangible_cultural_heritage_songs (非遗歌曲)
|
编号 |
名称 |
数据类型 |
长度 |
小数位 |
允许空值 |
主键 |
默认值 |
说明 |
|
1 |
intangible_cultural_heritage_songs_id |
int |
10 |
0 |
N |
Y |
非遗歌曲ID |
|
|
2 |
song_title |
varchar |
64 |
0 |
Y |
N |
歌曲名称 |
|
|
3 |
singer |
varchar |
64 |
0 |
Y |
N |
演唱歌手 |
|
|
4 |
publishing_author |
int |
10 |
0 |
Y |
N |
0 |
发布作者 |
|
5 |
cover_photo |
varchar |
255 |
0 |
Y |
N |
封面图片 |
|
|
6 |
song_audio |
varchar |
255 |
0 |
Y |
N |
歌曲音频 |
|
|
7 |
song_introduction |
text |
65535 |
0 |
Y |
N |
歌曲简介 |
|
|
8 |
hits |
int |
10 |
0 |
N |
N |
0 |
点击数 |
|
9 |
praise_len |
int |
10 |
0 |
N |
N |
0 |
点赞数 |
|
10 |
recommend |
int |
10 |
0 |
N |
N |
0 |
智能推荐 |
|
11 |
create_time |
datetime |
19 |
0 |
N |
N |
CURRENT_TIMESTAMP |
创建时间 |
|
12 |
update_time |
timestamp |
19 |
0 |
N |
N |
CURRENT_TIMESTAMP |
更新时间 |
表intangible_cultural_heritage_videos (非遗视频)
|
编号 |
名称 |
数据类型 |
长度 |
小数位 |
允许空值 |
主键 |
默认值 |
说明 |
|
1 |
intangible_cultural_heritage_videos_id |
int |
10 |
0 |
N |
Y |
非遗视频ID |
|
|
2 |
video_title |
varchar |
64 |
0 |
Y |
N |
视频标题 |
|
|
3 |
video_classification |
varchar |
64 |
0 |
Y |
N |
视频分类 |
|
|
4 |
video_author |
int |
10 |
0 |
Y |
N |
0 |
视频作者 |
|
5 |
cover_photo |
varchar |
255 |
0 |
Y |
N |
封面图片 |
|
|
6 |
video_content |
varchar |
255 |
0 |
Y |
N |
视频内容 |
|
|
7 |
video_introduction |
text |
65535 |
0 |
Y |
N |
视频简介 |
|
|
8 |
hits |
int |
10 |
0 |
N |
N |
0 |
点击数 |
|
9 |
praise_len |
int |
10 |
0 |
N |
N |
0 |
点赞数 |
|
10 |
recommend |
int |
10 |
0 |
N |
N |
0 |
智能推荐 |
|
11 |
create_time |
datetime |
19 |
0 |
N |
N |
CURRENT_TIMESTAMP |
创建时间 |
|
12 |
update_time |
timestamp |
19 |
0 |
N |
N |
CURRENT_TIMESTAMP |
更新时间 |
|
编号 |
名称 |
数据类型 |
长度 |
小数位 |
允许空值 |
主键 |
默认值 |
说明 |
|
1 |
message_id |
int |
10 |
0 |
N |
Y |
留言板ID: |
|
|
2 |
user_id |
int |
10 |
0 |
N |
N |
0 |
用户ID: |
|
3 |
title |
varchar |
64 |
0 |
Y |
N |
标题: |
|
|
4 |
content |
longtext |
2147483647 |
0 |
N |
N |
内容: |
|
|
5 |
nickname |
varchar |
32 |
0 |
N |
N |
昵称: |
|
|
6 |
avatar |
varchar |
255 |
0 |
Y |
N |
头像: |
|
|
7 |
|
varchar |
125 |
0 |
Y |
N |
留言者邮箱 |
|
|
8 |
phone |
varchar |
11 |
0 |
Y |
N |
留言者手机号码 |
|
|
9 |
create_time |
timestamp |
19 |
0 |
N |
N |
CURRENT_TIMESTAMP |
创建时间: |
|
10 |
update_time |
timestamp |
19 |
0 |
N |
N |
CURRENT_TIMESTAMP |
更新时间: |
|
11 |
reply |
longtext |
2147483647 |
0 |
Y |
N |
回复 |
|
|
12 |
reply_state |
tinyint |
4 |
0 |
Y |
N |
0 |
回复状态 |
|
编号 |
名称 |
数据类型 |
长度 |
小数位 |
允许空值 |
主键 |
默认值 |
说明 |
|
1 |
notice_id |
mediumint |
8 |
0 |
N |
Y |
公告id: |
|
|
2 |
title |
varchar |
125 |
0 |
N |
N |
标题: |
|
|
3 |
content |
longtext |
2147483647 |
0 |
Y |
N |
正文: |
|
|
4 |
create_time |
timestamp |
19 |
0 |
N |
N |
CURRENT_TIMESTAMP |
创建时间: |
|
5 |
update_time |
timestamp |
19 |
0 |
N |
N |
CURRENT_TIMESTAMP |
更新时间: |
|
编号 |
名称 |
数据类型 |
长度 |
小数位 |
允许空值 |
主键 |
默认值 |
说明 |
|
1 |
praise_id |
int |
10 |
0 |
N |
Y |
点赞ID: |
|
|
2 |
user_id |
int |
10 |
0 |
N |
N |
0 |
点赞人: |
|
3 |
create_time |
timestamp |
19 |
0 |
N |
N |
CURRENT_TIMESTAMP |
创建时间: |
|
4 |
update_time |
timestamp |
19 |
0 |
N |
N |
CURRENT_TIMESTAMP |
更新时间: |
|
5 |
source_table |
varchar |
255 |
0 |
Y |
N |
来源表: |
|
|
6 |
source_field |
varchar |
255 |
0 |
Y |
N |
来源字段: |
|
|
7 |
source_id |
int |
10 |
0 |
N |
N |
0 |
来源ID: |
|
8 |
status |
bit |
1 |
0 |
N |
N |
1 |
点赞状态:1为点赞,0已取消 |
|
编号 |
名称 |
数据类型 |
长度 |
小数位 |
允许空值 |
主键 |
默认值 |
说明 |
|
1 |
regular_users_id |
int |
10 |
0 |
N |
Y |
普通用户ID |
|
|
2 |
user_name |
varchar |
64 |
0 |
Y |
N |
用户姓名 |
|
|
3 |
user_gender |
varchar |
64 |
0 |
Y |
N |
用户性别 |
|
|
4 |
examine_state |
varchar |
16 |
0 |
N |
N |
已通过 |
审核状态 |
|
5 |
user_id |
int |
10 |
0 |
N |
N |
0 |
用户ID |
|
6 |
create_time |
datetime |
19 |
0 |
N |
N |
CURRENT_TIMESTAMP |
创建时间 |
|
7 |
update_time |
timestamp |
19 |
0 |
N |
N |
CURRENT_TIMESTAMP |
更新时间 |
|
编号 |
名称 |
数据类型 |
长度 |
小数位 |
允许空值 |
主键 |
默认值 |
说明 |
|
1 |
sensitive_vocabulary_id |
int |
10 |
0 |
N |
Y |
敏感词汇ID |
|
|
2 |
sensitive_vocabulary |
varchar |
64 |
0 |
Y |
N |
敏感词汇 |
|
|
3 |
create_time |
datetime |
19 |
0 |
N |
N |
CURRENT_TIMESTAMP |
创建时间 |
|
4 |
update_time |
timestamp |
19 |
0 |
N |
N |
CURRENT_TIMESTAMP |
更新时间 |
|
编号 |
名称 |
数据类型 |
长度 |
小数位 |
允许空值 |
主键 |
默认值 |
说明 |
|
1 |
slides_id |
int |
10 |
0 |
N |
Y |
轮播图ID: |
|
|
2 |
title |
varchar |
64 |
0 |
Y |
N |
标题: |
|
|
3 |
content |
varchar |
255 |
0 |
Y |
N |
内容: |
|
|
4 |
url |
varchar |
255 |
0 |
Y |
N |
链接: |
|
|
5 |
img |
varchar |
255 |
0 |
Y |
N |
轮播图: |
|
|
6 |
hits |
int |
10 |
0 |
N |
N |
0 |
点击量: |
|
7 |
create_time |
timestamp |
19 |
0 |
N |
N |
CURRENT_TIMESTAMP |
创建时间: |
|
8 |
update_time |
timestamp |
19 |
0 |
N |
N |
CURRENT_TIMESTAMP |
更新时间: |
|
编号 |
名称 |
数据类型 |
长度 |
小数位 |
允许空值 |
主键 |
默认值 |
说明 |
|
1 |
upload_id |
int |
10 |
0 |
N |
Y |
上传ID |
|
|
2 |
name |
varchar |
64 |
0 |
Y |
N |
文件名 |
|
|
3 |
path |
varchar |
255 |
0 |
Y |
N |
访问路径 |
|
|
4 |
file |
varchar |
255 |
0 |
Y |
N |
文件路径 |
|
|
5 |
display |
varchar |
255 |
0 |
Y |
N |
显示顺序 |
|
|
6 |
father_id |
int |
10 |
0 |
Y |
N |
0 |
父级ID |
|
7 |
dir |
varchar |
255 |
0 |
Y |
N |
文件夹 |
|
|
8 |
type |
varchar |
32 |
0 |
Y |
N |
文件类型 |
|
编号 |
名称 |
数据类型 |
长度 |
小数位 |
允许空值 |
主键 |
默认值 |
说明 |
|
1 |
user_id |
mediumint |
8 |
0 |
N |
Y |
用户ID:[0,8388607]用户获取其他与用户相关的数据 |
|
|
2 |
state |
smallint |
5 |
0 |
N |
N |
1 |
账户状态:[0,10](1可用|2异常|3已冻结|4已注销) |
|
3 |
user_group |
varchar |
32 |
0 |
Y |
N |
所在用户组:[0,32767]决定用户身份和权限 |
|
|
4 |
login_time |
timestamp |
19 |
0 |
N |
N |
CURRENT_TIMESTAMP |
上次登录时间: |
|
5 |
phone |
varchar |
11 |
0 |
Y |
N |
手机号码:[0,11]用户的手机号码,用于找回密码时或登录时 |
|
|
6 |
phone_state |
smallint |
5 |
0 |
N |
N |
0 |
手机认证:[0,1](0未认证|1审核中|2已认证) |
|
7 |
username |
varchar |
16 |
0 |
N |
N |
用户名:[0,16]用户登录时所用的账户名称 |
|
|
8 |
nickname |
varchar |
16 |
0 |
Y |
N |
昵称:[0,16] |
|
|
9 |
password |
varchar |
64 |
0 |
N |
N |
密码:[0,32]用户登录所需的密码,由6-16位数字或英文组成 |
|
|
10 |
|
varchar |
64 |
0 |
Y |
N |
邮箱:[0,64]用户的邮箱,用于找回密码时或登录时 |
|
|
11 |
email_state |
smallint |
5 |
0 |
N |
N |
0 |
邮箱认证:[0,1](0未认证|1审核中|2已认证) |
|
12 |
avatar |
varchar |
255 |
0 |
Y |
N |
头像地址:[0,255] |
|
|
13 |
open_id |
varchar |
255 |
0 |
Y |
N |
针对获取用户信息字段 |
|
|
14 |
create_time |
timestamp |
19 |
0 |
N |
N |
CURRENT_TIMESTAMP |
创建时间: |
|
15 |
vip_level |
varchar |
255 |
0 |
Y |
N |
会员等级 |
|
|
16 |
vip_discount |
double |
11 |
2 |
Y |
N |
0.00 |
会员折扣 |
|
编号 |
名称 |
数据类型 |
长度 |
小数位 |
允许空值 |
主键 |
默认值 |
说明 |
|
1 |
group_id |
mediumint |
8 |
0 |
N |
Y |
用户组ID:[0,8388607] |
|
|
2 |
display |
smallint |
5 |
0 |
N |
N |
100 |
显示顺序:[0,1000] |
|
3 |
name |
varchar |
16 |
0 |
N |
N |
名称:[0,16] |
|
|
4 |
description |
varchar |
255 |
0 |
Y |
N |
描述:[0,255]描述该用户组的特点或权限范围 |
|
|
5 |
source_table |
varchar |
255 |
0 |
Y |
N |
来源表: |
|
|
6 |
source_field |
varchar |
255 |
0 |
Y |
N |
来源字段: |
|
|
7 |
source_id |
int |
10 |
0 |
N |
N |
0 |
来源ID: |
|
8 |
register |
smallint |
5 |
0 |
Y |
N |
0 |
注册位置: |
|
9 |
create_time |
timestamp |
19 |
0 |
N |
N |
CURRENT_TIMESTAMP |
创建时间: |
|
10 |
update_time |
timestamp |
19 |
0 |
N |
N |
CURRENT_TIMESTAMP |
更新时间: |
|
编号 |
名称 |
数据类型 |
长度 |
小数位 |
允许空值 |
主键 |
默认值 |
说明 |
|
1 |
video_classification_id |
int |
10 |
0 |
N |
Y |
视频分类ID |
|
|
2 |
video_classification |
varchar |
64 |
0 |
Y |
N |
视频分类 |
|
|
3 |
create_time |
datetime |
19 |
0 |
N |
N |
CURRENT_TIMESTAMP |
创建时间 |
|
4 |
update_time |
timestamp |
19 |
0 |
N |
N |
CURRENT_TIMESTAMP |
更新时间 |
整个基于springboot的非物质文化遗产管理系统的需求分析主要对系统总体架构以及功能模块的设计,通过建立E-R模型和数据库逻辑系统设计完成了数据库系统设计。
4系统关键模块设计与实现
基于springboot的非物质文化遗产管理系统的详细设计与实现主要是根据前面的需求分析和总体设计来设计页面并实现业务逻辑。主要从界面实现、业务逻辑实现这两部分进行介绍。
4.1前台用户功能模块
4.1.1 首页界面
当进入基于springboot的非物质文化遗产管理系统的时候,首先映入眼帘的是系统的导航栏,其主界面展示如下图4-1所示。

图4-1 首页界面图
4.1.2 用户登录界面
基于springboot的非物质文化遗产管理系统中的注册后的用户是可以通过自己的账户名和密码进行登录的,当用户输入完整的自己的账户名和密码信息并点击“登录”按钮后,将会首先验证输入的有没有空数据,再次验证输入的账户名+密码和数据库中当前保存的用户信息是否一致,只有在一致后将会登录成功并自动跳转到基于springboot的非物质文化遗产管理系统的首页中;否则将会提示相应错误信息,用户登录界面如下图4-2所示。

图4-2用户登录界面图
4.1.3 用户留言界面
当用户点击“用户留言”后,可以查看用户留言列表,点击留言可以进入留言提交界面,用户填写留言标题、内容等点击提交即可。界面如下图4-3所示。

图4-3用户留言界面图
4.1.4 非遗视频界面
当用户点击“非遗视频”后,可以浏览非遗相关的视频内容,包括传统技艺表演、文化活动等,在详情页面可以进行点赞、收藏、评论等操作,页面如图4-4所示。

图4-4 非遗视频详情界面图
4.1.5 非遗文章界面
当用户点击“非遗文章”后,可以阅读非遗相关的文章,了解传统文化背景、保护措施、传承经验等,在详情页面可以进行点赞、收藏、评论等操作,界面如下图所示。

图4-5非遗文章详情界面图
用户点击“非遗歌曲”,可以欣赏非遗相关的音乐作品,包括民间音乐、传统歌谣等,并可以进行评论和收藏。页面如下图所示。

图4-6 非遗歌曲详情界面图
当用户点击“个人中心”后,可以进入个人中心,可以管理个人首页展示、非遗视频管理、非遗文章管理、非遗歌曲管理和收藏等功能。用户可以也发布非遗视频、非遗文章、非遗歌曲。界面如下图所示。

图4-7个人中心界面图
4.2后台管理员功能模块
4.2.1 系统用户管理界面
基于springboot的非物质文化遗产管理系统中的管理人员是可以对注册的普通用户进行管理的,也可以对管理员进行管控。界面如下图4-8所示。

图4-8用户管理界面图
4.2.2 系统管理界面
管理员点击“系统管理”这一菜单会显示轮播图这一个子菜单,管理员可以对前台展示的轮播图进行设置,界面如下图4-9所示。

图4-9系统管理界面图
4.2.3 文章分类管理界面
管理员点击“文章分类管理”菜单,可以管理非遗文章的分类,包括添加、编辑、删除和重置等操作。界面如下图所示。

图4-10文章分类管理界面图
4.2.4 通知公告管理界面
管理员点击“通知公告管理”这个菜单,可以对系统中的通知和公告进行管理,包括通知和公告的编辑、删除等操作。通知公告管理界面如下图所示。

图4-11通知公告管理界面图
5系统测试
系统开发到了最后一个阶段那就是系统测试,系统测试对软件的开发其实是非常有必要的。因为没什么系统一经开发出来就可能会尽善尽美,再厉害的系统开发工程师也会在系统开发的时候出现纰漏,系统测试能够较好的改正一些bug,为后期系统的维护性提供很好的支持。通过系统测试,开发人员也可以建立自己对系统的信心,为后期的系统版本的跟新提供支持。
5.2 系统测试用例
系统测试包括:用户登录功能测试、非遗文章展示功能测试、非遗文章添加、非遗文章搜索、密码修改功能测试,如表5-1、5-2、5-3、5-4、5-5所示:
表5-1 用户登录功能测试表
|
用例名称 |
用户登录系统 |
|
目的 |
测试用户通过正确的用户名和密码可否登录功能 |
|
前提 |
未登录的情况下 |
|
测试流程 |
1) 进入登录页面 2) 输入正确的用户名和密码 |
|
预期结果 |
用户名和密码正确的时候,跳转到登录成功界面,反之则显示错误信息,提示重新输入 |
|
实际结果 |
实际结果与预期结果一致 |
非遗文章查看功能测试:
表5-2非遗文章查看功能测试表
|
用例名称 |
非遗文章查看 |
|
目的 |
测试非遗文章查看功能 |
|
前提 |
用户登录 |
|
测试流程 |
点击非遗文章列表 |
|
预期结果 |
可以查看到所有非遗文章 |
|
实际结果 |
实际结果与预期结果一致 |
管理员添加非遗文章界面测试:
表5-3 管理员添加非遗文章界面测试表
|
用例名称 |
非遗文章添加测试用例 |
|
目的 |
测试非遗文章添加功能 |
|
前提 |
管理员正常登录情况下 |
|
测试流程 |
1)管理员点击非遗文章管理,然后点击非遗文章添加,点击添加后并填写信息。 2)点击进行提交。 |
|
预期结果 |
提交以后,页面首页会显示新的非遗文章 |
|
实际结果 |
实际结果与预期结果一致 |
非遗文章搜索功能测试:
表5-4非遗文章搜索功能测试表
|
用例名称 |
非遗文章搜索测试 |
|
目的 |
测试非遗文章搜索功能 |
|
前提 |
无 |
|
测试流程 |
1)在搜索框填入搜索关键字。 2)点击搜索按钮。 |
|
预期结果 |
页面显示包含有搜索关键字的非遗文章 |
|
实际结果 |
实际结果与预期结果一致 |
密码修改功能测试:
表5-5 密码修改功能测试表
|
用例名称 |
密码修改测试用例 |
|
目的 |
测试管理员密码修改功能 |
|
前提 |
管理员用户正常登录情况下 |
|
测试流程 |
1)管理员密码修改并完成填写。 2)点击进行提交。 |
|
预期结果 |
使用新的密码可以登录 |
|
实际结果 |
实际结果与预期结果一致 |
5.3 系统测试结果
通过编写基于springboot的非物质文化遗产管理系统的测试用例,已经检测完毕用户登录模块、非遗文章查看模块、非遗文章添加模块、非遗文章搜索模块、密码修改功能测试,通过这5大模块为基于springboot的非物质文化遗产管理系统的后期推广运营提供了强力的技术支撑。
结论
在开发基于Spring Boot的非物质文化遗产管理系统的过程中,我们做了大量准备工作。在系统设计和开发过程中,我们阅读了许多文献资料,并从中获得了宝贵的方法和设计思路,对系统的开发起到了重要的作用。我们选择使用自己熟悉的技术,如VUE、JAVA语言和MYSQL等。这些技术都是在之前的学习中掌握的,其中许多设计思路和方法都是通过不断学习和实践摸索出来的经验。虽然工作量较大,但正是由于之前的积累和准备,才能顺利完成这个项目。因此,积累经验和做好准备对于我们来说非常重要。
当然,在该系统的设计与实现过程中,离不开老师和同学们的帮助。正是因为他们的指导和帮助,我才能够成功地按照预期完成了这个系统。在这个过程中,我也收获了很多。虽然系统还有改进的空间,但由于我的专业知识有限,无法做到完美。希望将来有机会能够让这个系统真正投入使用。
参考文献
[1]吴昊,张丹.基于SpringBoot框架的大学生网上兼职系统设计与实现[J].电脑知识与技术,2023,19(35):68-72.DOI:10.14004/j.cnki.ckt.2023.1860.
[2]马庆.计算机软件开发中JAVA编程语言的应用[J].山西电子技术,2023,(06):84-86+98.
[3]Cuong Q B ,Ranindya P ,Ly D V , et al.APR4Vul: an empirical study of automatic program repair techniques on real-world Java vulnerabilities[J].Empirical Software Engineering,2023,29(1):
[4]Li D ,Wang W ,Zhao Y .Intelligent Visual Representation for Java Code Data in the Field of Software Engineering Based on Remote Sensing Techniques[J].Electronics,2023,12(24):
[5]戴建成,王华,范玉婷.基于SpringBoot+VUE的高校廉政档案管理系统设计与实现[J].产业与科技论坛,2023,22(21):58-60.
[6]谢欣,赵家琪,杨卫明.基于SpringBoot的中国传统节日推广平台设计与实现[J].信息与电脑(理论版),2023,35(19):91-94.
[7]银莉,杜啸楠.基于SpringBoot和Vue的校园积分系统的设计与实现[J].集成电路应用,2023,40(07):414-415.DOI:10.19339/j.issn.1674-2583.2023.07.187.
[8]李文杰.基于SpringBoot与Vue框架的公益性教育咨询平台系统研发[D].山东大学,2023.DOI:10.27272/d.cnki.gshdu.2023.006190.
[9]林静,文银刚.基于SpringBoot+Vue的医学科研数据管理平台的设计与实现[J].价值工程,2023,42(12):126-128.
[10]李晟曈,刘哲,俞定国等.基于Vue和SpringBoot的乡村文旅平台设计与实现[J].现代计算机,2023,29(08):98-103.
[11]王志亮,纪松波.基于SpringBoot的Web前端与数据库的接口设计[J].工业控制计算机,2023,36(03):51-53.
[12]王以伍,舒晖.基于SpringBoot+Vue前后端分离的高校实验室预约管理系统的设计与实现[J].现代计算机,2023,29(01):114-117.
[13]王亚东,李晓霞,陈强强等.基于SpringBoot的需求发布平台设计[J].信息与电脑(理论版),2023,35(01):105-107.
[14]Surya H I P ,Imam B ,Wiwandari H .Land use change and precipitation implication to hydro-meteorological disasters in Central Java: an overview[J].International Journal of Disaster Resilience in the Built Environment,2023,14(1):100-114.
[15]叶长青.一种基于SpringBoot的影视内容推荐系统的设计与实现[J].电脑知识与技术,2023,19(01):85-87.DOI:10.14004/j.cnki.ckt.2023.0015.
[16]白雪.健康中国”视域下武术非物质文化遗产的传承与发展研究[C]//国家体育总局体育文化发展中心,中国体育科学学会体育史分会.2022年体育非物质文化遗产学术大会摘要集.沈阳体育学院研究生工作部;,2022:1.DOI:10.26914/c.cnkihy.2022.045438.
[17]常梦龙.世界文化遗产数字化保护平台的功能设计——以故宫博物院遗产总貌为例[C]//北京数字科普协会.数字技术拓展博物馆服务——2021年北京数字博物馆研讨会论文集.故宫博物院数字与信息部;,2021:10.DOI:10.26914/c.cnkihy.2021.064739.
[18]宋利源,扬博文化遗产智慧防雷综合管理系统.河南省,河南扬博防雷科技有限公司,2021-01-05.
[19]陈少华.基于虚拟现实的非物质文化遗产资源数字化管理系统设计[J].现代电子技术,2020,43(16):89-91.DOI:10.16652/j.issn.1004-373x.2020.16.023.
[20]李腾巍.浅谈郑州市文化遗产综合管理信息系统[J].黄河.黄土.黄种人,2020,(06):54-56.
致 谢
大学生活即将结束,面对离别和结束,总是充满不舍和茫然。我仍然记得那年秋天,提前一天来到学校,面对高大的校门,内心充满期待:这里是我新生活的起点吗?阳光明媚,学校的欢迎仪式热烈而温暖。面对微笑的同学们,仿佛阳光透过胸口照进我的心灵。同时,我结识了可爱的室友,我们一起度过了难忘的两年。如今,我写下这篇论文的致谢,不禁问自己:现在,我们要说再见了吗?
感慨万分,难以言表。回想起刚来学校的时候,我心里觉得工科学校会过于严肃,缺少柔情。当时甚至有些排斥,但随着我对学校的了解,我才意识到她的美丽、她的柔情。我慢慢喜欢上了这个校园。然而时间过得太快,还没来得及好好体味她的美丽,就要离开了。但她给我的回忆将永远留在我心中。也许真正离开的那一天,我的眼中会充满泪水,但我不是因为伤心,而是想将她的样子映在泪水中,永远刻在我的心里。
最后,感谢我的老师们,是你们教授了我们知识和做人的道理;感谢我的室友们,是你们陪伴了我这么久;感谢每一个关心和支持我的人。
少年啊,不要停留追逐风和月,只有走到平荒尽头,才会发现春山美景无限。
点赞+收藏+关注 → 私信领取本源代码、数据库
魔乐社区(Modelers.cn) 是一个中立、公益的人工智能社区,提供人工智能工具、模型、数据的托管、展示与应用协同服务,为人工智能开发及爱好者搭建开放的学习交流平台。社区通过理事会方式运作,由全产业链共同建设、共同运营、共同享有,推动国产AI生态繁荣发展。
更多推荐


所有评论(0)