74、基于stm32单片机超市自助存储柜快递箱系统设计 (程序+原理图+流程图+参考论文+开题报告+任务书+设计资料+元器件清单等)
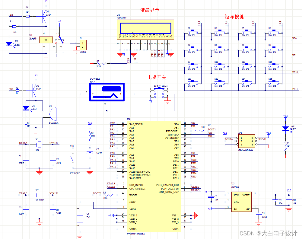
1、采用LCD1602液晶屏显示相关的信息,例如使用者时选择密码存取;2、按键分布;1 2 3 A4 5 6 B7 8 9 C* 0 # DD键:密码确认按键;3、选择密码进行存取,密码时随机生成的;4、继电器模拟柜门,在存和取的时候都会进行动作。
·
一、设计简介:
本设计是基于stm32单片机超市自助存储柜快递箱系统设计,主要实现以下功能:
1、采用LCD1602液晶屏显示相关的信息,例如使用者时选择密码存取;
2、按键分布;
1 2 3 A
4 5 6 B
7 8 9 C
* 0 # D
D键:密码确认按键;
3、选择密码进行存取,密码时随机生成的;
4、继电器模拟柜门,在存和取的时候都会进行动作
主要硬件组成:
STM32单片机+最小系统+液晶LCD1602显示+蜂鸣器报警模块+矩阵按键+继电器模块
二、原理图

三、程序源码

四、资源获取

本项目包含的所有文件都可以点击下面的名片,发送 “ 74、基于stm32单片机超市自助存储柜快递箱系统设计” 获取!
项目纯手打,不是免费的哦~
希望可以帮到你哈!
魔乐社区(Modelers.cn) 是一个中立、公益的人工智能社区,提供人工智能工具、模型、数据的托管、展示与应用协同服务,为人工智能开发及爱好者搭建开放的学习交流平台。社区通过理事会方式运作,由全产业链共同建设、共同运营、共同享有,推动国产AI生态繁荣发展。
更多推荐



所有评论(0)