华为云计算——FusionSphere OpenStack单节点部署介绍
介绍FusionSphere是华为公司面向多行业客户推出的云操作系统产品,基于OpenStack架构开发,是华为基于社区原生OpenStack开发的商用版OpenStack。整个系统专门为云设计和优化,提供强大的虚拟化功能和资源池管理、丰富的云基础服务组件和工具、开放的API接口等。其具有Openstack开放架构,广泛的软硬件兼容性认证和产业链合作,提供标准开放API和eSDK扩展;Fusion
一、介绍

FusionSphere是华为公司面向多行业客户推出的云操作系统产品,是Fusion 多产品的融合解决方案,类似vmware 的vsphere,基于OpenStack架构开发,是华为基于社区原生OpenStack开发的商用版OpenStack。整个系统专门为云设计和优化,提供强大的虚拟化功能和资源池管理、丰富的云基础服务组件和工具、开放的API接口等。其具有Openstack开放架构,广泛的软硬件兼容性认证和产业链合作,提供标准开放API和eSDK扩展;FusionSphere OpenStack向上提供了标准化的北向接口,向下可接入KVM、FusionCompute、VMware等多种虚拟化平台。

其中包括:
FusionComputer(服务器虚拟化)
FusionStorage(存储虚拟化)
FusionNetwork(网络虚拟化)
FusionAccess(桌面虚拟化)
FusionInsight(大数据)
官方文档: https://support.huawei.com/enterprise/zh/cloud-computing/fusionsphere-openstack-pid-21100528
社区: https://support.huawei.com/enterprise/zh/cloud-computing/fusionsphere-openstack-pid-21100528/community
新社区: https://forum.huawei.com/enterprise/zh/index.html
运维文档: http://support-it.huawei.com/docs/zh-cn/hcs-6.5.0/om-guide/preface_om_000001.html
视频参考: https://www.bilibili.com/video/BV1ga4y147an
二、FusionSphere OpenStack单节点部署
华为的FusionSphere OpenStack的产品文档中都是使用底层命令来搭建OpenStack平台,现在可以使用可视化界面安装,

1)Nova:计算节点



2)Neutron



3)Glance




4)Cinder块存储

5)swift对象存储

6)Keystone
7)orchestration:编排
8)heat
2.1、准备条件
1)通过通过BMC口在服务器上安装好CNA主机,方法参考 主机安装;
2)电脑已经通过交换机或路由器能同时连通服务器的远程端口(控制端口)和业务端口。
3)准备好OpenStack所需要的安装包和镜像
资源地址参考以下:链接:https://pan.baidu.com/s/1kKZzgiNmPkgDtaUpKsrKaw
提取码:88f7
4)技术规格:

2.2、步骤
1)解压上述ISO文件中InstallTool安装工具,点击解压文件夹->点击windows->右键管理员身份运行InstallFSP.exe,得到可视化安装界面。一般路径会默认生成,直接点击下一步。




等待服务器主机重启,等待首节点PXE完成,等待操作系统安装完成,等待软件包安装完成(在虚拟控制台界面可以看到操作系统的安装进度)。此时需要将PXE引导切立刻换为硬盘驱动器引导(否则将一直进行PXE重启)。


虚拟控制台处于UVP登录界面,不进行任何操作 继续耐心等待



安装完首次登陆,默认用户名:admin;默认密码:FusionSphere123;页面里可看到发现了一台主机。理论上需要部署多个控制节点,这里为了实验演示,只部署一个而且也是允许的。

全局配置,后面的配置都需要记录,以免忘记,之后再修改都比较麻烦,而且部署之前都需要做好规划。
配置正向代理和反向代理

角色分配,如果有多个主机可以分配不同的角色,这里只有一台主机,将其角色划分为控制节点

等待部署完成对接Keystone验证,安装完成。



配置交换机,通过反向代理连接CPS-WEB界面(FusionSphere OpenStack的管理界面),通过反向代理登录成功才算真正完成了安装部署。
三、FAQ
3.1、第三方Vmware平台的windows/linux虚拟机导入OpenStack后无法获取网卡信息
【问题描述】
从第三方Vmware导入windows虚拟机后,通过华为云平台云管发放虚拟机后无法获取网卡信息;
【问题分析】
因从第三方Vmware虚拟机导出的windows2012虚拟机有Vmware虚拟机tools的残留信息,导致安装华为的Vmtools有冲突;
【问题原因】
虚拟机未获取到vmtools;
【解决方案】
1、在Vmware平台上卸载Vmware本身的tools,安装华为的vmtools;
2、安装成功后,导出vmdk(WIN2012_R2_x64_50G_prep_20170514_Version11-disk1.vmdk)文件;
3、通过Wincp将WIN2012_R2_x64_50G_prep_20170514_Version11-disk1.vmdk拷贝到image目录下;
注意:禁止修改image目录权限,因VMDK文件比较大,暂时修改image目录权限存放VMDK文件,操作完成后必需要把权限改回,修改权限:chmod 757 /opt/HUAWEI/image 改回权限:chmod 755 /opt/HUAWEI/image)

4、使用Putty通过fsp用户登陆,默认密码Huawei@CLOUD8,登陆管理节点首节点XX.86.123.1,切换到root下,默认密码:Huawei@CLOUD8!
a)、导入环境变量sourceset_env,密码:FusionSphere123;
b)、执行以下命令,定义镜像接口版本为“V2”,export OS_IMAGE_API_VERSION=2
5、转化为qcow2格式
命令qemu-img convert -f vmdk WIN2012_R2_x64_50G_prep_20170514_Version11-disk1.vmdk-O qcow2 WIN2012_R2_x64_50G_prep_20170514_Version11-disk1.qcow2
6、执行以下命令,配置镜像注册信息
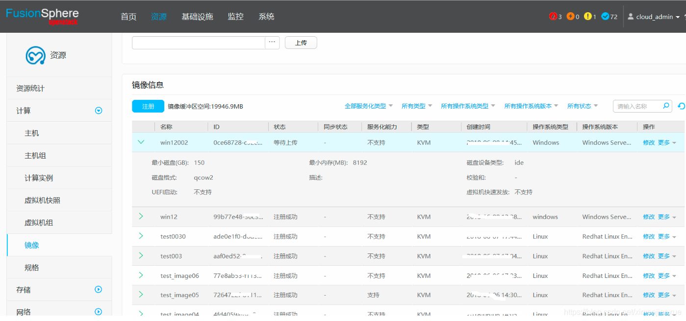
glance image-create --name win12moban --disk-format qcow2 --container-format bare --min-disk 150 --min-ram 8192 --visibility public --property hw_disk_bus=ide --property __os_type=Windows --property __os_version=“Windows Server 2012 R2 DataCenter64bit”–property virtual_env_type=KVM --property __quick_start=false

7、导入镜像
执行以下命令,导入镜像glance image-upload aaf0ed52-0aaa-465c-ad11-8682e2a3bf1f --file /opt/HUAWEI/image/WIN2012_R2_x64_50G_prep_20170514_Version11-disk1.qcow2

8、登陆OM,镜像制作成功

9、创建规格,发放虚拟机,发放成功

10、登陆操作系统

【问题结论】
从Vmware导出windos/linux虚拟机时,需要在Vmware平台上卸载Vmware本身的tools,安装华为的Vmtools后导出vmdk格式的虚拟机。
四、其他补充
4.1、华为ManageOne云管理平台
华为ManageOne云管理平台是面向数据中心管理的解决方案管理软件组合,它包含服务中心和运维中心。服务中心基于基础设施资源池提供租户按需申请的数据中心业务,以及服务统一编排和自动化管理能力。运维中心面向数据中心业务,提供多数据中心统一监控、物理和虚拟资源统一监控、异构虚拟化统一监控的能力。ManageOne是华为分布式云数据中心解决方案的核心,是整体解决方案对用户界面的具体体现。Fusionsphere manager one(OM)是提供了管理openstack的友好界面。




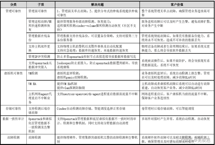
该方案主要解决:






MO开放框架:


4.2、FusionSphere 6.3 云操作系统架构

1)FusionManager:云资源管理层
FusionManager(可选组件),实现了统一资源平台,是一个虚拟化管理组件,类似vCenter,主要对云计算的软件和硬件进行全面的监控和管理,以云服务自动化管理和资源智能运维为核心;实现同构资源(同一个厂商的,如FC)和异构的VMware(管理组件vcenter)虚拟化多资源池管理,以及物理资源,桌面云,云存储,和各种云服务进行统一管理;同时,可以对虚拟机进行快速发放,以应用为单位进行业务发放和管理; 支持软硬件统一告警监控,并向内部运维管理人员提供管理界面。
FusionManager优势:
1.兼容不同虚拟化软件资源统一管理
2.虚拟化资源和物理资源统一管理
3.快速发放虚拟机,提供便捷入口,批量功能
4.可视化应用设计,一键式应用发放
FusionSpherer Openstack:
2)FusionCompute(必选组件:FC, CNA)
它是华为公司虚拟主机宿主服务,类似ESXi,是安装了虚拟化操作系统的物理服务器,主机连接着交换机,存储设备,将网络,存储资源也一并接入到云资源池;它主要负责硬件资源的虚拟化,以及对虚拟资源,业务资源,用户在资源的集中管理,它采用虚拟计算,虚拟存储,虚拟网络等技术,完成计算资源,存储资源,网络资源的虚拟化。同时通过统一的接口,对这些虚拟化资源进行集中调度和管理,从而降低业务的运行成本,保证系统的安全性和可靠性,协助运营商和企业构筑安全,绿色节能的云数据中心能力。

3)VRM:虚拟资源管理层
它负责对云资源池进行管理和调度,使云资源池中的资源能够被合理使用,确保各类资源处于最佳状态,并提供统一的资源监控、告警、日志、信息收集、资源管理、运维操作的web管理界面,端口事8443;VRM还有一个RestAPI接口,可以去对接 fusionSphere Openstack。VRM最大的作用是实现了一个集群的概念,集群是一组CNA主机的集合,有了集群才能衍生一些虚拟化的高级功能,如热迁移、DRS、DPM等。
4)华为开放API(eDSK)
eDSK是FusionSphere服务器虚拟化解决方案中的虚拟化北向统一API接口,其他的第三方系统或者是其他运营平台(FC、VMware等)可以通过eDSK轻松完成无缝对接,对上形成统一的资源模型,上层使用资源模型的时候不用知道底层使用的什么样得虚拟化资源。eDSK开放了FusionSphere服务器虚拟化的全部能力,包括虚拟机的生命周期管理,虚拟化高级功能,运维管理功能等等。
5)ebackup
它是一个可选组件,是虚拟化备份软件,配合Fusioncompute快照功能和CBT备份功能实现FusionSphere的虚拟机数据备份方案。备份的最好单位是虚拟机,也可以备份其他资源模型如主机、集群、虚拟化环境等。备份针对数据,如果业务发生中断或人为操作失误,可以保证磁盘数据不丢失。
6)UltraVR
它也是一个可选组件,是容灾业务管理软件,利用底层SAN存储系统提供的异步远程复制特性,提供虚拟机关键的数据保护和容灾恢复。容灾针对业务,保证业务连续性(业务不中断),如金融、证券、教育、政府等行业对业务可用性要求比较高的是尤其需要双活的。
7)CNA(计算节点代理):虚拟基础架构层
CNA计算节点代理 ,负责计算存储网络虚拟化的配置和管理,负责具体虚拟化的实现。



系统规格(KVM):

4.3、FusionCloud数据中心私有云解决方案
1)软件组成
FusionSphere
FusionSphereOpenStack:理解为openstack华为增强版
ManagerOne:对云资源和云服务进行统一管理
Kvm
OM:ManagerOne,FusionSphereOpenStack——对接——OM
2)ManagerOne
OM:对应FM的异构虚拟化管理(通过对接openstack完成)
OC:对应FM的异构硬件设备监控,OC则通过esight连接硬件设备,负责运维;功能模块:云服务保障,DC容量管理,DC拓扑,根本分析,告警/性能,实时监控,性能报表
SC:对应FM的提供安全网络隔离,(VPC/VDC功能),负责运营;功能模块:组织管理,租户管理,产品目录管理,流程审批,计量计费
4.4、FusionCloud桌面云解决方案:FusionAccess


4.5、FusionStorage分布式块存储

1)管理层
FSM(FusionStorage Manager),它是FusionStorage管理模块,提供告警,监控,日志,配置等操作维护功能;一般情况下FSM采用主备节点部署
FSA(FusionStorage Agent):代理进程,部署在各存储节点上,实现各节点与FSM通信;FSA包含MDC,VBS和OSD三种不同的进程,根据系统不同配置要求,分别在不同的节点上启动不同的进程
2)业务层
MDC(MetaData Controller):用来描述分布式存储的元数据情况,如:有多少个OSD,OSD状态是否健康等;所谓元数据控制就是实现对分布式集群的状态控制,以及控制数据分布式规则,数据重建规则等;MDC默认部署在3个节点ZK(ZooKeeper)盘上,形成MDC集群,MDC集群通过ZK同步数据,ZK通过IP方式,将同步数据下发到其下属的MDC节点;ZK的数量为3,5,7个;MDC的数量为3-96个,可以为偶数。
VBS(Virtual Block System):是用户使用FusionStorage的入口,是SCSI / iSCSI虚拟块存储管理组件,负责卷元数据的管理,提供分布式集群接入点服务,使计算资源能够通过VBS访问分布式存储资源。每个节点默认部署一个VBS进程,形式VBS集群,节点上也可以通过部署多个VBS来提升IO性能。
OSD(Object Storage Device):用于把本节点的硬盘空间贡献出去,对象存储设备服务,执行具体的I/O操作,在每个服务器上部署多个OSD进程,一块磁盘默认对应部署一个OSD进程。
FusionSphere数据路由原理:
VBS层(通过计算确定数据存放在哪个服务器的哪块硬盘上):OS发起的数据请求—>VBS(virtual block service,数据访问的接口)根据路由算法(写入位置和数据长度,进行hash运算得到散列值)—>查找DHT(distributed hash table)表;
OSD层(通过计算确定数据存放在硬盘的具体位置):通过partition view视图,找到主OSD—>OSD对数据分片写入(由RSM复制数据到备OSD—>SNAP的key管理,写入key数据和value数据—>写入cache中—>AIO异步I/O下盘)。
FusionSphere I/O流:
1)写I/O流程:数据请求—>VBS(由VBP将scsi的I/O模式转换为FusionStorage内部的I/O模式—>client模块计算hash值,查找DHT表找到主OSD),由RSM复制数据到备OSD—>SNAP(key管理写入位置及快照key处理)写入key数据和value数据—>写入cache中(所有副本写入后返回确认)—>AIO异步I/O下盘(可以设置周期式下盘或设置高低水位方式,设置阈值下盘)
2) 读I/O流程: 数据请求—>VBS—>主OSD—>读系统memory—>read cache—>write cache—>HDD(每次读取数据的热点值加1)。
魔乐社区(Modelers.cn) 是一个中立、公益的人工智能社区,提供人工智能工具、模型、数据的托管、展示与应用协同服务,为人工智能开发及爱好者搭建开放的学习交流平台。社区通过理事会方式运作,由全产业链共同建设、共同运营、共同享有,推动国产AI生态繁荣发展。
更多推荐



所有评论(0)