1110、基于51单片机的放大电路增益测试(ADS1110)
给放大电路输入一个正弦信号,然后通过模数转换测量输入和输出值,从而得出电路增益。需要完整的资料可以点击下面的名片,找我要资源压缩包的百度网盘下载地址及提取码。毕设帮助、开题指导、技术解答(有偿)见文末。【启动仿真后需要等待大约10s才能测量完成】对特定放大电路进行测试,测量放大倍数。二、proteus仿真。
·
毕设帮助、开题指导、技术解答(有偿)见文末。
目录
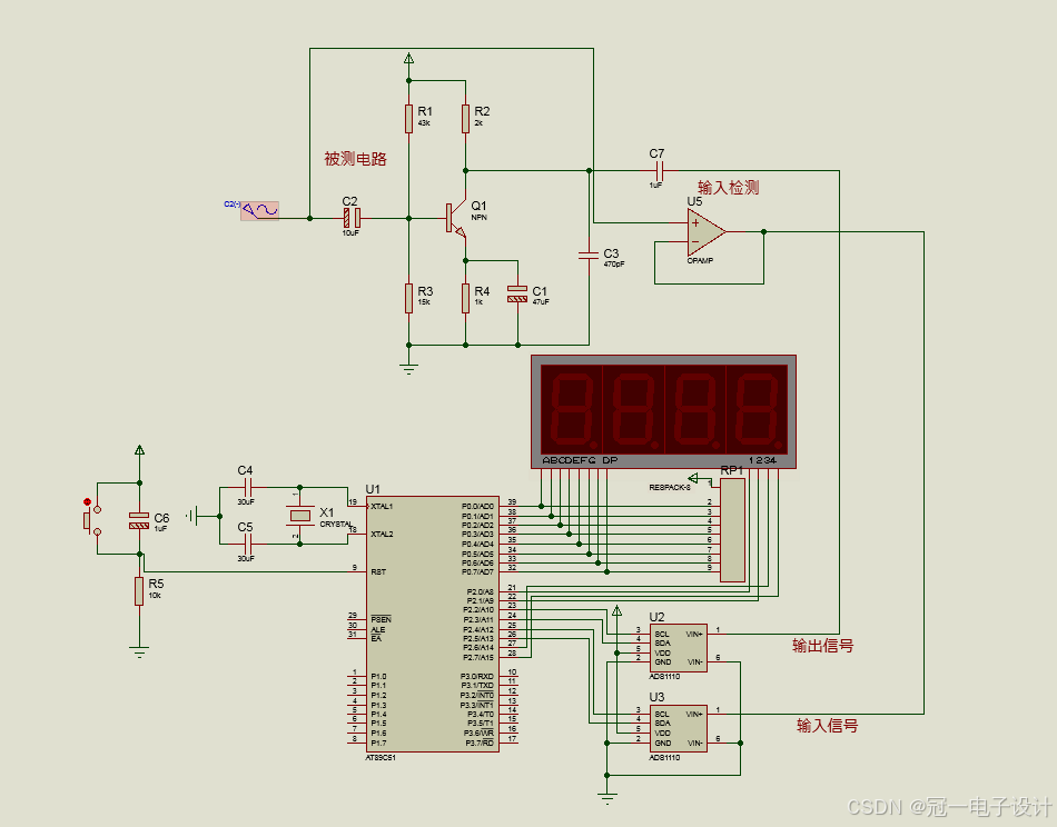
一、设计功能
对特定放大电路进行测试,测量放大倍数
给放大电路输入一个正弦信号,然后通过模数转换测量输入和输出值,从而得出电路增益
【启动仿真后需要等待大约10s才能测量完成】
二、proteus仿真



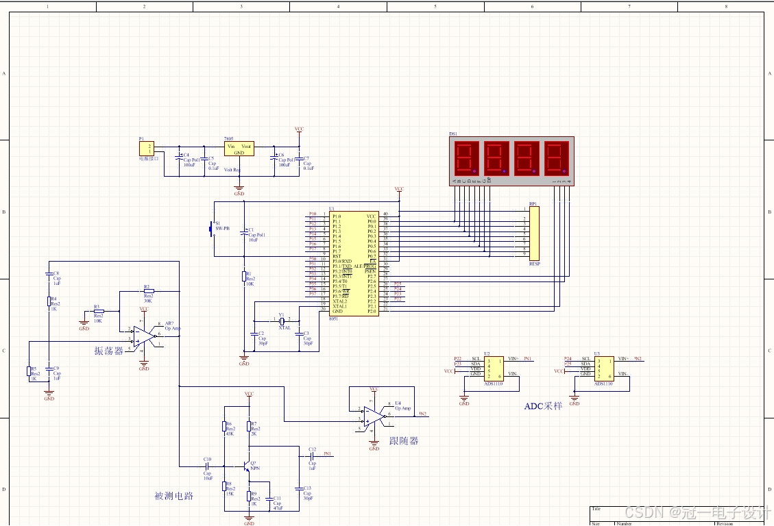
三、原理图

四、程序源码

五、资料包括

需要完整的资料可以点击下面的名片,找我要资源压缩包的百度网盘下载地址及提取码。
魔乐社区(Modelers.cn) 是一个中立、公益的人工智能社区,提供人工智能工具、模型、数据的托管、展示与应用协同服务,为人工智能开发及爱好者搭建开放的学习交流平台。社区通过理事会方式运作,由全产业链共同建设、共同运营、共同享有,推动国产AI生态繁荣发展。
更多推荐



所有评论(0)