企业新基建:MCP + LLM + Agent架构,将打通AI Agent的“神经中枢”
近年来,AI大模型席卷各行各业,我们感受到它强大的语言理解和生成能力。但在实际应用中,光“能说会道”还不够,更重要的是“能说还得能做”。大模型如何跨出文本世界,触达数据库、调用接口、执行代码?答案就是:MCP(Model Context Protocol)模型上下文协议。今天这篇文章,我们将详细解读 MCP 能做什么、它的工作原理以及它是如何打破大模型“只能说不能做”的边界。后面的文章中会分享Cu
前言
近年来,AI大模型席卷各行各业,我们感受到它强大的语言理解和生成能力。但在实际应用中,光“能说会道”还不够,更重要的是“能说还得能做”。大模型如何跨出文本世界,触达数据库、调用接口、执行代码?答案就是:MCP(Model Context Protocol)模型上下文协议。今天这篇文章,我们将详细解读 MCP 能做什么、它的工作原理以及它是如何打破大模型“只能说不能做”的边界。后面的文章中会分享Cursor等IDE中配置MCP服务器、Cherry Studio等支持MCP的聊天应用、MCP开发等系列文章。
一、MCP能干什么?从程序员到普通用户全面赋能
1、对于程序员来说,MCP是效率工具集大成者,告别重复造轮子
作为一个经常和各种开发工具打交道的人,我深知程序员们的痛点。MCP的出现,真的是解决了不少实际问题。
举例1:一条语音就完成全流程部署
只需说一句“部署新版本到测试环境”,MCP 会自动串联多个 API 工具:
- GitLab API 完成代码合并
- Jenkins API 进行构建
- Slack API 通知团队成员部署完成
这一切,不需要你亲自点开工具逐个操作,MCP 统统帮你搞定。
举例2:复杂 SQL 查询不再动手写
当你说出“查询某集团部门上个季度销售额”这句话,MCP 会联动大模型自动生成 SQL 语句,调用数据库并返回结果。
无需SQL语法知识,数据一秒到手。
举例3:Manus智能体的多工具调用
Manus 是一个具备复杂推理与操作能力的智能体,它在完成任务时通常需要调用网页搜索、网页访问、文件创建、代码执行等几十种工具。
但它面临两个挑战:
- 调用工具种类不够多
- 调用过程操作复杂
而 MCP 的出现,让所有支持该协议的工具都能“一键接入”大模型,比如在 Cursor 这类 IDE 中,就可以大量调用 MCP 工具,使智能体真正“动起来”。
2、对于普通用户来说,MCP是生活助理升级器
MCP的好处不仅仅局限于程序员群体,普通用户同样能从中受益。

举例1:旅行规划助手
想计划一次旅行?AI 通过 MCP 自动调用:
- 天气 API 获取目的地气象
- 航班 API 查询航班信息
- 地图 API 规划路线
轻松生成实时更新的旅行行程建议,连衣服都帮你想好了穿哪套。

举例2:联网搜索更自由
许多 LLM 仍不具备联网能力,或者联网后搜索引擎并非用户常用的。
使用 MCP 后,你只需简单配置,就能接入任意喜欢的搜索引擎。
例如 Cherry Studio 已实现大模型灵活调用 MCP,大大减少幻觉、提升实用性。
举例3:一键查询业绩报表
“请查一下上季度营业额”——MCP 就会自动组合调用:
- CRM 系统 API 获取客户数据
- 财务系统 API 调取报表
- 邮件 API 自动发送总结报告
整个过程无需任何专业知识,你只负责开口,AI 负责完成任务。
二、MCP是什么?理解这个协议才是开启能力的钥匙
1、MCP 的核心定义

MCP 全称为 Model Context Protocol(模型上下文协议),由 Anthropic 于 2024 年 11 月提出,是一种为 LLM 设计的开放标准协议。
它的最大特点是:让大模型统一调用各种外部工具或数据源,不再需要为每一个工具单独写适配代码。
2、背景问题:传统方式是 M×N 的灾难

每接入一个大模型(M)和工具(N)都要单独适配,这导致架构复杂、扩展困难。
3、MCP的解决方案:一次标准接入,处处可用
用统一标准封装各种工具,使 LLM 能够轻松选择、调用、组合,实现真正的通用“外挂工具系统”。
4、哪些平台支持 MCP?
以下是当前 MCP 生态中比较成熟的平台和资源汇总:
- GitHub 官方资源:MCP官方项目、MCP精选合集。
- 其他平台:Glama、Smithery、Cursor IDE、MCP.so、阿里云百炼、
重要提醒:
-
未来 MCP 接入的 Server 数量将呈指数级增长,大模型能力将真正打破限制。
-
当前社区资源还不够完善,很多 Server 缺少文档和教程,需结合官方代码及经验摸索。
三、MCP的工作原理:拆解其背后的“魔法”
1、MCP 的 C/S 架构及组件解析
MCP 采用典型的 Client-Server 架构,包括以下五个核心组件:
| 组件 | 说明 |
|---|---|
| MCP Host | 主程序,如 Claude Desktop、Cursor、Cline |
| MCP Client | 嵌入在 Host 中,负责连接和请求转发 |
| MCP Server | 实际执行 API 或工具调用的模块 |
| Local Resources | 运行在本地的工具或数据 |
| Remote Resources | 云端或在线可访问的服务 |
Client 常见支持者包括:
- 编程IDE类:Cursor、Cline、Continue
- 聊天客户端类:Cherry Studio、Librechat、Claude等
Server 实质是什么?
是一个本地或远程运行的 Node.js / Python 应用,负责实际调用工具或数据接口。
- TypeScript 实现可用
npx - Python 实现可用
uvx执行
2、MCP 的核心流程详解

阶段一:初始化阶段(Setup Phase)
- 启动客户端: 用户启动MCP Client程序。
- 连接服务器: MCP Client与MCP Server建立网络连接。
- 确认连接: MCP Server确认连接成功,告知Client。
- 请求可用工具列表: MCP Client主动向MCP Server请求当前可用的工具(Tools)列表及其描述信息(例如天气查询、数据库操作、计算器等API的功能说明)。
- 返回工具列表和描述: MCP Server将可用的工具及其详细描述信息返回给MCP Client。这些信息最终会被传递给LLM,帮助其理解它能调用哪些工具。
阶段二:查询处理阶段(Query Processing Phase)
-
输入查询: 用户在MCP Client中输入问题或指令。
-
发送查询和可用工具信息: MCP Client将用户的查询和从服务器获取的可用工具列表及其描述一同发送给MCP Server。
-
服务器协调LLM处理: MCP Server将接收到的用户查询连同工具信息传递给LLM进行处理。
-
LLM决策(循环核心):
-
-
LLM分析用户查询。
-
LLM结合工具描述信息,判断如何处理该查询。有两种主要可能:
-
-
工具调用决策: 如果LLM判断需要调用外部工具才能满足用户需求(例如查询天气需要调用天气API、计算需要调用计算器API),则:
-
- 返回响应(文本或工具调用): LLM会告诉MCP Server它决定调用某个特定的工具,并提供调用该工具所需的参数(如调用天气工具需要
**location**参数)。这是一个橙色突出显示的“返回响应(工具调用)”分支。 - 执行工具调用: MCP Server收到这个工具调用请求后,自己(或通过其他服务) 执行具体的工具调用操作(调用API、运行脚本等)。
- 返回工具执行结果: MCP Server获取工具执行的结果(如实际天气数据、计算结果)。
- 发送查询和工具结果: MCP Server将原始的或修正后的用户查询和这次工具调用的结果(作为新的上下文)再次发送给LLM进行处理。流程跳回第3步(进入循环,由
**loop**框表示)。
- 返回响应(文本或工具调用): LLM会告诉MCP Server它决定调用某个特定的工具,并提供调用该工具所需的参数(如调用天气工具需要
-
文本响应决策: 如果LLM判断不需要调用外部工具就能直接生成满足用户需求的回答(例如回答知识性问题、进行纯文本对话)。
-
- 返回响应(文本或工具调用): LLM生成最终的文本响应。这是“返回响应(文本)”分支。
- 显示响应: MCP Server将LLM生成的纯文本响应返回给MCP Client。MCP Client将该文本响应显示给用户。流程结束(当前查询处理完成)。
-
-
关键点总结:
-
工具驱动交互: 核心创新点在于LLM可以自主决定调用外部工具来扩展其能力,处理超出其知识库或纯文本生成能力的请求。
-
初始化工具信息: 系统启动时获取工具描述至关重要,这使得LLM能够“知道”有什么工具可用以及如何调用它们。
-
循环(Loop)机制: 工具调用不是终点。调用结果会作为新的上下文信息连同原始或新查询再次送入LLM。这形成一个循环,允许:
-
- 链式调用: 基于上一个工具的结果决定是否需要或如何调用下一个工具。
- 结果整合: LLM整合工具返回的数据,生成最终面向用户的自然语言响应。
- 处理复杂请求: 解决需要多步工具操作的复杂问题。
-
决策点(Alt):
alt框表示一个关键的选择分支点。由LLM决定是走向工具调用分支(执行工具)还是文本响应分支(直接显示结果)。这是流程的核心决策。 -
橙色高亮: 图中橙色突出显示的是流程中最核心的操作节点:“请求可用工具列表”、“发送查询和可用工具信息”、“返回响应”(主要是工具调用指令的分支)、“执行工具调用”、“发送查询和工具结果”。这显示了工具信息的流动和工具调用操作的重要性。
-
MCP Server的中枢作用: 负责管理连接、提供工具信息、中继查询与响应、执行工具调用、维护循环流程。
-
对话式工作流: 整个过程体现了LLM驱动的、可动态调用工具的智能工作流,大大增强了系统的实用性和处理复杂场景的能力。
简单来说: 用户提问 -> 系统告诉LLM“有什么工具可用”和“用户问了什么” -> LLM思考后决定:
- 要么直接回答(文本响应)-> 给用户看。
- 要么调用某个工具 -> 拿到工具结果 -> 把“用户问题+工具结果”打包再问LLM…(循环)-> 最终得到答案 -> 给用户看。
这种架构是构建强大AI助手或智能代理(Agent)系统的典型基础。
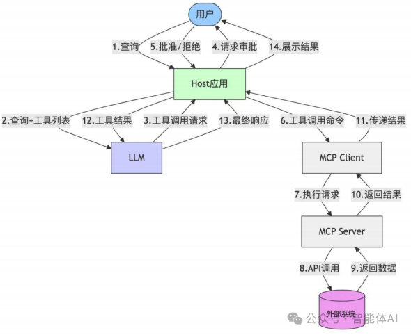
四、MCP工作机制的完整数据流图谱
一个涉及大型语言模型(LLM)、工具调用功能(通过MCP框架) 以及外部系统协作来处理用户查询并返回结果的完整过程。以下是详细的解读,按照流程步骤进行:流程步骤详解 (共14步):

- 用户 -> Host应用:查询 (Query):
- 用户向Host应用提出一个需要处理或解答的自然语言查询(例如,“帮我查一下昨天订单的总销售额”)。
- Host应用 -> LLM:查询 + 工具列表 (Query + Tool List):
- Host应用将用户的原始查询,连同当前可用的工具列表(即可以通过MCP调用的外部系统功能),一起发送给LLM。
- LLM -> Host应用:工具调用请求 (Tool Call Request):
- LLM分析用户的查询意图。
- LLM识别出需要调用某个(或某些)外部工具才能完成查询。
- LLM生成一个结构化的工具调用请求(指定要调用哪个工具、调用参数是什么)并返回给Host应用。
- (注:此步骤体现了LLM的“规划”和“决策”能力)。
- Host应用 -> 用户:请求审批 (Request Approval):
- Host应用接收到LLM的工具调用请求后,向用户展示这个调用计划(例如,“需要调用Sales系统API查询昨天订单数据”),请求用户确认或授权执行。
- (注:此审批步骤通常用于涉及敏感操作、重要数据访问或可能需要计费的操作,以增加安全性和用户控制)。
- 用户 -> Host应用:批准/拒绝 (Approve/Reject):
- 用户根据展示的信息,决定批准或拒绝这个工具调用。
- Host应用 -> MCP Client:工具调用命令 (Tool Call Command):
- 如果用户批准了调用:
- Host应用将LLM生成的结构化工具调用请求,以命令的形式发送给MCP Client。
- (如果用户拒绝,流程可能在此终止或向用户返回提示)。
- MCP Client -> MCP Server:执行请求 (Execution Request):
- MCP Client接收到调用命令后,将其转发给对应的MCP Server。
- MCP Server -> 外部系统:API调用 (API Call):
- MCP Server 实际执行API调用操作。它根据请求中的参数,去调用目标外部系统的API接口。
- 外部系统 -> MCP Server:返回数据 (Return Data):
- 外部系统执行完API调用后,将原始结果数据(可能是结构化的JSON、XML或文本等)返回给MCP Server。
- MCP Server -> MCP Client:返回结果 (Return Result):
- MCP Server将外部系统返回的原始数据封装后,发送回MCP Client。
- MCP Client -> Host应用:传递结果 (Pass Result):
- MCP Client将工具执行的结果传递回Host应用。
- Host应用 -> LLM:工具结果 (Tool Result):
- Host应用将工具执行完成并返回的结果发送给LLM。
- LLM -> Host应用:最终响应 (Final Response):
- LLM接收到工具执行结果。
- LLM 理解工具返回的数据。
- LLM将工具结果与原始用户查询进行整合、分析和总结。
- LLM生成一个面向用户的、可读的自然语言最终响应(例如,“昨天订单的总销售额是$15,000”),并发送给Host应用。
- (注:此步骤体现了LLM的“结果整合”和“自然语言生成”能力)。
- Host应用 -> 用户:展示结果 (Display Result):
- Host应用将LLM生成的最终自然语言响应展示给用户,完成整个查询处理流程。
流程核心总结:
- 用户意图接收与工具规划 (1-3): 用户输入 -> Host应用传递 -> LLM分析并规划工具调用。
- 用户授权 (4-5): Host应用展示调用计划 -> 用户批准/拒绝。
- 工具执行 (6-11): (批准后)Host应用发送命令 -> MCP Client转发 -> MCP Server执行API调用 -> 获取外部数据 -> 结果逐级返回至Host应用。
- 结果整合与响应生成 (12-14): 工具结果 -> LLM理解与整合 -> 生成自然语言响应 -> Host应用展示给用户。
关键协作点:
-
LLM 与 工具调用 (MCP): LLM负责理解意图、规划调用、整合结果;MCP(Client+Server)负责实际、安全地执行外部调用。
-
用户授权 (步骤4-5): 强调了安全性和用户对关键操作的控制。
-
Host应用 作为中枢: 协调用户交互、与LLM通信、与MCP Client通信,是流程的控制中心。
五、总结
MCP不是可选项,而是AI Agent进化的必然路径,在AI应用飞速演进的今天,MCP 带来的不仅是技术接口的统一,更是 大模型从“只能说”到“能说会做”质变的关键一步。
未来,大模型 + MCP + Agent 的组合,将成为每一个企业、开发者、甚至普通用户通往智能世界的基础设施。我们或许正站在一个全新时代的门槛上,MCP 就是那个钥匙。
如果你对MCP感兴趣,我建议可以从以下几个方面开始:
- 如果你是程序员,可以试试在Cursor等IDE中配置MCP服务器,体验一下用自然语言操作各种开发工具的感觉。
- 如果你是普通用户,可以关注Cherry Studio等支持MCP的聊天应用,看看能否解决你的一些日常需求。
- 如果你想深入了解,可以去GitHub上的MCP相关仓库看看,了解目前有哪些可用的服务器。
如果你是产品经理或创业者,是时候考虑 MCP 如何帮助你更好地构建智能助手了。
最后
为什么要学AI大模型
当下,⼈⼯智能市场迎来了爆发期,并逐渐进⼊以⼈⼯通⽤智能(AGI)为主导的新时代。企业纷纷官宣“ AI+ ”战略,为新兴技术⼈才创造丰富的就业机会,⼈才缺⼝将达 400 万!
DeepSeek问世以来,生成式AI和大模型技术爆发式增长,让很多岗位重新成了炙手可热的新星,岗位薪资远超很多后端岗位,在程序员中稳居前列。

与此同时AI与各行各业深度融合,飞速发展,成为炙手可热的新风口,企业非常需要了解AI、懂AI、会用AI的员工,纷纷开出高薪招聘AI大模型相关岗位。
最近很多程序员朋友都已经学习或者准备学习 AI 大模型,后台也经常会有小伙伴咨询学习路线和学习资料,我特别拜托北京清华大学学士和美国加州理工学院博士学位的鲁为民老师给大家这里给大家准备了一份涵盖了AI大模型入门学习思维导图、精品AI大模型学习书籍手册、视频教程、实战学习等录播视频 全系列的学习资料,这些学习资料不仅深入浅出,而且非常实用,让大家系统而高效地掌握AI大模型的各个知识点。
这份完整版的大模型 AI 学习资料已经上传CSDN,朋友们如果需要可以微信扫描下方CSDN官方认证二维码免费领取【保证100%免费】
AI大模型系统学习路线
在面对AI大模型开发领域的复杂与深入,精准学习显得尤为重要。一份系统的技术路线图,不仅能够帮助开发者清晰地了解从入门到精通所需掌握的知识点,还能提供一条高效、有序的学习路径。

但知道是一回事,做又是另一回事,初学者最常遇到的问题主要是理论知识缺乏、资源和工具的限制、模型理解和调试的复杂性,在这基础上,找到高质量的学习资源,不浪费时间、不走弯路,又是重中之重。
AI大模型入门到实战的视频教程+项目包
看视频学习是一种高效、直观、灵活且富有吸引力的学习方式,可以更直观地展示过程,能有效提升学习兴趣和理解力,是现在获取知识的重要途径

光学理论是没用的,要学会跟着一起敲,要动手实操,才能将自己的所学运用到实际当中去,这时候可以搞点实战案例来学习。
海量AI大模型必读的经典书籍(PDF)
阅读AI大模型经典书籍可以帮助读者提高技术水平,开拓视野,掌握核心技术,提高解决问题的能力,同时也可以借鉴他人的经验。对于想要深入学习AI大模型开发的读者来说,阅读经典书籍是非常有必要的。
600+AI大模型报告(实时更新)
这套包含640份报告的合集,涵盖了AI大模型的理论研究、技术实现、行业应用等多个方面。无论您是科研人员、工程师,还是对AI大模型感兴趣的爱好者,这套报告合集都将为您提供宝贵的信息和启示。
AI大模型面试真题+答案解析
我们学习AI大模型必然是想找到高薪的工作,下面这些面试题都是总结当前最新、最热、最高频的面试题,并且每道题都有详细的答案,面试前刷完这套面试题资料,小小offer,不在话下

这份完整版的大模型 AI 学习资料已经上传CSDN,朋友们如果需要可以微信扫描下方CSDN官方认证二维码免费领取【保证100%免费】

魔乐社区(Modelers.cn) 是一个中立、公益的人工智能社区,提供人工智能工具、模型、数据的托管、展示与应用协同服务,为人工智能开发及爱好者搭建开放的学习交流平台。社区通过理事会方式运作,由全产业链共同建设、共同运营、共同享有,推动国产AI生态繁荣发展。
更多推荐



所有评论(0)